文献分享
嗨,大家早上好呀,今天跟大家分享一篇文献,综合分析确定 DLEU2L/TAOK1 轴作为肝细胞癌预后生物标志物,发表在Mol Ther Nucleic Acids,IF=8.884。该文建立了一个与HCC预后相关的ceRNA过表达网络,发现基于ceRNA的DLEU2L/TAOK1轴可能是参与HCC的一个新的重要预后因素,该预后模型有助于探索HCC的发病机制。
Comprehensive analysis to identify DLEU2L/TAOK1 axis as a prognostic biomarker in hepatocellular carcinoma
PMID: 33575116 DOI: 10.1016/j.omtn.2020.12.016
#1 INTRODUCTION
肝癌,主要是肝细胞癌 (HCC),是世界上第六大最常见的癌症类型和第四大癌症致死原因。据估计,2018 年,全球有782,000例死亡和841,000例新发肝癌病例。统计数据表明,HCC 的 5 年生存率为 18%,HCC的发病率和死亡率在许多国家仍在持续增加,被普遍认为是一种预后不良、生存率低的癌症。因此,必须探索有用的 HCC 预后生物标志物或治疗靶点,以改善我们在疾病诊断、预防和治疗方面的不足。
多项研究表明,lncRNA 在癌症生物学中具有直接和间接调节作用。这些长分子在各种癌症中经常失调,并且在不同类型的癌症(包括 HCC)中,特定lncRNA 与癌症复发、转移和预后不良相关。MicroRNAs (miRNAs) 是一种小的单链 ncRNA,可以与其靶标mRNA 的 3' 非翻译区 (UTR) 结合以抑制基因降解或翻译。miRNA 调控人类基因组中大约30%的基因。在细胞质中,Salmena等人 提出了竞争性内源 RNA (ceRNA) 假说,即lncRNA主要通过ceRNA调控机制来调控mRNA。
PTEN 是人类癌症中非常常见的突变抑癌基因,包括 HCC。越来越多的证据表明PTEN活性可以通过突变、表观遗传沉默、异常蛋白质、转录抑制、定位和翻译后修饰。一些数据表明PTEN表达降低是HCC中的常见事件,与疾病分期、肿瘤分级和大小以有关。
#2 RESULTS
2.1 | PTEN过表达在HCC中的抑癌作用和预后价值
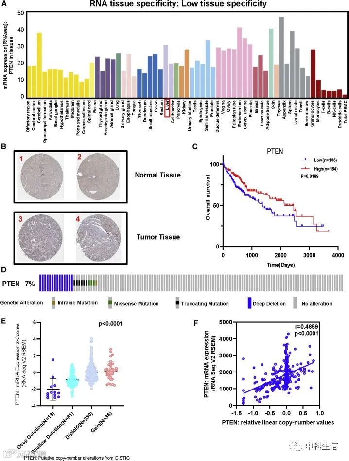
为了研究PTEN在HCC中的作用,基于人类蛋白质图谱 (HPA) 数据库,发现PTEN在正常肝组织中过表达,但在HCC组织中下调(图2A)。从HPA获得的免疫组化 (IHC) 染色也证明了类似的PTEN表达失调(图2B)。根据Kaplan-Meier生存曲线,如图2C所示,PTEN与HCC患者的总生存率 (OS) 显着相关。此外,为了了解PTEN在HCC中异常低表达的潜在机制,分析了PTEN的基因组和拷贝数。OncoPrint图显示了TCGA HCC数据集中PTEN基因的缺失(图2D)。如图1E所示,超过三分之一的HCC样本具有PTEN缺失,并且具有PTEN缺失的HCC样本的 mRNA表达低于具有二倍体PTEN的样本。此外,在HCC样本中发现PTEN拷贝数值与mRNA表达之间呈正相关(图2F)。
总之,这些数据表明PTEN表达在HCC中下调,并且PTEN拷贝数的缺失可能是导致HCC患者PTEN下调的主要机制之一。
2.2 | 鉴定差异表达基因 (DEGs)(DEmRNAs、DElncRNAs 和 DEmiRNAs)
根据以上分析,与PTEN相关的ceRNA网络可作为HCC患者的潜在预后模型。为了验证这一猜想,首先使用TCGA数据库鉴定了具有PTENhigh和PTENlow表达组的HCC样本中以及HCC和邻近正常组织中的 DElncRNAs、DEmiRNAs 和 DEmRNAs。
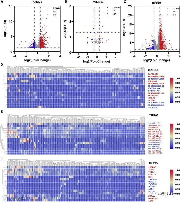
总共从具有PTENhigh和PTENlow表达组的HCC样本中挑选出860个DElncRNA(137个上调、723个下调)、54个DEmiRNA(21个上调、33个下调)和 1,871个DEmRNA(195个上调、1676个下调)。
在HCC样本和正常肝组织样本之间共鉴定出3371个DElncRNA(3,041个上调、330个下调)、420个 DEmiRNA(102个上调、318个下调)和8294个 DEmRNA(7,059个上调、1235个下调)。火山图显示了PTENhigh和PTENlow表达组之间DElncRNA、DEmiRNA和DEmRNA的分布(图3A-3C),热图描绘了具有 PTENhigh 和 PTENlow 表达的HCC样本中15个显着的DEG(图3D-3F)。
2.3 | lncRNA-miRNA-mRNA三重调控网络的构建
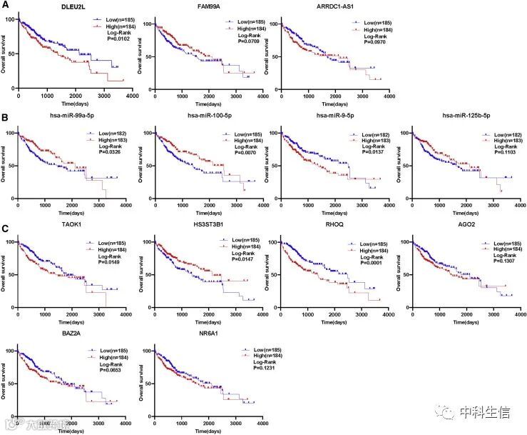
为了在HCC中建立lncRNA-miRNA-mRNA三重调控网络,在PTENhigh和PTENlow表达组以及HCC和正常肝组织组中进行了联合分析。首先,将DElncRNA放入TarBase数据库中,识别潜在的靶向miRNA。在与54个DEmiRNA进行交集后,从预测的miRNA中选出了4个。然后使用miRDB和TargetScan数据库来识别下游目标mRNA。结果显示,在8294个DEmRNA中鉴定了 373个mRNA。最后,包含5个lncRNA(4个上调和1个下调)、4个miRNA(1个上调和3个下调)和372个 mRNA(326个上调和46个下调)形成HCC相关的 lncRNA-miRNA-mRNA三重调控网络(图4A)。结果显示,3个lncRNA(DLEU2L、FAM99A和ARRDC1-AS1)、4个miRNA(miR-99a-5p、miR-100-5p、miR-9-5p和miR-125b-5p)和6个mRNA( TAOK1、HS3ST3B1、RHOQ、AGO2、BAZ2A和NR6A1) 被确定(图4B)。
为了进一步探索与三重调控网络相关的潜在功能,进行了功能富集分析(GO和KEGG)。结果表明,参与网络的DEmRNA富集在“蛋白激酶活性”、“参与分化的细胞形态发生”和“GTPase 结合”(图4C)。
2.4 | ceRNA网络的构建和验证以及具有HCC特异性预后价值的模型的选择
三个hub-DElncRNA、四个hub-DEmiRNA 和六个hub-DEmRNA在PTENhigh和PTENlow组的表达模式结果显示lncRNA:一个下调 (DLEU2L) 和两个未分化 (ARRDC1-AS1、FAM99A) ,miRNA:一个上调 (miR-9-5p) 和三个下调 (miR-99a-5p、miR-100-5p、miR-125b- 5p) ,mRNA:三个下调(TAOK1、HS3ST3B1、AGO2)和三个未分化(RHOQ、BAZ2A、NR6A1)(图 5A)。在HCC和邻近正常肝组织中发现lncRNA:两个上调(DLEU2L、ARRDC1-AS1) 和一个下调 (FAM99A) ,miRNA:一个上调 (miR-9-5p) 和三个下调(miR-99a-5p、miR-100-5p、miR-125b-5p),mRNA:五个上调(TAOK1、 RHOQ、AGO2、BAZ2A 和 NR6A1) 和一个下调 (HS3ST3B1)(图5B)。
然后,为了确定这些RNA是否与HCC预后相关,使用Kaplan-Meier分析和对数秩检对HCC患者进行OS分析。发现一种DElncRNA(DLEU2L)、两种DEmiRNA(miR-99a-5p 和 miR-100-5p)和三种DEmRNA(TAOK1、HS3ST3B1 和 RHOQ)与预后相关(图6).
考虑到lncRNA的细胞定位决定潜在机制,分析了三种 DElncRNA的亚细胞定位。如图7A所示,DLEU2L主要位于细胞质中,而另外两个lncRNA(FAM99A 和 ARRDC1-AS1)主要分布在胞质溶胶中。这些数据表明,DLEU2L可能通过海绵miR-99a-5p/miR-100-5p来提高TAOK1的表达。因此,构建了DLEU2L-miR-100-5p/miR-99a-5p-TAOK1 ceRNA网络(图7B)。图7C miR-99a-5p和miR-100-5p与DLEU2L和TAOK1 3'UTR 中靶位点之间的碱基配对。此外,表达相关性分析表明DLEU2L表达和TAOK1表达之间存在正相关关系(图7D)。因此,选择ceRNA网络中的DLEU2L/TAOK1轴作为下一步分析的潜在预后模型。
2.5 | DLEU2L/TAOK1轴在HCC患者中的临床相关性
为了确定DLEU2L和TAOK1的表达水平是否受临床特征的影响,探讨了DLEU2L和TAOK1表达与临床因素的相关性。研究表明,DLEU2L和TAOK1表达水平均与肿瘤直径和肿瘤淋巴结转移(TNM)分期呈正相关,与年龄、性别、淋巴结转移、远处转移和BMI之间无关。
在DLEU2L和TAOK1的单变量Cox回归分析模型中,TNM 分期、肿瘤直径、淋巴结转移和远处转移与HCC患者的OS密切相关。DLEU2L和TAOK1过表达水平与较差的预后显着相关。在TAOK1的多变量Cox回归分析中,肿瘤直径、远处转移和TAOK1高表达仍然与OS相关。然而,DLEU2L的多变量Cox回归分析显示,升高的DLEU2L表达与不良预后无关。因此,TAOK1可能成为HCC患者的独立预后因素。
2.6 | TAOK1异常高表达的验证
为了更好地理解DLEU2L/TAOK1轴在HCC中的作用,接下来详细分析了TAOK1。首先,基于在线工具癌症细胞系百科全书(CCLE),发现TAOK1在HCC细胞系中高表达。GEO数据库中的GSE41804 HCC队列显示TAOK1在HCC组织中的表达明显高于非肿瘤肝组织,这与TCGA 数据的结果一致(图5A和6)。然而,在HCC样本中没有观察到TAOK1表达和拷贝数值的显着关联。因此,TAOK1异常表达与HCC中的拷贝数改变之间没有相关性。
2.7 | TAOK1甲基化与表达的关系
为了进一步阐明TAOK1在HCC中的异常上调机制,还探讨了TAOK1表达水平与其甲基化状态的相关性。首先,HCC TAOK1high和TAOK1low组之间三种DNA甲基转移酶(DNMT1、DNMT3A和DNMT3B)的差异表达分析表明,与TAOK1low组相比,TAOK1high组中DNMT1、DNMT3A和DNMT3B的表达显着增加(图8A) )。UALCAN的分析表明,DNMT1在正常肝组织中的甲基化水平高于HCC组织(图8B)。同样,DiseaseMeth 2.0版分析表明,与HCC组织相比,癌旁正常组织中TAOK1的甲基化显着更高(图8C)。在TAOK1的DNA序列中发现了两个甲基化位点(cg16008158和cg2570978),它们与其表达水平呈负相关(图8D)。
2.8 | HCC免疫浸润与TAOK1表达的相关性
为了评估TAOK1表达与HCC免疫浸润水平之间的潜在关系,进行了以下分析。首先,“SCNA”模块分析表明,几种免疫细胞浸润水平似乎与TAOK1基因拷贝数的改变有关,包括 B细胞、CD4+ T细胞、巨噬细胞和树突细胞 (DC)(图9A)。然后,“基因”模块分析显示TAOK1表达与肿瘤纯度没有显着相关性,但与HCC中 CD4+ T 细胞、巨噬细胞、中性粒细胞和树突状细胞的浸润水平显着正相关(图9B)。最后,我们进一步评估了免疫浸润对HCC患者临床预后的影响。结果表明,高水平的CD4+细胞、巨噬细胞和中性粒细胞与生存期小于24个月的HCC患者的预后不良相关。这些结果表明DLEU2L/TAOK1轴可能通过调节肿瘤浸润免疫细胞的水平来影响HCC和临床预后。
2.9 | HCC中TAOK1相关功能富集分析
为了进一步研究TAOK1在HCC中的功能,利用GO和KEGG通路富集分析了TAOK1在HCC中的前200个相关基因。与TAOK1相关的富集项是MAPK信号通路。与TAOK1相关的GO富集分析,包括生物过程(BP)、细胞成分(CC)和分子功能(MF),主要有“有丝分裂细胞周期相变”、“组蛋白修饰”和“激酶活性” 。”
今天的分享就到这里啦,对上述分析方法感兴趣或者没有研究思路的小伙伴,欢迎前来咨询哦!
微信公众号 ▌ 中科生信
提供“一站式”科研服务

