早上好呀,今天小编要给大家分享一篇2021年6月发表在Oncogene杂志上的文章,题目为《A risk model developed based on tumor microenvironment predicts overall survival and associates with tumor immunity of patients with lung adenocarcinoma》。该文章纯生信文章,主要是基于肿瘤微环境建立的风险模型预测肺腺癌患者的总体生存率,让小编带着大家看看如何可以发9+。
基于肿瘤微环境建立的风险模型预测肺腺癌患者的总体生存率并与肿瘤免疫相关
摘要
据报道,肿瘤微环境(TME)在肺癌中起着至关重要的作用。因此,本研究旨在研究与TME相关的基因,并根据这些基因制定一个风险评分来预测肺腺癌(LUAD)患者的总体生存率(OS)。通过癌症基因组图谱(TCGA)数据库中LUAD患者的 ESTIMATE算法生成免疫和基质评分。差异表达基因和加权基因共表达网络分析用于衍生免疫和基质相关基因。采用最小绝对收缩和选择算子(LASSO)-Cox回归进行进一步选择,将所选基因输入逐步回归,以建立TME相关风险评分(TMErisk),并在基因表达综合(GEO)数据集中进一步验证。从功能富集、肿瘤免疫信号和肿瘤突变信号方面分析了TMErisk相关的生物学表型。通过肿瘤免疫功能障碍和排斥(TIDE)评分和免疫表型评分(IPS)推断患者对免疫治疗的反应。根据作者的结果,TMErisk是基于SERPINE1、CX3CR1、CD200R1、GBP1、IRF1、STAP1、LOX和OR7E47P开发的。此外,在TCGA和GEO数据集以及不同性别、吸烟状况、年龄、种族、解剖部位、治疗和肿瘤淋巴结转移(TNM)分期的亚组分析中,高TMErisk被认为是OS的不良因素。高TMErisk也与B细胞、CD4 T细胞、CD8 T细胞、中性粒细胞、巨噬细胞和其他基质或免疫细胞的丰度呈负相关。人类白细胞抗原(HLA)家族和免疫检查点的一些基因在高特异性组中表达较少。19个基因的突变在高TMErisk组更为频繁。这些突变可能与TME改变有关,并表明患者对免疫治疗的反应。根据作者的分析,较低的TMErisk评分可能表明有更好的免疫治疗反应和OS结果。
结果
免疫/基质评分的计算及其与患者临床特征的相关性
TCGA数据库中总共有510名LUAD患者被纳入作者的研究,以计算免疫和基质评分。这些患者的基质评分范围为−1779.3至2106.9,免疫评分范围为−932.6至3449.2。免疫和基质评分在正常(邻近)/肿瘤组织中有显著的不同分布(图S2A,B),女性/男性患者(图S2C)和吸烟者/非吸烟者(图S2D)。较高的免疫评分与较低的 T 和美国癌症联合委员会 (AJCC) TNM 分期相关,而较高的基质评分与较低的 M 分期相关(图 S2E)。KM和Cox回归分析表明,免疫和基质评分较高的患者比免疫和基质评分较低的患者有更有利的OS(图S2F,G)。此外,免疫和基质评分与 CPE 和 ESTIMATE 算法推断的肿瘤纯度显着相关,具有很强的负相关性(图S2H)。
图S2
TMErisk分数的构建
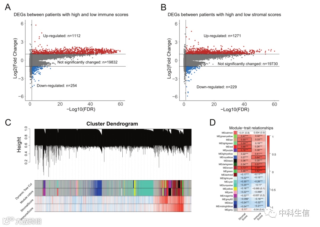
在具有不同OS的组之间,火山图显示1366个DEG与免疫评分相关,1500个DEG与基质评分相关(图1A,B)。在WGCNA中,选择12作为最佳软阈值(图S3)。根据WGCNA结果,识别出22个共表达基因模块(灰色模块除外,其中基因未共表达)(图1C)。棕褐色、浅绿色、红色、紫色和棕色模块与基质评分密切相关,而皇家蓝、深绿色、棕色和绿色模块与免疫评分密切相关(图1D)。维恩图显示DEG的数量及其与强TME相关基因模块的交叉;这些基因进一步输入LASSO-Cox回归分析(图1E)。CCR2、CX3CR1、SERPINE1、LOX、OR7E47P和RUBCNL(也称为C13orf18)选自基质相关基因,而CCL3L1、CCR2、CD101(也称为IGSF2)、CD200R1、CD74、GBP1、HLA-DQB1-AS1、IRF1、RAC2、RUBCNL和STAP1选自免疫相关基因(图1E),分别在TCGA和KM绘图仪数据库中评估16个基因的预后价值(图S4)。根据作者的筛选标准,将RUBCNL、LOX、OR7E47P、CX3CR1、SERPINE1、CCR2、GBP1、IRF1、STAP1和CD200R1纳入逐步回归分析。由LOX、OR7E47P、SERPINE1、CX3CR1、GBP1、IRF1、STAP1和CD200R1组成的模型具有最小AIC值(AIC=1858.92)。因此,最终的风险模型为:TMErisk=0.7869×LOX−0.4203×OR7E47P+0.3138×SERPINE1−0.4006×CX3CR1+0.6168×GBP1+0.6100×IRF1−0.8024×STAP1−0.7196×CD200R1。


图1 TME相关基因的筛选。A.低免疫分数和高免疫分数的DEG分析。B.低基质分数和高基质分数的DEG分析。C.WGCNA鉴定的基因模块D.基因模块与免疫/基质评分之间的相关性。强相关模块(|Cor |>0.5,P<0.05)用黑色框标记。E.LASSO分析用于选择替代的基因。维恩图显示DEG分析和WGCNA之间的交叉基因数量。这些基因被进一步输入LASSO分析。
图 S3
S4
TMErisk评分的生存分析
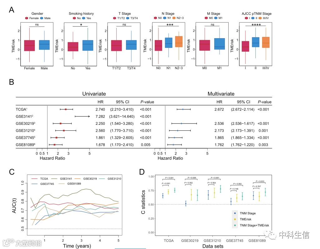
作者首先调查了 TMErisk 评分在不同性别、吸烟状态和 TNM 分期的患者中的分布。作者发现有吸烟史和较高N或TNM分期的患者有较高的TMErisk评分(图2A)。单变量和多变量Cox回归分析用于检验TMErisk对预后影响的意义。较高的 TMErisk 分数表明六个数据集中的 OS 较差;在调整年龄、性别、表现评分、吸烟史、放射治疗、药物治疗和TNM分期后,TMErisk评分被确定为TCGA和四个GEO数据集中OS的独立风险因素(GSE30219、GSE30210、GSE37745和GSE81089,图2B)。同时,时间依赖性AUC表明,TMErisk评分在预测TCGA和GEO数据集中LUAD患者的OS方面具有相当大的价值(图2C)。如图2D所示,TMErisk的C统计量显着高于在 TCGA 和 GSE30219 数据集中的TNM 阶段,以及其他3个数据集中的等效C统计量。同样值得注意的是,TMErisk和TNM的结合可以显著促进C统计在预测TCGA和四个GEO数据集中的OS(图2D)。患者随后被分为低风险组和高风险组。KM曲线显示,高TMErisk组患者的OS较差(图S5)。分层分析的结果表明,对于不同年龄、性别、吸烟状况、工作状态、解剖分区、TNM分期、放疗和药物治疗方法的亚组,低TMErisk和高TMErisk之间的OS存在显著差异(图S6)。为了调整高TMErisk组和低TMErisk组的潜在偏差,作者使用倾向评分匹配方法来平衡患者流行病学和临床特征的差异(表S2)。总体而言,倾向评分匹配前后的分层分析结果相似。然而,就种族而言,在倾向评分匹配后,黑人和亚裔/印度患者在低风险组和高风险组之间没有显著差异(图S6)。
图2评估和验证TMErisk评分的预后价值。不同T、N、M、TNM分期、性别和吸烟史的TMErisk评分分布差异分析。B TCGA和GEO数据集中Cox分析的森林图。1:对于多变量Cox回归分析,TMErisk的HR值根据年龄、吸烟史、TNM分期、表现评分、放射治疗(放射治疗包括调强放射治疗、放射性vicryl网片、伽玛刀等)进行调整。这些治疗被用作辅助治疗、姑息治疗和进展/复发)和药物治疗(药物治疗包括顺铂、紫杉醇、卡铂、吉非替尼、厄洛替尼等;这些疗法被用作辅助、姑息治疗和进展/复发治疗)。2.由于缺少临床信息,GSE3141未进行多变量分析。3:对于多变量Cox回归分析,根据年龄、T分期和性别调整TMErisk的HR值。4:对于多变量Cox回归分析,根据年龄、吸烟史、性别和TNM分期调整TMErisk的HR值。5和6:对于多变量Cox回归分析,根据年龄、性别和TNM分期调整TMErisk的HR值。C TCGA、GSE3141、GSE30219、GSE31210、GSE37745和GSE81089中随时间变化的AUC值。D.TCGA、GSE30219、GSE31210、GSE37745和GSE81089中TNM阶段和TMErisk的C统计数据。
S5
图 S6
TMErisk与LUAD免疫信号相关
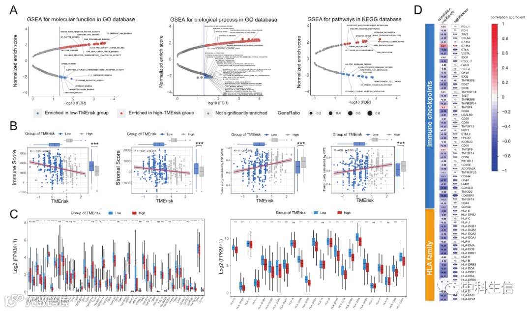
为了探索导致低TMErisk组和高TMErisk组之间不同结果的潜在机制,我们使用GO(表S3、S4)和KEGG基因集(表S5)注释进行GSEA。图3A显示了显著富集的路径。参与细胞周期、DNA 修复、Wnt 和 NF-κB 信号的基因集在高 TMErisk 组中富集,而与免疫细胞迁移和增殖、免疫反应、炎症反应、趋化因子和JAK/STAT信号相关的信号在低TMErisk组富集。此外,高TMErisk组的免疫和基质评分明显较低,而肿瘤纯度较高(图3B)。作者还研究了24个HLA家族基因和48个免疫检查点在高TMErisk组和低TMErisk组之间的基因表达。根据Wilcoxon试验,在高TMErisk组中,20个HLA家族基因和33个免疫检查点被显著调节(图3C)。作者的分析还表明,TMErisk评分(作为一个连续变量)与16个HLA基因和28个免疫检查点的表达显著相关,包括HLA-DRA、CTLA-4、BTLA、B7-H3和VISTA(图3C)。通过TIMER、CIBERSORT和xCell推断的浸润性免疫细胞在低风险组和高风险组之间的分布也进行了研究(图4)。结果表明,在高TMErisk组,大多数免疫细胞和基质细胞减少。然而,在这一组中,常见的淋巴祖细胞,辅助性T细胞1(Th1)和辅助性T细胞2(Th2)浸润更多(图4)。还应注意的是,低TMErisk组患者M2巨噬细胞/(M2巨噬细胞M1巨噬细胞)的比率较高(P<0.05,图S7),表明低TMErisk组患者倾向于呈现M2表型。同时,作者没有观察到两组之间Th2/(Th1 Th2)的显著差异(P>0.05,图S7)。
图3 TMErisk的功能富集分析以及TMErisk与HLA家族基因/免疫检查点表达之间的相关性。
A. TMErisk 的 KEGG 和 GO 富集, 在GSEA中,TMErisk被分为低TMErisk组和高TMErisk组,结果显示为火山图。B免疫评分、基质评分、肿瘤纯度和TMErisk评分之间的相关性及其在低TMErisk组和高TMErisk组中的分布。C分析免疫检查点和HLA家族基因在不同TMErisk组中的表达。D TMErisk评分与HLA家族基因/免疫检查点表达的相关性分析。
图4低TMErisk组和高TMErisk组的免疫和基质细胞浸润情况。热图显示了免疫和基质细胞浸润的标准化分数。蓝色代表高TMErisk组浸润程度较低的细胞,红色代表高TMErisk组浸润程度较高的细胞。
图 S7
高TMErisk组和低TMErisk组LUAD患者的突变状态
为了研究LUAD中的TMErisk相关机制,还分析了TCGA数据库中的体细胞突变。当比较低TMErisk组和高TMErisk组样本之间的突变频率时,在高TMErisk组中观察到更多的体细胞突变,包括非同义突变和同义突变(图5A)。同时,maftools分析结果显示,19 个基因在高 TMErisk 组的 LUAD 患者中突变频率更高,包括 TP53、ASTN1、RYR2、XIRP2、LRP1B、CSMD1、RYR3、PCDH15、TTN、KEAP1、ADAMTS12、ERICH3、DMD、CDH10、SI、SYNE1、NRXN1、CACNA1E 和 COL11A1(图 5B)。在这些基因中,8个在野生型和突变型之间差异表达(图S8)。这些基因的突变频率也如图4所示。更重要的是,在这些基因的突变中观察到了显着的共同发生(图 5C)。在19个基因突变中,至少两个基因同时出现,占高TMErisk组患者的82.1%,低TMErisk组患者的58.3%(P<0.001);高TMErisk组TP53-KRAS共突变率与低TMErisk组相近(分别为10.6%和7.4%)。有趣的是,KEAP1、KRAS、STK11、PBRM1和SMARCA4的共突变和单突变,表明对免疫治疗的反应较差,在高TME风险组(55.3%)中发生率显着高于低TME风险组(42.3%)。同时,作者观察到高TME风险组(23.5%)的TP53截断突变多于低TME风险组(15.9%)(P<0.05,图5E)。
图5 TMErisk与肿瘤突变状态有关。A.同义突变、非同义突变、所有突变和TMErisk评分之间的关联及其在低TMErisk组和高TMErisk组中的分布。B.低风险组和高风险组患者基因差异突变的森林图.C.低和高 TME 风险组患者中差异突变基因的相互作用效应。
D.19个基因TP53-KRAS和KEAP1-X之间的野生型、单突变和共突变的构成。E.显示TP53蛋白突变位点的棒棒糖图。
图S8
TMERisk预测治疗益处
为了发现 TMErisk 作为预测 LUAD 患者对药物(包括化疗、靶向治疗和免疫治疗)反应的生物标志物的效力,推断了 TCGA-LUAD 患者中 138 种药物的 IC50 值。作者发现低 TMErisk 组患者可能对乙胺嘧啶、拉帕替尼、吉西他滨等更敏感,而高 TMErisk 组患者可能对索拉非尼、紫杉醇、多西他赛等更敏感(图 S9A),在免疫治疗反应方面,低 TMErisk 组患者的 TIDE 评分较低,IPS 较高(图 S9B,C),表明低 TMErisk 组患者可能对免疫治疗的反应更好免疫疗法。
图S9
结论
总之,作者构建了一个 TMErisk 模型来预测 LUAD 患者的 OS,该模型得到了外部和扩展验证。在功能上,TMErisk 评分与 LUAD 患者的免疫反应有关。验证数据集的良好性能表明其强大而广阔的利用前景。
关注我们

