嗨,大家早上好呀,今天小编要和大家分享一篇2020年12月发表在Aging 杂志上的文献,题目为《Construction and analysis of a joint diagnosis model of random forest and artificial neural network for heart failure 》IF:5.682。
心衰随机森林与人工神经网络联合诊断模型的构建与分析
摘要:
心力衰竭是一个全球性的健康问题,影响着全世界大约2600万人。由于传统的心衰诊断技术在实践中存在诸多局限性,有必要开发新的诊断模型来补充现有的诊断方法。近年来,随着基因测序技术的进步和完善,越来越多的心衰相关基因被发现。利用GEO (gene expression Omnibus)数据库中已有的基因表达数据,筛选心衰差异表达基因(DEGs),并利用随机森林分类器鉴定出6个关键基因(HMOX2、SERPINA3、LCN6、CSDC2、FREM1和ZMAT1)。在这些基因中,CSDC2、FREM1和ZMAT1与心力衰竭不相关。我们还利用人工神经网络成功地构建了一个新的心衰诊断模型,并在公共数据集上验证了其诊断效果。
结果:
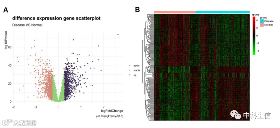
1. 差异表达分析
基于芯片数据集GSE57345进行差异表达分析,筛选DEGs。DEG的结果显示在火山图(图2A)和热图(图2B)中。我们筛查出281个与HF疾病相关的显著DEG 。
图 2
2、GO和KEGG富集分析
图3显示了GO富集三个方面的分析结果,包括生物过程、细胞成分、和分子功能。图3A、B显示了GO富集结果。我们还对这些DEGs进行了KEGG通路富集分析,图4A、B显示了KEGG富集结果。
图 3
图 4
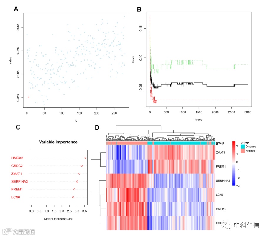
3、随机森林筛选DEG
接下来,我们将281个DEG输入到随机森林分类器中。图5(A)变量选择对平均错误率影响的散点图。(B)决策树的数量对错误率的影响。(C)随机森林分类器中基尼系数方法的结果。(D)无监督聚类热图,显示GSE57345中由随机森林生成的6个基因产生的层次聚类结果。
图 5
4、人工神经网络模型的构建
我们使用数据集GSE141910 基于神经网络包构建人工神经网络模型。图6(A)5次交叉验证模型对ROC曲线结果的验证。(B)神经网络可视化结果。
图 6
5、评价AUC
使用GSE116250、GSE42955、GSE84796三个独立验证数据集比较AUC。图7显示AUC验证结果的图。(A)在GSE116250数据集中的AUC验证结果。(B)在GSE42955数据集中的AUC验证结果。(C) GSE84796数据集的AUC验证结果。
图 7
结论
一般来说,目前的诊断标准和程序是基于HFrEF患者的数据。然而,尚不清楚这些是否完全适用于HFpEF患者。例如,使用这些非侵入性方法很难诊断出具有轻微症状的HFpEF。然而,我们的研究得出的诊断模型可以通过及时的心脏活检来确定心力衰竭的可能性。因此,我们的方法具有一定的临床价值。显然,该模型的准确性需要根据我们目前的结果进一步研究。
添加我们

