早!今天小编和大家分享一篇关于肿瘤代谢组学分析和耐药性的文章:Metabolomic profiling of pancreatic adenocarcinoma reveals key features driving clinical outcome and drug resistance,发表在《EBioMedicine》杂志(IF:8.141)。作者聚焦于一种致命性很高的癌症——胰腺导管腺癌,研究了相关的代谢组学及代谢对耐药性的影响。下面我们就来看看吧!
研
究
背
景
胰腺导管腺癌 (PDAC) 是最具侵袭性和致命性的癌症之一,由于肿瘤的高度异质性、晚期诊断困难和对化疗的高耐药性等因素,PDAC的治疗结果令人沮丧。尽管最近在胰腺导管腺癌(PDAC)生物学特性方面取得了重大进展,但仍需要更多的努力来提高我们对PDAC的认识,并应对与该疾病的侵袭性、高死亡率和耐药性相关的挑战。
方法:对77例PDAC患者来源的异种肿瘤移植物(PDTX)进行代谢组学分析,以研究代谢谱与PDAC患者总生存率(OS)、肿瘤表型以及对五种抗癌药物(吉西他滨、奥沙利铂、多西紫杉醇、SN-38和5氟尿嘧啶)的耐药性之间的关系。
结果:确定了一种代谢特征,能够预测PDAC患者的临床结果。相关分析表明,该代谢组学特征与PDAC分子梯度(PAMG)显著相关,表明与肿瘤的转录组表型显著相关。基于35个PDTX衍生原代细胞的生长速率抑制指标建立的耐药性评分,允许识别与耐药性相关的几种代谢物,这些代谢物在全球范围内伴随着几种二元酸磷脂的积累和溶血磷脂的减少。有趣的是,靶向甘油磷脂合成提高了对三种细胞毒性药物的敏感性,表明干扰代谢可能是克服PDAC耐药性的一种有希望的治疗策略。
研
究
结
果
PDAC的代谢分析
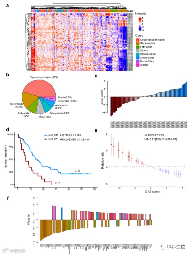
对 77 个作为 PDTX 生长的胰腺癌样本进行了代谢分析。这些代谢谱的无监督聚类分析揭示了树状图上的不同聚类,表明所分析的 PDAC 样本之间存在关键的异质性。共检测到 502 种代谢物并纳入进一步分析。绝大多数这些代谢物来自脂质类。甘油磷脂是最具代表性的类别,具有 45% 的代谢物,其次是甘油脂 (17.1%)、脂肪酸 (10%)、鞘脂 (8.2%)、氨基酸 (5.8%)、核苷酸 (2.8%) 和甾醇 (2.2%)。
预测 PDAC 患者存活率的新代谢特征
为了研究代谢特征是否会影响 PDAC 患者的生存,我们进行了包括所有代谢物的独立成分分析,然后使用基于 PaCaOmics 患者队列的单变量 Cox 回归进行生存分析以评估其预后价值。与低 ICA5 评分组的患者相比,高 ICA5 评分组的患者生存率显着提高,ICA5 评分较低的患者比 ICA5 评分较高的患者具有显着更高的相对风险(RR)。
Fig 1: Metabolic profiling and prognostic signature of PDAC patients. (a) Heatmap showing differential metabolic profiles of PDAC samples using unsupervised hierarchical clustering. The column annotation represents the main classes of metabolites. (b) Pie chart indicating the global distribution of metabolic classes in all samples. (c) Waterfall plot showing the sorted scores of patients in the identified metabolic signatures. (d) Kaplan-Meier plot of survival using univariate analysis based on ICA5 scores of patients. Two groups of patients were considered with high and low score. (e) Univariate relative risk for overall survival associated with the metabolic signature. Each point is a patient's relative risk of disease with error bars corresponding to a 95% confidence interval. (f) Barplot illustrating the contribution of the top 100 metabolites into the component ICA5.
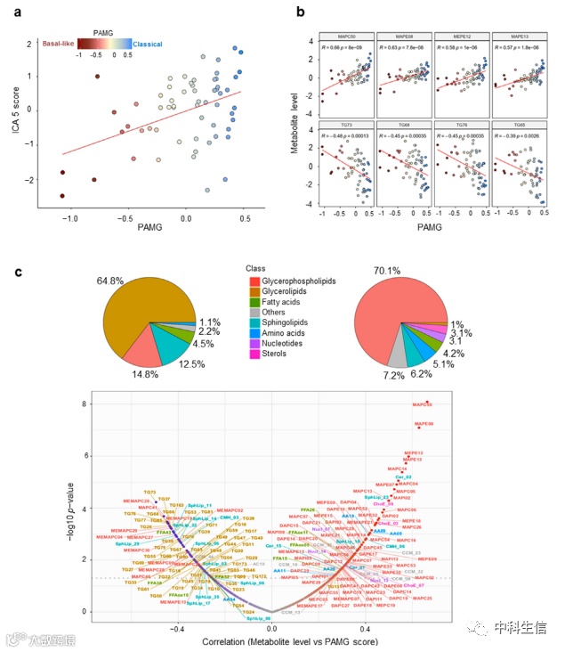
与 PDAC 表型相关的代谢组学特征
为了研究代谢组学特征和分子表型之间的联系,将鉴定的代谢特征与之前描述的 PDAC 分子梯度 (PAMG) 进行了比较。PAMG 是一种转录组学特征,将 PDAC 异质性描述为从纯基底样(低 PAMG)到纯经典表型(高 PAMG)的连续梯度。相关性分析表明,研究中鉴定的代谢特征与 PAMG 显着相关。此外,进行相关分析以确定所有可能与 PAMG 单独相关的代谢物。在分析的 502 种代谢特征中,97 种与 PAMG 呈正相关,主要是甘油磷脂(70%),而 88 种代谢物呈负相关,主要属于甘油脂。推测,肿瘤越像基底,它表现出脂肪脂质(例如三酰甘油)水平升高的可能性就越大,基底样肿瘤中 三酰甘油水平的增加可能是肿瘤侵袭性的特征。
Fig 2: Metabolic signature is correlated with molecular gradient of the tumors. (a) Scatter plot showing the correlation between molecular gradient and ICA5 scores (Pearson coeficient 0.38 and p = 0.0031). (b) Scatter plots of most correlated metabolites to molecular gradient. Statistics of the Pearson's correlation are shown. (c) Visualization of all correlated metabolic features to molecular gradient. Pie charts and volcanoplot illustrate the repartition among main classes of anticorrelated (left) and correlated (right) metabolites. All metabolites with a Pearson correlation p values < 0.05 were shown.
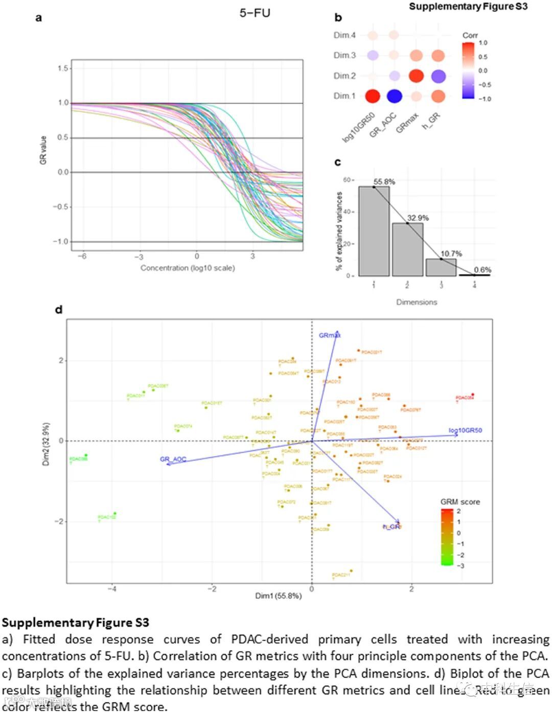
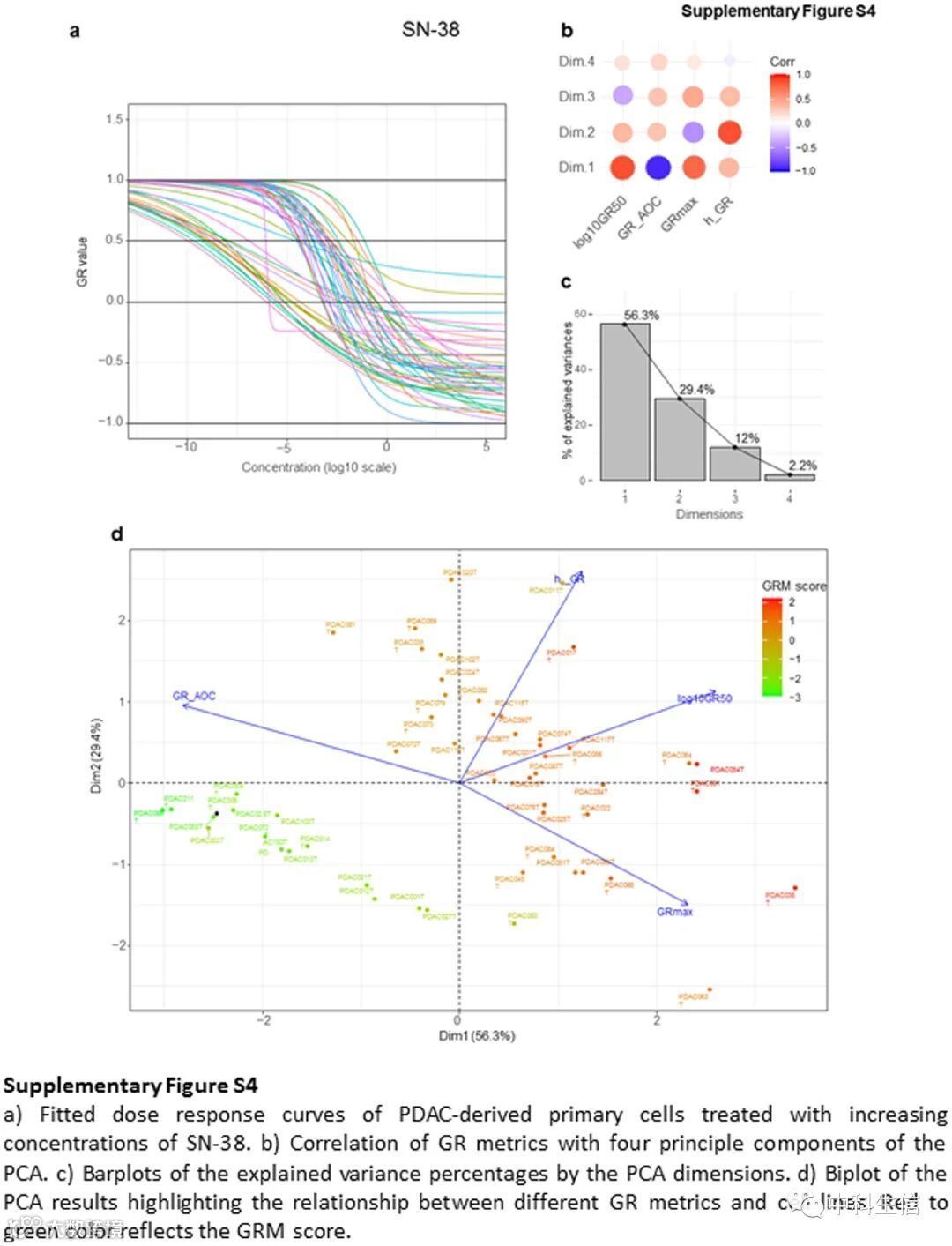
耐药性评分的建立
根据GR 抑制指标建立了一个新的耐药性评分,对五种药物进行PCA分析。
Fig 3: Establishment of drug resistance score. (a) Schematic illustration of GRM score calculation based on Growth rate fitted curves of dose-response of PDAC cell lines treated with different drugs. (b to f) Ranking of cell lines from the most resistant to the most sensitive based on GRM scores respectively for gemcitabine, oxaliplatin, 5-FU, SN-38 and docetaxel. Red to green colours reflect the gradient of resistance/sensitivity to the drug. Scores were scaled and centered around zero.
与耐药性相关的代谢标志物的鉴定
对数据集中的所有代谢物和药物GRM 评分(相关阈值p < 0.05)进行了Pearson回归分析,寻找与耐药相关的代谢物。
Fig 4: Metabolic features associated to cytotoxic drugs. Pie charts representing the negative (left) and positive (right) correlated metabolites to the score of resistance to Gemcitabine (a) Oxaliplatin (b), 5-FU (C), SN-38 (d) and Docetaxel (e).
多药耐药代谢特征
基于每种药物和代谢物 GRM 评分之间相关性的无监督聚类揭示了两个不同的主要代谢物聚类,表明与多药耐药性的整体正相关或负相关。吉西他滨、奥沙利铂和 5-FU GRM 评分聚集在一起,突出了相关代谢物的相似特征。
Fig 5: (a) Heatmap of the hierarchical clustering based on the correlation of all identified metabolic features that were associated to at least one drug. Red and blue colors indicate positive and negative correlation, whereas the white color indicates the absence of correlation. (b) Scatterplots comparing the GRM scores among the three significantly correlated drugs; gemcitabine, oxaliplatin and 5-FU. (c) Graphic visualization of correlation matrix among GRM scores of the five drugs. The proportion of the pie chart indicates the level of correlation and the color indicates positive and negative correlation.
靶向脂质谱以提高 PDAC 模型中对标准抗癌药物的化学敏感性
奥沙利铂或 5-FU 单独或与甘油 3-磷酸酰基转移酶 (GPAT1) 的特异性抑制剂一起处理原代 PDAC 衍生细胞FSG67。在多药耐药细胞中,降低甘油磷脂合成使大多数 PDAC 细胞对三种药物的作用敏感,甘油磷脂含量与多药耐药性呈正相关,表明代谢是克服胰腺癌细胞化疗耐药挑战的有希望的治疗靶点。
Fig 6: Effect of FSG67 on treatment with gemcitabine, oxaliplatin and 5-FU. PDAC013T, PDAC017T, PDAC053T and PDAC056T primary cells were treated with increasing concentrations of gemcitabine (a), oxaliplatin (b) and 5-FU (c) in the presence (green) or absence (red) of FSG67. The GR_AOC, represented as boxplots, in the presence or absence of the FSG67 was analyzed.
总之,本研究表明胰腺PDTX模型的代谢组学特征与临床结果、转录组表型和耐药性密切相关。还表明,以脂质体为靶点可用于PDAC化疗耐药的组合疗法。
中科生信
致力于提供“一站式”科研服务

