题目:
Identification of a novel 10 immune-related genes signature as a prognostic biomarker panel for gastric cancer
期刊:Cancer Medicine
影响因子:5.1
接收日期:2021年7月
背景
胃癌 (GC) 是一种侵袭性恶性肿瘤,预后差,死亡率高。新出现的证据表明,肿瘤微环境 (TME) 中的免疫浸润细胞与胃癌 (GC) 的发生和进展相关。为了改善胃癌的预后,有必要建立一种新的预后模型对胃癌患者进行分层,从而指导患者进行精准治疗。本研究首次基于免疫相关基因(immune-related genes),通过加权基因共表达网络分析(WGCNA)和LASSO-Cox相结合的方法,成功鉴定出新的胃癌细胞的生物标志物。本研究旨在系统地研究免疫相关基因 (IRG) 以开发预后特征以预测GC的总生存期(OS)。
分析路线
方法
从GEO和TCGA数据库中检索训练数据集(GSE62254)、验证数据集I(GSE15459)和验证数据集II(GSE84437)的基因表达谱。在本研究中,我们结合加权基因共表达网络分析 (WGCNA) 和最小绝对收缩和选择算子方法 (LASSO) COX 模型开发了 10 个 IRGs 预后特征。
结果
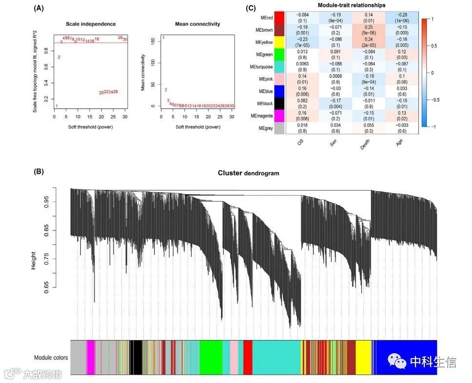
1 WGCNA构建基因共表达网络
基于1211个免疫相关基因,用WGCNA分析方法构建基因共表达网络。生成了9个模块,模块和临床特征之间的关系如图2C所示,作者选择和OS相关的5个模块(MEbrown: r=−0.19, p=0.001; MEyellow: r=−0.23, p=7e-05; MEpink: r=0.14, p=0.01; MEblue: r=0.16, p=0.006; MEmagenta: r=0.16, p=0.006),用作后续分析。对yellow模块中所有IRGs进行单因素Cox回归分析,共鉴定266个有预后价值的基因。进一步对这些基因做GO注释和KEGG通路分析。
2 预后分类器的构建
为了构建GC特异性的稳定模型,TCGA-STAD中4383 个DEGs和266个生存相关基因取交集,得到87个候选基因,作为分类器。选择GSE62254中的87个候选基因的表达量,用LASSO分析筛选出10个基因作为代表性的敏感性基因。为了评估 RS 的预测能力,绘制tROC 曲线,结果表明 RS 可以 有效预测训练数据集的 1、3 和 5 年 的OS,AUC 分别为 0.681、0.741 和 0.72,Kaplan–Meier分析表明更高的RS组代表了更差的预后。
3 在两个在两个外部数据集中进行验证
选择的两个验证集分别是GSE15459 和 GSE84437,时间依赖性ROC曲线显示,GSE15459预测1、3、5年OS的准确率分别为0.57、0.619、0.694,GSE84437 的准确率为 0.559,0.624 和 0.585。RS的分布和RS与OS之间的关系见图4CD。
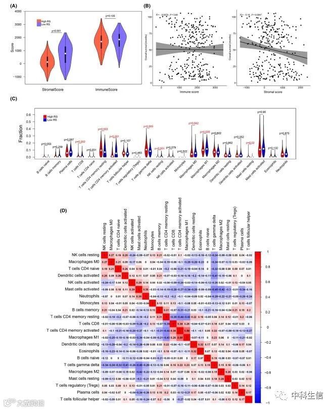
4 细胞免疫浸润
高低RS组之间的差异在基质评分中是显著的,而在免疫评分中没有显著差异。基质评分和OS之间呈现负相关性(r = −0.16, p = 0.0047),高低RS组之间进行22种免疫细胞差异分析, 22 个免疫浸润细胞之间的相关性较弱。
5 GSEA 分析 潜在途径
高RS组有6条通路富集,低RS组有3条通路富集(图7A),高RS组富集的通路是e axon guidance (nominal p = 0.004, FDR = 0.196, NES = 1.58, gene size = 128), adherens junction (nominal p = 0.008, FDR = 0.248, NES = 1.67, gene size = 66), dilated cardiomyopathy (nominal p = 0.008, FDR = 0.162, NES = 1.66, gene size = 88),低RS组富集的通路是one carbon pool byfolate (nominal p < 0.001, FDR = 0.123, NES = −1.85,gene size = 16), homologous recombination (nominal p = 0.006, FDR = 0.136, NES = −1.74, gene size = 26), and DNA replication (nominal p = 0.009, FDR = 0.112, NES = −1.73, gene size = 36)。
本文成功开发并验证了 10 个 免疫相关基因的生物标志物,可以有效预测胃癌患者的 OS。该特征还与多种类型的免疫浸润细胞和重要途径相关。研究可以为进一步的免疫相关工作和GC中的精确免疫治疗提供信息。
以上就是小编对这篇文献的分享,如果想学习生信分析内容或有项目需要合作的话,欢迎长按识别下方二维码联系我们!
ZKSX
微信公众号 | 中科生信
新浪微博 | @中科生信

