每日文献分享
嗨,大家早上好呀,今天跟大家分享一篇文献,构建结直肠癌缺氧预后模型及其与免疫微环境的关系,本研究建立并验证了 COAD患者的准确预后模型。此外,还对缺氧水平与免疫活性之间的相关性,以及常见靶基因突变进行了深入探索。
Hypoxia Constructing the Prognostic Model of Colorectal Adenocarcinoma and Related to the Immune Microenvironment
PMID: 33959617 DOI: 10.3389/fcell.2021.665364
1 | INTRODUCTION
结直肠腺癌(COAD)是结肠癌最常见的病理类型,其5 年生存率与疾病发展阶段有关。总体 5 年生存率为 64%,而远端转移患者的 5 年生存率降至 14%。晚期COAD的癌细胞增殖快,难以完全治愈,因此主要采用化疗来延长生存期。
肿瘤细胞代谢活跃,因此中心位置常出现缺氧。肿瘤细胞中,缺氧通过诱导HIF表达促进血管生成和重塑,是肿瘤增殖、转移和复发的标志物。因此,抑制HIF的产生成为肿瘤治疗的重要研究方向。此外,缺氧还会导致实体瘤的免疫抑制,是改善免疫治疗的潜在靶点。
2 | RESULTS
2.1 | 正常和肿瘤样本之间差异表达的缺氧基因
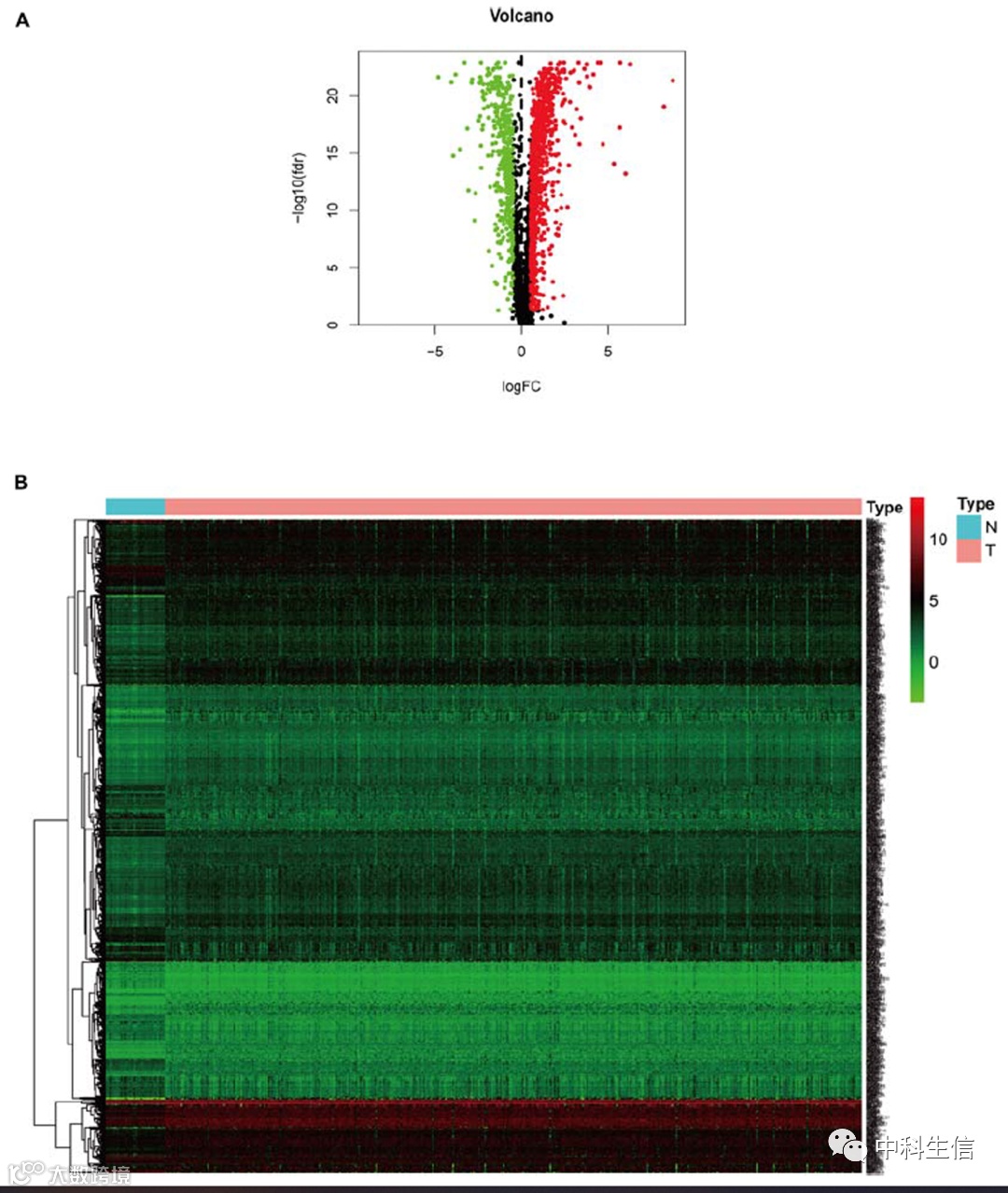
TCGA-COAD 的临床信息见表1。GSEA软件的运行结果表明,与正常组相比,肿瘤组中大多数与缺氧相关的富集显著上调(图1),表明缺氧相关的基因和通路可能在COAD的发生和发展中发挥重要作用。Wilcox测试分析了正常组和肿瘤组之间总共1346个差异缺氧基因(图2),火山图显示了正常样本和肿瘤样本之间缺氧基因表达水平的整体差异分布,热图显示正常和肿瘤样本中每个缺氧基因的表达变化。
表1 TCGA 数据库中COAD患者的临床特征
图1 GSEA富集结果
图2 差异缺氧基因的表达分析
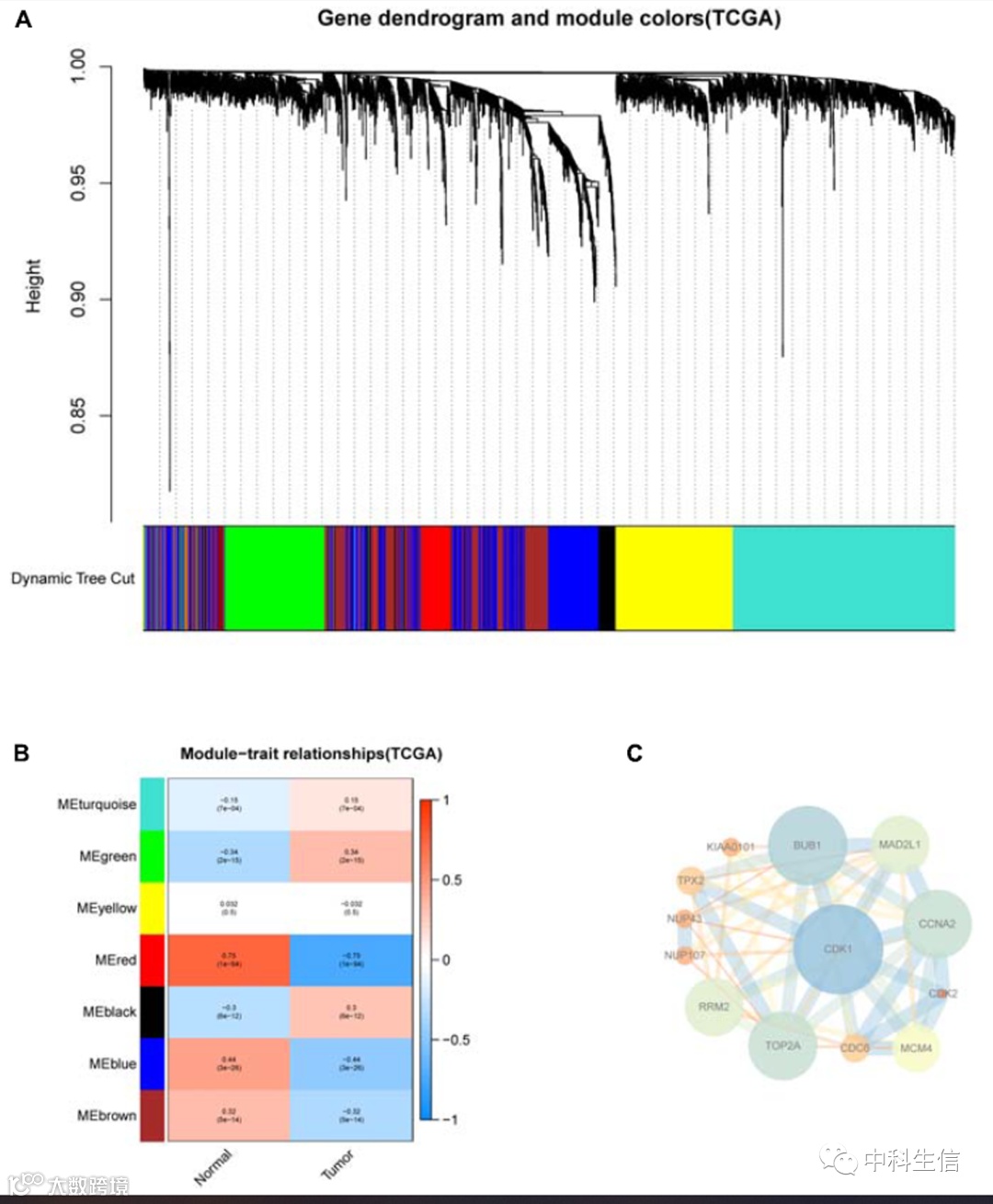
WGCNA分析确定了与疾病相关的模块(图3A、B),其中MEgreen模块与COAD的正相关最显着,而MEred和MEblue模块与COAD的负相关最显着。PPI网络包含来自MEgreen、MEred和MEblue模块的基因,通过CytoNCA插件反复过滤后最终获得PPI网络的核心(图3C)。CDK1基因位于中央节点,与其他差异缺氧基因相互作用最为密切。
图3 COAD中差异缺氧基因的WGCNA分析
2.2 | 预后模型的构建和生存分析
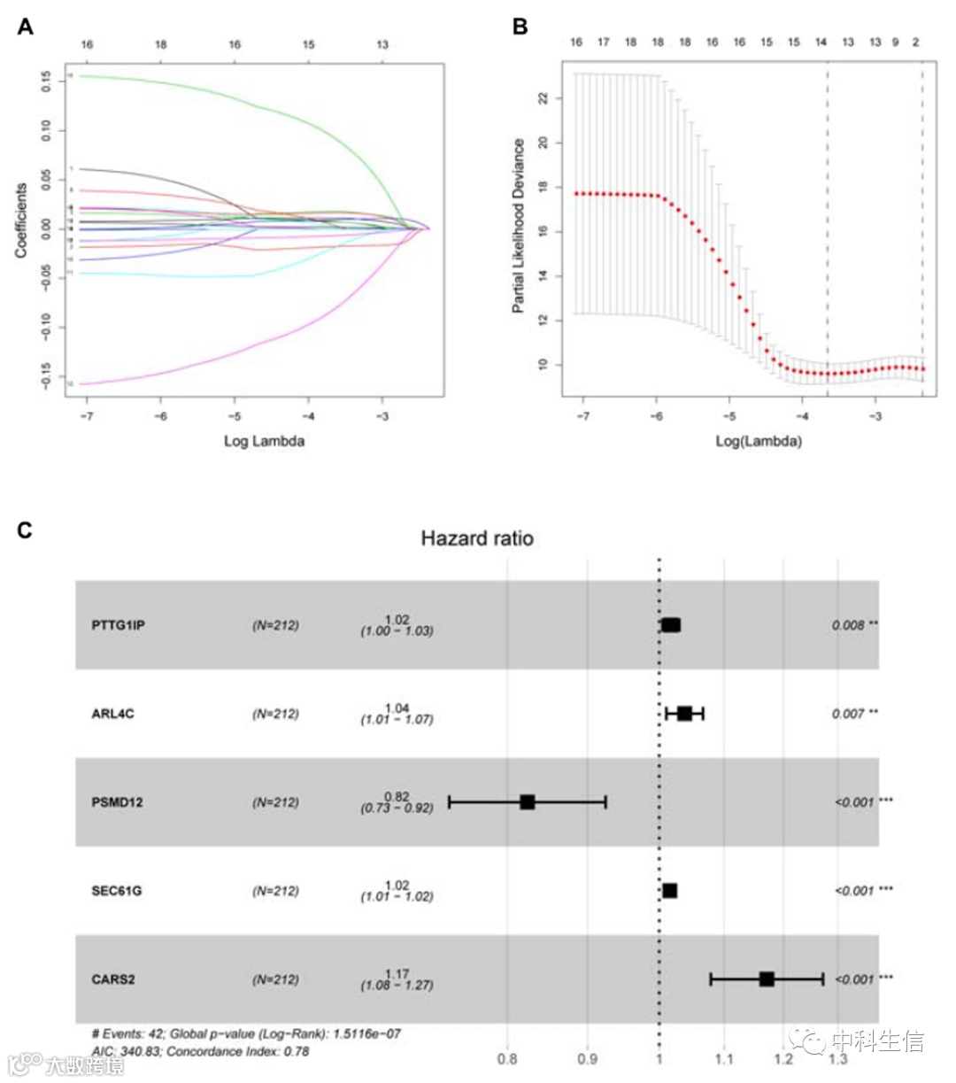
单变量COX分析确定了18个与生存相关的缺氧基因。接着LASSO算法(图4A、B)和逐步多元COX回归分析后,最终有五个缺氧基因参与了预后模型的构建,即每个患者的riskScore = 0.017∗PTTG1IP + 0.037∗ARL4C + (-0.194 )∗PSMD12 + 0.015∗SEC61G + 0.158∗CARS2(图4C,表2)。所有模型基因都是独立的预后因素,其中,PSMD12为低危基因,其他基因为高危基因。
图4 通过LASSO回归分析建立缺氧预后模型
表2 模型基因的多元COX回归分析结果
以训练组的中位风险评分为阈值,将训练组和内部外部验证组的患者分为高风险组和低风险组。在训练组、内部验证组和外部验证组中,低风险组的存活率明显高于高风险组。根据ROC曲线的曲线下面积(AUC)值,可以判断我们构建的预后模型具有较好的准确性(图5)。单变量和多变量预后分析表明模型的 riskScore 可能是一个独立的预后因素(图6)。
图5 临床预后模型评估
图6 用于评估riskScore的独立预后价值的COX回归分析
2.3 | ssGSEA分析和突变数据可视化
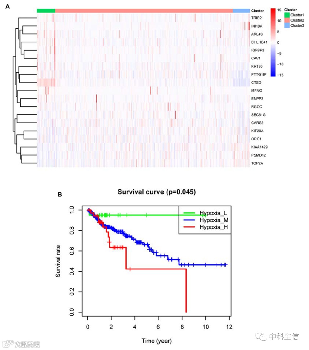
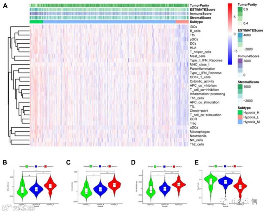
基于与生存相关的缺氧基因,TCGA-COAD样本被聚类分成高、中、低缺氧组(图 7A )。生存曲线显示,三个缺氧组的生存率存在显着差异(缺氧程度越高,生存率越低)(图7B)。肿瘤微环境的热图(图8A)和小提琴图(图8B-E)反映了缺氧程度与基质评分、免疫评分和估计评分呈正相关,与肿瘤纯度呈负相关。在高缺氧组和低缺氧组之间进行GSEA富集分析,5个GO条目(图9A)和KEGG通路(图9B)在高缺氧组中显着富集。这些GO条目和KEGG通路主要与免疫和代谢有关。
图7 TCGA-COAD样本聚类结果
图8 肿瘤微环境的免疫状态分析
图9 GSEA富集分析
图10A、B所示,两组中突变频率最高的基因是APC、TP53和TTN。其中,APC突变主要是Nonsense Mutation和Multi Hit,而TP53和TTN突变主要是Missense Mutation。分析比较常见靶基因突变对高低危组患者生存的影响,可以发现这些靶基因突变和模型riskScore共同影响患者的生存(图10C-F), 目标基因突变的高危组患者生存率最差。
图10 高低危人群的突变分析
2.4 | 模型基因的动态列线图和多重验证
开发的在线动态列线图应用程序使临床医生能够准确预测患者的生存率。得到的模型再次通过PROGgeneV2数据库的验证(图11)。从HPA数据库下载的免疫组化结果显示,模型基因在组织中的分布与模型基因的风险属性基本一致(图12)。
图11 模型的数据库验证
图12 模型基因的免疫组化染色结果
3 | DISCUSSION
探讨缺氧对预后的影响,可以揭示缺氧相关基因和通路在COAD发生发展中的作用,同时协助临床医生准确判断患者的预后。本研究通过综合分析COAD患者的缺氧特征和临床信息,应用多种生物信息学方法鉴定与预后相关的缺氧基因,成功构建了准确的缺氧预后模型。此外,还讨论了COAD缺氧与免疫的关系,以及突变对生存的影响,丰富了研究水平。多重验证增强了结论的严谨性,动态列线图在线应用的开发显示了研究的实用性。此外,此文的结论还需要通过实验进一步验证,以使其更具说服力。
今天的分享就到这里啦,有问题欢迎大家前来交流,祝各位学业有成,工作顺利!
扫码关注我们
微信公众号 | 中科生信
提供“一站式”科研服务

