Single-Cell Sequencing of Brain Cell Transcriptomes and Epigenomes
【脑细胞转录组和表观基因组的单细胞测序】
发表报刊:Neuron
发表日期:2021.01.06
影响因子:17.17
摘要
单细胞测序技术,以及转录组学和表观基因组分析,正在改变我们对神经回路的细胞构建模块的理解。单细胞测序方法通过直接测量数千到数百万个单个细胞中的多个分子信号,可以全面表征脑细胞类型的多样性。这种技术揭示了形成细胞身份的基因调节机制,同时有助于揭示脑细胞群之间的发育和进化关系。单细胞测序数据还可以帮助设计用于脑电路组件的靶向功能研究的工具,将分子特征与解剖学、连通性、形态学和生理学联系起来。最后,该文章讨论了单细胞转录组和表观基因组测序的基本原理,数据的综合计算分析,以及在神经科学中的关键应用(见图0)。
图0. 图形概要
介绍
脑细胞是复杂的生物机器,其功能是由保守的基因表达程序在分子水平上定义的。了解神经细胞类型的分子身份需要测量数千个基因来揭示细胞之间的细微差别。同时,需要大量的细胞样本来捕捉罕见类型并准确评估异质性。使用许多基因和广泛覆盖许多细胞的细粒度分析常常被视为相互排斥的目标:实验通常在有限数量的样本中探查许多分子特征,或在大量样本中瞄准少量基因。在本文中描述了高通量单细胞测序分析如何实现高分辨率、宽范围的脑细胞类型分析。
测序DNA和/或RNA可以量化编码和形成每个细胞生物特征的信息分子。RNA分子的丰度定义了转录组,而DNA和组蛋白的化学修饰以及细胞核内DNA的物理构象定义了表观基因组(图1A)。成千上万的基因和成千上万的基因调节DNA序列元件之间的相互作用在每个细胞中产生了数百种强大的细胞表型之一。神经科学的基本方向是理解生物网络中的信息处理,计算和系统神经科学家试图理解复杂的适应行为的出现。因此,神经科学家认识到可以利用细粒度、宽范围的单细胞测序数据来加深对脑细胞类型转录组和表观基因组特征的理解。
图1.神经科学的单细胞测序模式。
单细胞测序对细胞中含有信息的分子进行取样
直到最近,对脑组织中RNA和DNA的分析在很大程度上仅限于对组织平均组成成分的批量分析。研究发现,一种细胞类型的基因表达特征可能被其他细胞类型的互补模式所掩盖。从特定的细胞群中净化整个细胞或细胞核的技术可以部分克服这些限制。然而,这些需要高度选择性的RNA或蛋白质标记物或遗传工具,并且只能应用于以前已确定的细胞类型。
单细胞测序技术测量来自单个细胞的RNA或DNA,而不需要选择性的细胞纯化。这些技术可以概括为三个特征:范围(细胞数量)、粒度(基因或表观遗传特征数量)和空间分辨率(图1B)。此外,单细胞技术还可以测量不同类型的RNA转录本或表观遗传修饰。虽然单细胞测序不需要细胞纯化,但它确实依赖于高质量的初级或冷冻组织,这些组织是从专家仔细解剖的神经解剖区域获得的。
单细胞表观基因组可以用于分析测量DNA甲基化、染色质可及性和/或染色质构象。这些DNA的化学和物理修饰在发育过程中形成,并在整个生命周期中调节基因表达。转录组是基因表达的快照,部分反映了细胞状态和组织收集前后神经活动的影响,表观遗传标记包括长寿命染色质组分的短暂和稳定修饰。表观基因组数据还揭示了顺式调控元件,如增强子,建立和维持细胞类型特异性基因表达。
单细胞转录组和表观基因组测序共同构成了理解大脑细胞成分的强大工具,使对健康和患病大脑中特定细胞类型作用的功能研究成为可能。
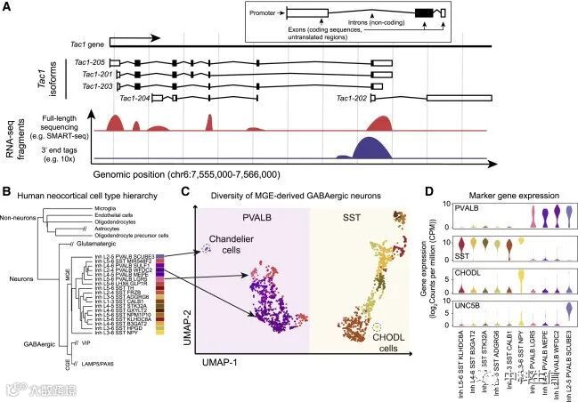
单细胞转录组在神经科学中的应用
单细胞mRNA测序(scRNA-seq)开启了脑细胞类型分子研究的新时代。与批量RNA测序(RNA-seq)一样,scRNA-seq使用mRNA分子作为模板进行逆转录以合成互补DNA (cDNA)。下一代测序(NGS)文库是通过扩增cDNA,然后进行片段化、附加扩增和NGS定量生成的。
4.1.细胞类型的发现和表征
单细胞技术已经改变了我们对脑细胞类型多样性的理解。人类大脑的神经元细胞是小鼠大脑的1000倍,因此更难以全面取样。来自人脑多个区域的单核转录组已经建立了细胞类型分类(图2B-2D)。将人类与小鼠和非人类灵长类动物进行比较,发现了保守和独特的细胞类型特征,包括细胞种群比例和同源细胞类别和类型中的基因表达的物种特异性差异。scRNA-seq/snRNA-seq还提供了对胶质细胞多样性的了解,包括少突胶质细胞谱系和小胶质细胞的功能状态。
scRNA-seq也被应用于研究非哺乳动物的大脑,阐明了发育、细胞调节和衰老的基本问题。果蝇嗅觉投射神经元在发育过程中针对不同肾小球的转录组是不同的,但在成人中非常相似。衰老会显著减少果蝇脑细胞中的RNA含量。果蝇视叶中52种转录组细胞类型的基因表达相关性支持一种表型收敛模型,其中多种转录因子(TFs)可以调节同一组效应基因。
图2. 单细胞转录组学在神经科学中的应用。
4.2.发展和可塑性
scRNA-seq / snRNA-seq尤其适合研究大脑发育,因为关键的干细胞和神经祖细胞可能是短暂的,如果不事先了解特定的分子标记,就很难分离。多个时间点的scRNA-seq可以重建发育轨迹,揭示转录因子和下游效应物调节特定神经群体的动力学。新生神经元和成人少突胶质细胞的分化轨迹也可以重建。
除了发育动力学,由于神经活动和可塑性而导致的基因表达变化可以通过snRNA-seq/scRNA-seq进行评估。此外,分析活性调控基因可以识别活性细胞。鉴于活性和钙信号依赖的基因调控在突触可塑性中的关键作用,单细胞技术对于理解转录组动态的细胞类型特异性背景也将是必不可少的。
4.3.细胞类型在疾病中的作用
应用于病人死后脑组织的snRNA- seq可以研究疾病的转录组特征。通过对48例AD患者的> 80000个单核进行snRNA-seq,在单个细胞类型中检测到的差异表达(DE)基因比整体组织多得多。特别是,在snRNA-seq中检测到胶质细胞的基因失调,但未检测到bulk RNA-seq,因为胶质细胞对组织中总RNA的贡献相对较低。snRNA-seq已被应用于AD等疾病患者的脑组织、重度抑郁症、自闭症、Rett综合征和多发性硬化。值得注意的是,疾病研究集中于相对数量适中的与细胞类相对应的转录组或表观基因组簇,而不是单个类型。
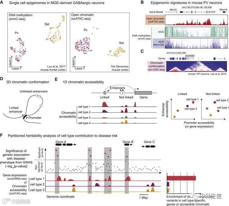
单细胞表观基因组
基因表达的稳定模式部分是通过DNA的表观遗传修饰(如基因组胞嘧啶甲基化)和组蛋白来维持的。这些标记通过引导TF蛋白与特定基因组区域的结合来影响基因表达,从而增强或减少附近或远端基因的转录。单个mRNA分子是相对短暂的信使RNA,半衰期为几分钟到几小时,但有丝分裂后神经元中DNA和一些组蛋白的共价修饰可以持续数月到数年。然而,随着神经元活动,部分染色质景观也可以灵活地重新配置。表观基因组在脑细胞类型和整个生命周期的动态调节建立和维持细胞的特性,并可能支持可塑性和行为。单细胞表观基因组补充转录组,为细胞类型特异性基因表达调控提供了见解。像snRNA-seq一样,表观基因组分析也可以应用于从冷冻和存档的死后组织中分离的细胞核。
识别细胞类型特异性增强子可以指导功能研究中针对细胞类型的病毒载体和转基因株系的开发。未来,在单细胞水平上研究表观基因组的动态调控,包括发育轨迹和学习和记忆过程中基因组的神经元活性依赖修饰,将是一项有趣的研究。
5.1.CREs和基因启动子通过染色质环和结构域的三维组织相互作用
3D染色质构象的单细胞分析与大块组织中使用的Hi-C密切相关,通过交联、碎片化和重新连接物理上接近的DNA片段来识别成对的相互作用区域。对结果文库进行测序,可以检测出嵌合DNA片段,这些片段包含线性(一维[1D])基因组中被长距离分离的序列,但在三维中紧密相关。这些链接可以用接触矩阵表示(图3C)。
图3.单细胞表观基因组学。
5.2.单细胞表观基因组学的应用
(1)解剖神经元基因调控网络
(2)将遗传因素与疾病风险联系起来(图3F)
单细胞空间转录组
scRNA-seq/snRNA-seq会破坏组织以隔离细胞,牺牲神经回路的空间环境。脑细胞在出生前迁移到独特的层状和区域位置,这限制了它们的连通性。对于神经元来说,空间环境和连接性对细胞的特性和功能至关重要。
有两种方法可以提供空间解析的单细胞转录组(图1B)。空间分辨率测序使用带独特DNA条形码的载玻片,根据mRNA分子在脑切片中的位置对其进行标记,使整个转录组测序具有10毫米的空间分辨率。将转录本分配到单个细胞需要更精细的空间分辨率(小于1毫米),这可以是通过基于光学成像的方法实现。单分子荧光原位杂交(smFISH)利用荧光寡核苷酸探针高灵敏度地检测单个mRNA转录本。探针可以用250 nm或更大的衍射限制分辨率进行定位,足以在体细胞内分配转录本。
尽管这些方法在空间环境下询问脑细胞方面有明显的优势,但与分离的单细胞转录组测序相比,它们目前有关键的局限性。首先,smFISH要求设计探针来查询预定义的基因列表。标记基因选择和探针设计是至关重要的,这些数据不能提供关于未被预先选择用于研究的基因的信息。第二,明确地将转录本分配给单个细胞仍然具有挑战性。第三,smFISH方法可能需要复杂的实验设置和耗时的成像,这对大组织体积(如整个哺乳动物大脑)来说是一个挑战。
多组学:单细胞,多种数据模式
充分表征细胞的特性需要在同一细胞中共同测量基因表达和表观遗传调控。虽然单细胞表观遗传数据可以识别cCREs,并通过染色质环将其与基因连接,但不能确定是否有活跃的cCREs驱动基因表达。为此,必须从同一细胞中进行RNA测量。单细胞转录组和表观基因组数据集可以计算集成,但经验证需要在单个细胞中进行多组测序。此外,单细胞测序确定的细胞类型的功能验证需要将测序与生理学、连通性和/或形态学相结合的技术。
7.1.单细胞的多组学测序
多组学测序结合了单个细胞的DNA和RNA测量。自2015年以来,发表了多达24种不同的多组学测序技术。目前应用于脑组织的一类重要的多组学方法是:结合转录组(scRNA-seq/snRNA-seq)和染色质可及性(snATAC-seq)。多组测序还可以检测同一细胞的转录组和DNA甲基组。
最后,通过亚硫酸氢盐可以将嵌合DNA片段从邻近连接转化为三维染色质构象。
7.2.单细胞转录组与生理学和形态学的结合
通过在脑切片上进行全细胞膜片记录,然后通过膜片吸管提取细胞溶胶进行转录组测序(patch-seq),可以将单细胞测序和神经元生理学直接联系起来。
单细胞测序数据的计算分析
单细胞测序数据集具有在数千到数百万个单细胞中测量的数千个特征。分析这些数据需要复杂的计算程序,分析管道会显着影响结果。开源软件包允许神经生物学家应用复杂的分析策略。在这里,我们概述了许多分析工作流程共有的分析步骤,并强调了概念基础。更多技术细节可以在最近的评论中找到。
(1)质量控制、制图和量化。
(2)特征选择与降维。
(3)降低数据的稀疏性。
(4)对比。
(5)可视化。
(6)离散聚类和连续潜因子。
(7)多数据集的计算集成。
(8)集群验证。
(9)下游分析。
>>>end
更多精彩添加小编

