早!今天小编和大家分享一篇前不久发表在Aging(IF:5.683)杂志的文章,题目是Prognostic value of fatty acid metabolism-elated genes in patients with hepatocellular carcinoma。文章基于脂肪酸代谢相关基因构建肝细胞癌预后模型。
摘要
背景:代谢失调是癌症的十大特征之一,越来越多的证据表明,代谢重编程在癌症的发生和发展中起着至关重要的作用,脂肪酸作为脂质代谢的重要组成部分,其积累可以满足脂质合成信号分子和膜的需要。不受调控的脂肪酸不仅会干扰癌症患者化疗和放疗的疗效,还会影响免疫治疗,这是近年来肿瘤治疗的一个突破。此外,肿瘤微环境中的脂肪酸影响免疫细胞浸润的功能和表型,针对癌症中不受调控的脂肪酸的治疗可能会减缓肿瘤生长,并与免疫检查点抑制剂产生协同效应。然而,不同的脂肪酸代谢相关基因、预后价值以及与肝癌免疫治疗的关系仍不清楚。
结果:在本研究中,作者首先综合分析了脂肪酸代谢相关基因差异表达与肝癌患者预后的关系,并构建了一个基于TCGA数据库的预测模型。然后,使用ICGC数据库进一步验证预后风险模型,并将HCC患者分为高风险组和低风险组。此外,预后风险模型还与肝癌患者的临床参数相结合。随后,构建了肝癌患者的临床预后模型,并从不同角度进行了验证。最后,探讨了高风险和低风险肝癌患者免疫细胞浸润的差异。研究结果表明脂肪酸代谢相关基因可能是肝癌患者潜在的预后标志物和治疗靶点,并通过个体化治疗进一步提高肝癌患者的治疗效果。
关键词:肝细胞癌;TCGA;ICGC;脂肪酸代谢;预后
研究结果
1.HCC患者脂肪酸代谢相关基因的鉴定
为鉴定脂肪酸代谢相关基因,过滤三个脂肪酸代谢相关基因集的交集,去除重叠基因后提取309个基因。
图 1. HCC 中差异表达的脂肪酸代谢基因的鉴定。( A)三个脂肪酸代谢基因组的维恩图。( B)TCGA中HCC患者的12450个差异表达基因。( C)ICGC中HCC患者的2939个差异表达基因。
在TCGA中筛选出329例HCC患者的脂肪酸代谢相关基因及相应的表达谱。首先,通过单变量 Cox分析确定了 105 个与总生存期 (OS) 相关的脂肪酸代谢相关基因,交叉筛选出47个与OS相关的差异表达的脂肪酸代谢相关基因。然后,通过分析ICGC数据库中的DEGs,对47个选定的脂肪酸代谢相关基因进行验证,并筛选出26个基因。
图 2. 鉴定与 HCC 中 OS 相关的差异表达脂肪酸代谢基因。( A)TCGA中与OS相关的差异表达的脂肪酸代谢基因。( B ) ICGC 的进一步验证。
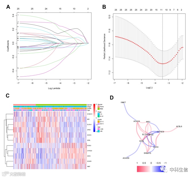
2.基于选定的脂肪酸代谢相关基因的预后模型的构建和评估
过滤后的26个基因通过LASSO回归算法筛选出11个预后基因以预测个体的预后风险。然后,通过对11个预后基因进行多变量Cox回归分析,进一步筛选出6个独立的预后基因,构建预后模型。
图 3. 在 HCC 中通过 LASSO 回归算法识别脂肪酸代谢特征。( A)26个脂肪酸代谢基因的LASSO系数谱。( B ) 在比例风险模型中调整参数选择的交叉验证。( C ) 11 个脂肪酸代谢基因的热图。( D ) 11个脂肪酸代谢基因的相关性。
将 329 名 HCC 患者以中位风险评分作为截断值分为高风险 (n=164) 和低风险 (n=165) 组,并进行Kaplan-Meier分析。ROC曲线以估计模型并评估风险评分的可靠性。
图 4. HCC 患者风险预后模型的 KM 生存分析和 ROC 曲线。( A, B)TCGA和ICGC中HCC患者风险预后模型的Kaplan-Meier生存分析。( C - E ) TCGA中HCC患者1年、2年和3年风险预后模型的ROC曲线分析。( F – H ) ICGC HCC患者1年、2年、3年风险预后模型ROC曲线分析。
图 5. HCC 患者风险预后模型的验证。( A – D ) t-SNE、PCA、生存状态散点图和风险评分分布显示了TCGA中风险预测模型的预测能力。( E – H ) t-SNE、PCA、生存状态散点图和风险评分分布显示了ICGC中风险预后模型的预测能力。
3.筛选基因的功能富集分析
GO分析表明6 个筛选基因的最高度富集的分子功能是烟酰胺腺嘌呤二核苷酸 (NAD) 结合、氧化还原酶活性和脂肪酸活性。此外,KEGG通路分析表明这 6 个基因可能参与与脂肪酸代谢相关的通路。
图 6. GO 和 KEGG 分析的代表性结果。( A ) 6个筛选基因的分子功能。( B ) 筛选基因的潜在生物学途径。
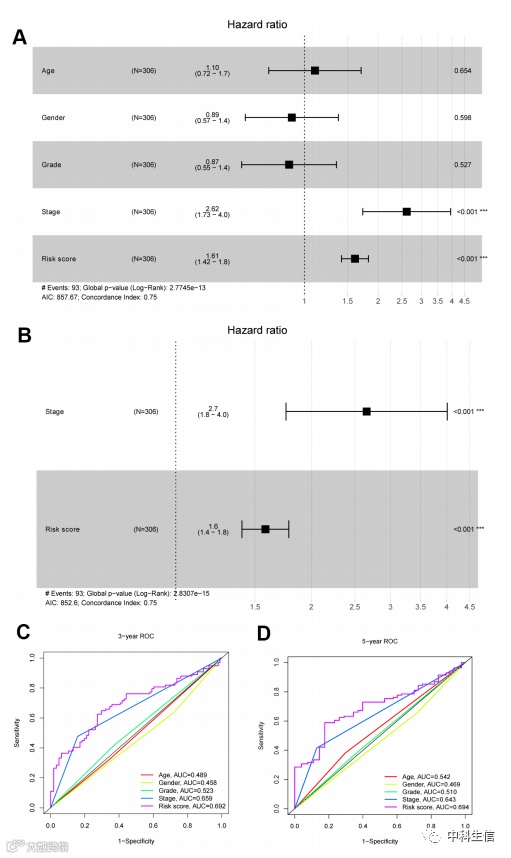
4. HCC患者风险评分与临床参数综合分析
通过整合TCGA数据库中HCC患者的临床数据和风险评分,提取了306例患者的综合数据,进行单变量和多变量Cox回归分析确定HCC患者的独立预后参数。
图 7. HCC 患者的识别独立预后参数。( A, B)HCC 患者临床参数的单变量和多变量 Cox 回归分析。
( C, D)预测 HCC 患者 3 年和 5 年生存率的风险评分和临床特征的 ROC 曲线。
5. HCC患者列线图的构建与评估
列线图构建肝癌患者的临床预后模型,并从不同角度进行验证。
图 8. 预测 3 年和 5 年 OS 的列线图及其在 HCC 患者中的验证。( A ) 列线图预测 HCC 患者的 3 年和 5 年 OS。( B, C)ROC 曲线,用于评估列线图预测 HCC 患者 3 年和 5 年 OS 的准确性。( D , E ) 校准图分析以评估列线图预测 HCC 患者 3 年和 5 年 OS 的准确性。( F , G ) DCA 评估列线图预测 HCC 患者 3 年和 5 年 OS 的准确性。
6. HCC患者肿瘤突变负荷与免疫细胞浸润的联合分析
将364份与单核苷酸变异(SNV)相关的HCC样本与HCC高低危患者的ID码进行交叉,得到156份高危HCC样本和161份低危HCC样本的SNV数据。分别对高低危组的TMB进行比较,并对免疫浸润情况进行分析。
图 9. 高危和低危 HCC 患者 TMB 的差异。( A ) 高危 HCC 患者的 TMB。( B)低风险 HCC 患者的 TMB。( C ) TMB 与 HCC 患者的风险评分呈正相关。( D )高危、高TMB的HCC患者的OS低于低危、低TMB的HCC患者。
图 10. 高危和低危 HCC 患者 22 种免疫细胞类型的免疫浸润。
图 11. 高危和低危 HCC 患者的不同免疫浸润。( A – E ) 高危组5种免疫细胞的表达高于低危组。( F – L ) 七种免疫细胞在低危组中的表达高于高危组。
本研究首次建立并验证了一个基于6个脂肪酸代谢相关基因的肝癌预后模型,并进一步建立了肝癌患者临床预后模型。此外,还探讨了高风险和低风险肝癌患者间免疫细胞浸润的差异,这可能有助于在脂肪酸代谢和免疫治疗方面提供协同效应。
致力于提供“一站式”科研服务

