早上好呀,今天要给大家介绍一篇2020年10月发表在cancer medicine杂志上的文献,题目为《Identification of small molecule drugs and development of a novel autophagy-related prognostic signature for kidney renal clear cell carcinoma》IF:4.452。
肾透明细胞癌小分子药物的鉴定及新的自噬相关预后标志物的发现
摘要
异常的自噬水平与多种癌症的发病机制有关,然而,其在肿瘤中的作用是复杂的,尚未得到明确探索。因此,我们旨在探索自噬相关基因(ARGs)对肾透明细胞癌(KIRC)的预后价值。在从癌症基因组图谱 (TCGA) 数据库获得的 KIRC 患者中鉴定出差异表达的 ARG 和转录因子 (TF)。然后,进行了 TFs 和 ARGs 之间的网络、GO和KEGG富集分析。接下来,我们进行了共识聚类、COX 回归分析和 Lasso回归分析来确定预后ARG。最后,建立个体预后指数(PI,riskScore)。基于 TCGA 队列和 ArrayExpress 队列,还进行了生存分析、ROC 曲线、独立预后分析和临床相关性分析以评估该 PI。基于差异表达的 ARG,KIRC 患者成功分为两个集群。对于 PI,它是基于 11 个 ARG 构建的,并根据 OS 将 KIRC 患者显着分为高危组和低危组。TCGA 队列的 ROC 曲线的 AUC 达到 0.747,ArrayExpress 队列的 AUC 达到 0.779。更重要的是,该 PI 在单变量和多变量 COX 回归分析中被证明是一个有价值的独立预后因素。还进行了预后列线图以可视化个体预测因子与 KIRC 患者存活率之间的关系。通过连接图数据库,发现与 ARGs 相关的依米丁、头孢氨苄与 KIRC 呈负相关。该研究为 KIRC 提供了有效的 PI,并显示了 TF 和 ARG 之间的网络。基于差异表达的 ARG,KIRC 患者成功分为两个集群。此外,还为 KIRC 鉴定了与 ARGs 相关的小分子药物。
结果
差异表达的 ARG
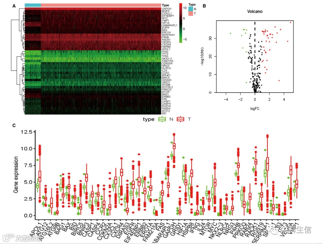
差异表达的自噬相关基因(ARGs)(图1);A,差异表达的ARGs热图;B,差异表达的ARGs的火山图;C,差异表达的 ARG 的箱线图
图 1
差异表达的 ARG 的功能注释
为了更好地理解这些 ARGs 的功能和机制,我们分析了 GO 术语功能和 KEGG 通路的富集。差异表达自噬相关基因(ARGs)的功能注释(图2);A,富集基因本体(GO)术语的气泡图。B,京都基因和基因组百科全书 (KEGG) 途径的圆形图。C,KEGG通路的热图。
图 2
差异表达的 TF
通过将基因序列数据与来自 Cistrome 的 TFs 进行比较,我们最终获得了 317 个相关 TFs 的表达。差异表达的转录因子(TFs)(图3);A,差异表达的TFs的热图;B,差异表达TFs的火山图;C、一个网络显示了 TFs 和 ARGs 之间的关系
图 3
基于 ARG 的 KIRC 集群识别
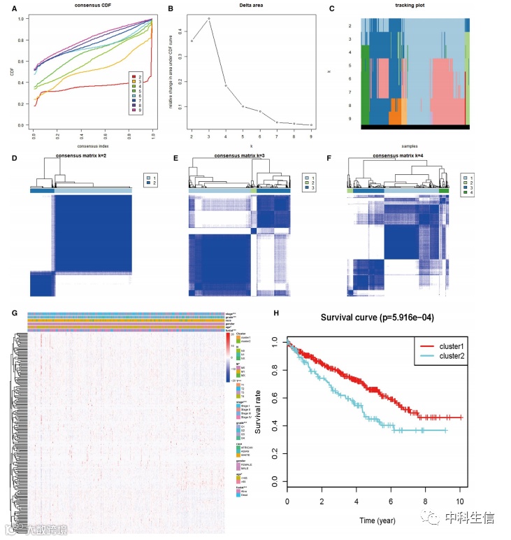
我们基于 ARG 对 KIRC 患者进行了共识聚类。图4A-C表明当k= 3时可以获得令人满意的聚类效果。然而,图 4D-E建议k= 2 是最佳选择。使用共识聚类识别表现出不同 ARG 特征和临床结果的两组肾透明细胞癌 (KIRC) 患者(图4);H,按两个集群分层的 KIRC 患者的 Kaplan-Meier OS 曲线。
图 4
基于ARGs的预后模型指数(PI,riskScore)的构建及在外部队列中验证模型
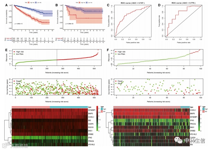
基于获得的差异表达的ARGs,我们分别进行了单变量和多变量COX回归分析,以评估这些ARGs的预后价值(图5)。预后指数评估(riskScore) 基于肾肾透明细胞癌 (KIRC) 患者的自噬相关基因 (ARG)(图6);A,基于 TCGA 队列的 Kaplan-Meier 图;B,基于 ArrayExpress 队列的 Kaplan-Meier 图;C、基于TCGA队列的ROC曲线;D、基于ArrayExpress队列的ROC曲线;E、TCGA数据库中的临床特征(从上到下):KIRC患者在高、低风险组中的风险评分分布;KIRC患者风险评分增加的总生存状态分布;TCGA数据集中11个关键基因表达谱的热图;F,ArrayExpress 数据库中的临床特征(从上到下):KIRC 患者在高、低风险组中的风险评分分布;KIRC患者风险评分增加的总生存状态分布;
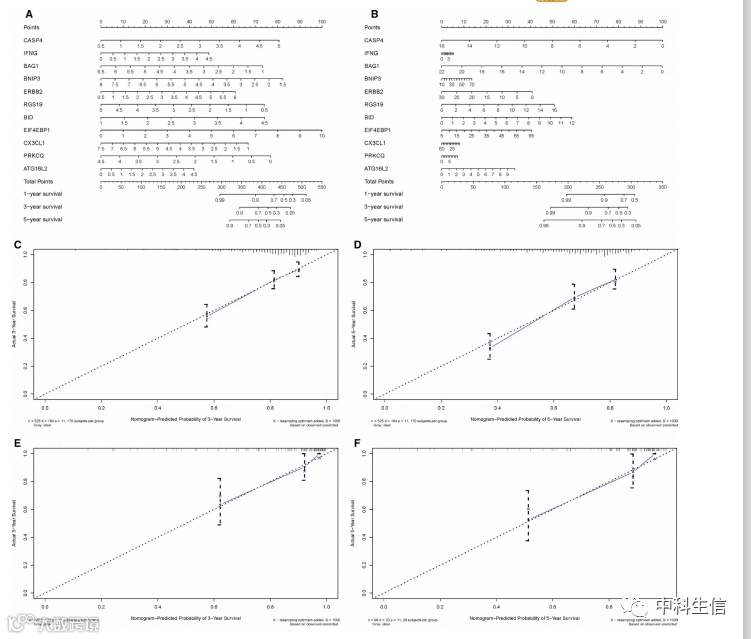
诊断列线图以阐明风险基因与总生存之间的关系(图7);A,TCGA 队列的列线图;B,ArrayExpress 队列的列线图;C,基于 TCGA 队列的列线图预测 3 年生存概率的校准曲线;D,基于 TCGA 队列的列线图预测 5 年生存概率的校准曲线;E,基于 ArrayExpress 队列的列线图预测 3 年生存概率的校准曲线;F,基于 ArrayExpress 队列的列线图预测 5 年生存概率的校准曲线。
图5
图6
图7
独立预后因素评估及与临床特征的相关性
为了进一步评估我们的模型是否可以用作独立的预后因素,我们将年龄、性别、阶段、种族、等级、T、M、N 和riskScore作为自变量。通过单变量和多变量 cox 回归分析,我们建立的 PI(风险评分)仍然显著。基于TCGA数据集的独立预后因素评估(图8);A、单变量cox回归分析;B、多元cox回归分析;C、根据风险评分、年龄、性别、种族、等级、阶段、T、N、M的多条ROC曲线。诊断列线图阐明临床特征、风险评分和预后之间的关系(图9);A,TCGA 队列的列线图;B,ArrayExpress 队列的列线图;C,基于 TCGA 队列的列线图预测 3 年生存概率的校准曲线;D,基于 TCGA 队列的列线图预测 5 年生存概率的校准曲线;E,基于 ArrayExpress 队列的列线图预测 3 年生存概率的校准曲线;F,基于 ArrayExpress 队列的列线图预测 5 年生存概率的校准曲线。
图8
图 9
结论
总之,在TCGA和ArrayExpress数据库中成功建立了个性化的KIRC PI(riskScore)。基于临床特征和 11 个关键 ARG(CASP4、IFNG、BAG1、BNIP3、ERBB2、RGS19、BID、EIF4EBP1、CX3CL1、PRKCQ 和 ATG16L2),作者的研究实现了将大量测序数据和临床特征转化为临床诊治方法。此外,还展示了 TFs 和 ARGs 之间的网络,并且基于差异表达的 ARGs 成功地将 KIRC 患者分为两个集群。最后,还为 KIRC 鉴定了与 ARG 相关的小分子药物。作者的发现有望为未来的工作提供自噬的新见解。
关注我们

