摘
要
今天小编分享一篇2021年3月26日发表于Molecular Therapy Oncolytics的文章,题目为《Single-cell RNA-sequencing analyses identify heterogeneity of CD8+T cell subpopulations and novel therapy targets in melanoma》,IF=7.200。
背景
CD8+T细胞对于建立抗肿瘤免疫至关重要,其高浸润与良好的预后相关。然而,肿瘤微环境中的几个CD8+T细胞亚群可能在预后、进展和免疫治疗中发挥不同的作用。因此,本研究分析了先前发表的单细胞RNA测序(scRNA-seq)黑色素瘤数据,以探索CD8+ T细胞亚群的异质性,并确定了7个主要亚群。结果发现耗竭的CD8+T细胞亚群2的高浸润会导致不良预后。相比之下,大量原始/记忆细胞和细胞毒性CD8+T细胞亚群3将导致有利的预后。值得注意的是,细胞毒性CD8+T细胞亚群3的比例在晚期黑色素瘤样本中会减少,而耗尽的CD8+T细胞亚群2的比例会增加。研究人员还发现耗竭的CD8+T细胞亚群1中存在代谢途径的高度异常活动。值得注意的是,免疫抑制检查点PD-1和CTLA-4信号通路在耗竭的CD8+T细胞亚群中上调。此外,本研究还描述了不同亚群中免疫检查点的动态转录图谱。本研究确定了三个过表达的基因(PMEL、TYRP1和EDNRB),它们与不良预后显著相关,并且仅在耗竭的CD8+T细胞亚群2中表达。重要的是,与其他肿瘤相比,它们在黑色素瘤样本中的表达最高。总的来说,本研究对黑色素瘤中的CD8+T细胞亚群进行了表征,不仅确定了免疫抑制检查点的基因,而且确定了PMEL、TYRP1和EDNRB都可以作为黑色素瘤治疗的潜在靶点。
在复杂和异质性的肿瘤微环境(TME)中,CD8+T细胞在消除肿瘤细胞方面发挥着重要作用。浸润后幼稚的CD8+T细胞将启动分化程序,变成效应性、细胞毒性和记忆性CD8+T细胞,以实现抗肿瘤功能。一些研究显示,TME中的细胞毒性CD8+T细胞可以提高宫颈癌、乳腺癌和胶质母细胞瘤的抗肿瘤效果。在肿瘤中经常观察到CD8+T细胞的功能障碍或衰竭状态。慢性抗原会触发衰竭程序,CD8+T细胞在该程序中会降低功能效应,这可能参与防止过度免疫反应。
众所周知,PD-1、CTLA-4、LAG-3和TIM-3/HAVCR2这些共同抑制分子或检查点分子在TME中的肿瘤浸润淋巴细胞中表达。更具体地说,PD-L1和PD-L2是PD-1的配体,它们之间的相互作用会促进肿瘤的发展,抑制外围T细胞的抗肿瘤活性。同样,与CTLA-4的配体相互作用也参与了T细胞活性的抑制,尽管具体机制不明确。LAG-3是第三种临床抑制性受体途径,有能力抑制过度的自身免疫反应;不幸的是,它也可能导致T细胞衰竭或功能障碍的状况。人们还认识到,Tim-3/HAVCR2是一种重要的免疫检查点蛋白,在T细胞上表达,并作为一种抑制性受体发挥作用。因此,了解CD8+T细胞分化过程中的抑制性检查点调控,可以为免疫疗法提供最佳的治疗窗口,并确定可以作为克服CD8+T细胞衰竭或功能障碍的目标的新分子。
结果
黑色素瘤中CD8+T细胞亚群的识别
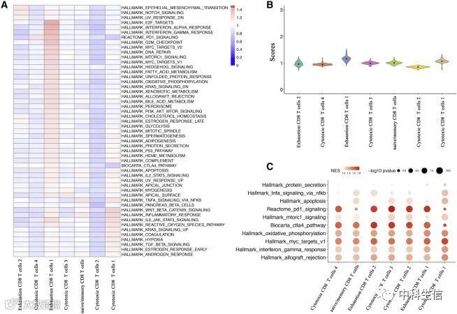
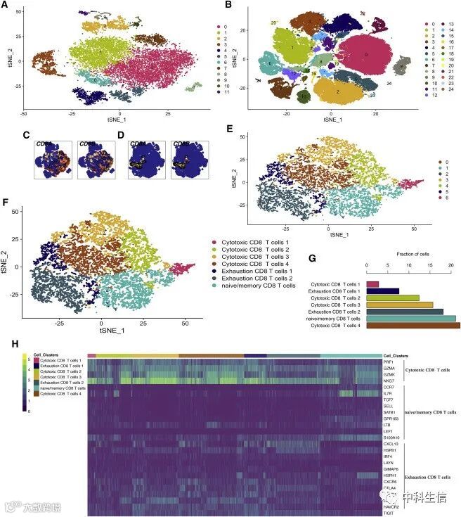
来自smart-seq和10X Genomics平台的59个黑色素瘤样本被列入本研究以区分CD8+T细胞。本研究首先使用基于所有基因表达水平的t分布随机邻居嵌入(t-SNE)分析了smart-seq和10X Genomics数据(图1A和1B)。t-SNE的结果表明,smart-seq数据识别出了12个簇(图1A),而10X Genomics数据识别出了25个簇(图1B)。然后,可视化CD8+T细胞特征以识别特定细胞簇的不同表达程度(图1C和1D)。对于smart-seq数据,CD8A和CD8B主要在簇0中高度表达(图1C)。然而,10X Genomics数据对几个细胞簇(簇6、簇8、簇12、簇16和簇17)具有特异性(图1D)。随后,这些CD8+T细胞簇通过Seurat的内置算法从两个平台中分离出来,并使用Harmony算法进行整合。最后,分离出10861个CD8+T细胞以进行后续的分析步骤。本研究观察到这些CD8+T细胞高度表达CD8+T细胞标志物和T细胞标志物,并且它们几乎没有CD4+T细胞标志物和黑素细胞标志物的表达。因此,研究人员在分析中排除了CD4+T细胞和黑素细胞。然后将这些CD8+T细胞聚集成7个亚群(图1E)。为了注释CD8+T细胞,研究人员使用先前报道的细胞标记来区分它们。注释这些亚群的特征的表达水平如图1H所示。研究人员确定了四个细胞毒性亚群、两个耗竭亚群和一个初始/记忆亚群(图1F)。细胞毒性亚群4、初始/记忆亚群、耗竭亚群2和细胞毒性亚群3是黑色素瘤TME中最常见的细胞亚群(图1G)。CCR7、IL7R、TCF7和LEF1仅在初始/记忆亚群中表达。而细胞毒性特征(PRF1、GZMA、GZMK和NKG7)在所有CD8+T细胞亚群中均广泛表达。其中,PRF1、GZMK和NKG7对细胞毒性CD8+T细胞亚群1和3的特异性最高,而PRF1、GZMA和GZMK在耗竭亚群2中的表达最低。表明这些亚群中存在CD8+T细胞的异质细胞毒性。值得注意的是,本研究还发现免疫检查点或耗尽标记(CTLA4、PDCD1、LAG3、HAVCR2和TIGIT)在几乎每个亚群中都广泛表达,而仅在幼稚/记忆和细胞毒性亚群1中,这些标记的表达相对较低。CXCL13是一种趋化因子,在耗竭亚群1和耗竭亚群2中高表达,其与其受体CXCR5结合可促进癌细胞增殖、迁移和侵袭。与其他CD8+T细胞类似在亚群中,CTLA4在耗竭亚群1和耗竭亚群2中具有相对较高的表达。此外,细胞毒性亚群3还显示出不同程度的抑制检查点(CTLA4、PDCD1、LAG3、HAVCR2和TIGIT)高表达。这些结果可能反映了需要通过抑制性检查点来调节高细胞毒性以防止过度的免疫反应。这些结果表明,CD8+T细胞亚群中细胞毒性和免疫检查点分子的不同表达水平可能有助于黑色素瘤TME中的异质抗肿瘤免疫反应。
CD8+T细胞亚群与预后相关
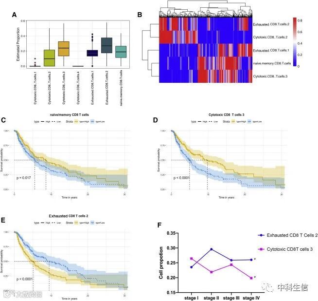
鉴于不同细胞亚群之间的异质细胞毒性和检查点,研究人员假设这些亚群会影响临床结果。因此,本研究从scRNA-seq数据中提取特征基因,并利用这些矩阵对471个皮肤黑色素瘤(SKCM)和1809个正常细胞bulk RNA-seq样本进行分析。结果发现,SKCM和正常样本包含幼稚/记忆、细胞毒性亚群2、细胞毒性亚群3、耗竭亚群1和耗竭亚群2(图2A和2B)。然而,在SKCM和正常样品中未发现细胞毒性亚群1和4。在检测到的亚群中,耗竭亚群2在CD8+T细胞的比例最大(图2A),而对于正常样本,细胞毒性亚群2的比例最大,其次是耗竭亚群2。
接下来,研究人员进行Kaplan-Meier生存分析,以确定这些亚群与预后的关系。如图2C和2D所示,初始/记忆亚群和细胞毒性亚群3的高比例与良好的临床结果相关。然而,耗竭亚群2可能导致不良预后(图2E)。此外,细胞毒性亚群2和耗竭亚群1不影响SKCM预后。重要的是,与正常样本相比,SKCM中有更多的细胞毒性亚群3。结合生存分析结果,研究人员可以深入了解细胞毒亚群3的特异性抗黑色素瘤功能。耗竭亚群1在SKCM中所占比例较高,而细胞毒亚群2在正常样本中所占比例较高。SKCM和正常样本之间幼稚/记忆或耗竭亚群2的比例没有差异。随后,本研究探讨了细胞毒性亚群3和耗竭亚群2在不同病理阶段的动态变化。结果显示,尽管在III期,细胞毒性亚群3的比例增加,但其比例随着肿瘤的进展而下降(图2F)。与I期相比,耗竭亚群2在晚期会提高细胞比例,特别是在II期,其比例最高(图2F)。这些结果强调CD8+T细胞亚群与黑色素瘤预后和病理进展相关。此外,这些结果表明,在黑色素瘤和正常样本之间,CD8+T细胞亚群的比例存在差异。
异质性通路活性
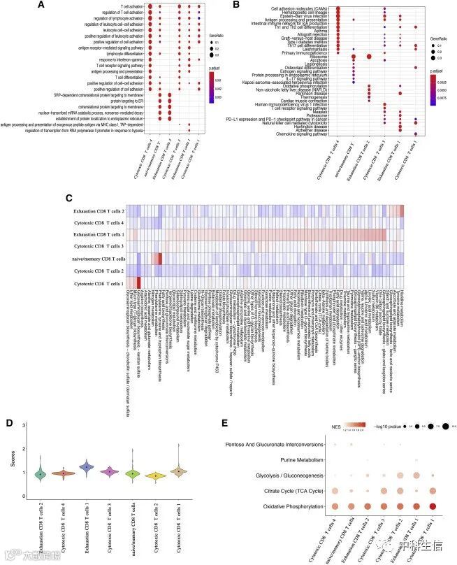
为了探索不同CD8+T细胞亚群中的通路是否存在异质性,研究人员首先进行了GO分析、KEGG分析、GSEA和通路活性分析。GO分析显示,耗竭亚群2具有独特的生物学过程,并且在该亚群中富集的过程很少(图3A)。幼稚/记忆和细胞毒性亚群3具有相似的生物学过程(图3A)。然而,KEGG结果(图3B)确定了每个CD8+T细胞中相当大的异质性。氧化磷酸化在耗竭亚群1和耗竭亚群2中均显著富集(图3B)。而非酒精性脂肪性肝病、产热和心肌收缩仅在耗竭亚群2中富集。此外,人类免疫缺陷病毒1感染和T细胞受体信号通路仅在细胞毒性亚群3中显著富集。细胞亚群可能提供了异质结果的线索。然后研究人员使用代谢基因集对所有细胞亚群进行评分,并使用解卷积方法对scRNA-seq矩阵进行标准化。耗竭亚群1具有最显著的代谢途径活性,包括氧化磷酸化、糖酵解/糖异生和柠檬酸循环(TCA循环))(图3C)。组氨酸代谢和酪氨酸代谢在耗竭亚群2中显著上调(图3C)。脂肪酸生物合成在细胞毒性亚群3中显著富集。苯丙氨酸、酪氨酸和色氨酸生物合成以及糖胺聚糖生物合成-硫酸角质素在幼稚/记忆和细胞毒性亚群1中分别显著上调(图3C)。对代谢途径活动分布的进一步分析表明,耗竭亚群1具有最高的活性(图3D)。GSEA的结果显示,氧化磷酸化和糖酵解/糖异生在耗竭亚群1中显示出高度上调的活性,这与通路活性分析一致(图3E)。然而,在耗竭亚群2中,只有氧化磷酸化显著升高(图3E)。此外,在细胞毒性亚群3中观察到氧化磷酸化和TCA循环的上调(图3E)。本研究还对代谢基因进行了主成分分析(PCA),以确定不同亚群中主成分(PC)的方差。
为了进一步表征不同亚群的异质性,研究人员还采用了标志基因集、PD-1和CTLA-4信号通路来进行通路活性和GSEA分析。与上述代谢分析类似,几乎所有标志性途径在耗竭亚群1中普遍上调(图4A和4B)。一个更合理的解释是代谢和标志性活动的异常活动可能出现在耗竭亚群1中。值得注意的是,两个耗竭亚群都具有较高的上皮间质转化(EMT)活性和Notch信号传导活性(图4A)。本研究还发现了免疫检查点通路、PD-1和CTLA-4信号通路在每个细胞亚群中都被上调(图4C)。重要的是,免疫检查点通路的最高活性主要集中在细胞毒性亚群2、细胞毒性亚群3、耗竭亚群1和耗竭亚群2(图4C)。这些结果表明,阻断免疫检查点可能有助于促进CD8+T细胞的抗肿瘤免疫反应。结果也可以解释耗竭亚群2的不利预后影响。此外,标志性的氧化磷酸化在耗竭亚群1中显示出高度上调的活性,而所有亚群的γ干扰素反应能力都提高了(图4C)。缺氧是一种环境因素,对其他途径也有很大的影响。因此,本研究探索了缺氧与代谢和标志途径的关系。研究发现,氧化磷酸化、糖酵解/糖异生和TCA循环与缺氧呈正相关。此外,本研究还发现细胞凋亡和p53通路与缺氧之间呈最强正相关。然而,缺氧与PD-1和CTLA-4信号通路呈弱正相关。总之,这些结果表明通路活性在不同的CD8+T细胞亚群中存在异质性,这可能与SKCM的不同预后有关。此外,缺氧会干扰CD8+T细胞亚群的某些通路活性。
拟时轨迹揭示免疫检查点的动态变化
为了探索CD8+T细胞的分化程序是否会导致异质性预后,研究人员执行了拟时序轨迹分析,由t-SNE可视化,如图5A所示。在CD8+T细胞分化过程中发现了以下轨迹:幼稚/记忆CD8+T细胞倾向于转化为耗竭亚群2(谱系1)或细胞毒性亚群1(谱系2)(图5A)。这或许可以解释为什么高比例的耗竭亚群2会导致不良预后,可能是因为耗竭亚群2显示出了低细胞毒性和高免疫检查点活性。此外,具有异常通路活动的耗竭亚群1(图3C-3E和4)可能是分化为终末耗竭亚群2的中间状态。在谱系1程序中,细胞毒性特征(PRF1、GZMA、GZMK和NKG7)在幼稚/记忆CD8+T细胞分化为细胞毒性亚群3的过程中上调,而在耗竭亚群2中表达最少(图5B)。在免疫检查点(PDCD1、TIM-3/HAVCR2和LAG3)和共刺激分子(CD27)中也观察到类似的趋势(图5C)。然而,类似耗竭特征(CTLA4、TIGIT和TNFRSF9)和协同检查点CD7显示出上升趋势。其他免疫检查点(CD244、TMIGD2、CD226和KLRG1)在两个谱系中均未显示随时间发生动态演变。对于谱系2,PRF1、GZMA和NKG7总体呈上升趋势,而GZMK呈下降趋势。除了TIM-3/HAVCR2、TIGIT和协同检查点CD7外,几乎所有抑制检查点在谱系2过程中都被下调。这些结果阐述了CD8+T细胞在黑色素瘤中的拟时轨迹和免疫检查点的时间依赖性变化。
CD8+T细胞亚群中的异质相互作用对和转录因子
鉴于不同CD8+T细胞亚群的异质性,研究人员分析了它们的通信网络,以确定关键的配体-受体对和细胞亚群。结果发现耗竭的CD8+T细胞亚群1在相互作用对中起主导作用(图6A和6B)。在不同的CD8+T细胞亚群中,有83个重要的配体-受体对。其中,最常见的5个配体-受体对是CCL5_CCR5、CD74_MIF、CD74_COPA、CCL4_CCR5和HLA-E_KLRK1(图6C)。这些配体-受体对主要在耗竭的CD8+T细胞亚群1中相互作用,表明其与其他亚群的重要串扰作用。因此,耗竭的CD8+T细胞亚群1可能存在高度功能障碍。先前报道的一项研究已经确定转录因子(TF)可以塑造T细胞表型并调节基因表达。因此,本研究采用SCENIC来探索CD8+T细胞亚群中潜在的差异TF。结果发现在特定亚群中表达了几种TF,例如KLF6、FOS、FOSB、JUNB和CREM在初始/记忆亚群中的高表达(图6D)。此外,STAT1和CREM分别在耗竭亚群1和耗竭亚群2中被观察到(图6D)。STAT1和POLR2A(编码RNA聚合酶II复合物的基因)在细胞毒性亚群3中均上调,而POLR2A在细胞毒性亚群2中的活性更高(图6D)。TF分析结果可能揭示了以下证据:初始/记忆亚群中多个TF的高活性为初始分化提供了必要的规则。总的来说,这些分析确定了主要亚群(耗竭的CD8+T细胞亚群1)、频繁的配体-受体对以及CD8+T细胞亚群的TF的差异调节。
PMEL、TYRP1和EDNRB是新的治疗靶点
鉴于SKCM中由高比例的耗竭亚群2导致的不良预后,本研究分析了该亚群中表达最高的基因以筛选出潜在的治疗目标(图7A)。然后,进行Kaplan-Meier生存分析以探索筛选基因的预后价值(图7B)。最后,本研究筛选出可能作为新靶点的PMEL、TYRP1和EDNRB,它们的高活性与SKCM的不良预后显著相关(图7B)。值得注意的是,PMEL、TYRP1和EDNRB仅在耗竭亚群2中高表达,表明它们在预后中的重要作用。此外,这三个基因在SKCM的大量RNA-seq样本中也显示出高活性(图7C)。本研究还探讨了PMEL、TYRP1和EDNRB是否会在不同的病理阶段动态表达。结果表明,只有TYRP1可能参与SKCM进展,并且它在后期阶段会表现出比阶段I更高的活性;在II期观察到最高表达(图7D)。
接下来,本研究通过FIREBROWSE数据库研究了各种肿瘤中新靶标的转录水平。显然,所有新靶点在SKCM和葡萄膜黑色素瘤(UVM)中的变异最大,揭示了新靶点和黑色素瘤之间的紧密联系(图7E)。鉴于黑色素瘤样本中新靶点的特定高表达和耗竭亚群2,本研究探讨了黑色素瘤肿瘤微环境中T细胞和CD8+T细胞的不同scRNA-seq数据是否也具有该特性。因此,研究人员获得了聚类良好的T细胞的单细胞数据,以验证本研究结果的准确性。与上述结果一致,本研究观察到PMEL和TYRP1在一个CD8+T细胞簇中高表达,然而,没有在某些CD8+T细胞簇中观察到高EDNRB表达。这可能是由于细胞丰度低——簇3中只有263个CD8+T细胞——而耗竭亚群2中有1971个CD8+T细胞(图1F)。总之,本研究发现与黑色素瘤密切相关的PMEL、TYRP1和EDNRB会导致不良的临床结果,并可能作为新的治疗靶点。
小结
以上就是小编对这篇文章的分享,如果老师有项目需要合作或想学习相关生信知识的话,欢迎长按识别下方二维码,联系我们!
ZKSXYYDS!
微信公众号
中科生信
新浪微博
@中科生信

