摘要
各位早上好,众所周知无论肿瘤还是非肿瘤疾病都可以搭上“免疫”这个万金油研究方向,但是如果免疫方向前人已经挖空了,是否就意味着不能接着往下做了呢?答案是否定的。今天小编分享的是一篇2020年10月份发表在frontiers in Molecular Bioscience,IF=5.246,作者通过鉴定肺腺癌患者中血小板与免疫相关基因(PM genes),构建预后风险模型区分高低风险组并比较预后差异,为肺腺癌提供可能的治疗靶点。
1
背景&方法
背景:尽管在肺腺癌中已经鉴定出数千个免疫相关基因和血小板受体相关基因,但它们在预后预测中的作用仍不清楚。
方法:
1、血小板相关基因来自于Gene Ontology Resource数据库,免疫相关基因来自于Immport数据库,利用limma包鉴定差异基因之后取三者的交集基因作为血小板-免疫相关基因(PM genes)。
2、利用单因素Cox和多因素Cox识别预后相关基因并构建预后风险模型,计算得到风险得分。
3、绘制列线图验证风险得分是否可以作为独立预后因素
4、两个外部数据集验证模型效能并比较生存差异。
2
结果
TCGA中预后相关特征基因的识别与验证
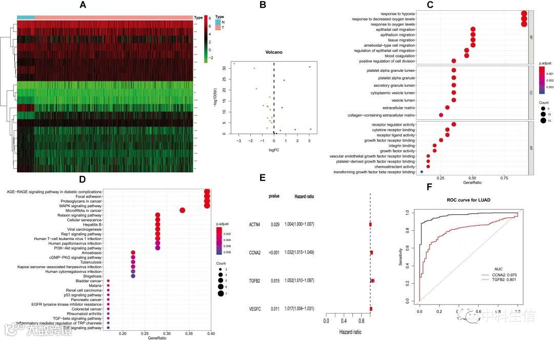
作者利用来自TCGA-LUAD的23个PM基因训练预后模型,最终确定了20个PMDEGs(图1A,B)。GO富集分析表明,PM差异基因主要富集到调节上皮细胞迁移和对缺氧的反应方面。KEGG通路富集表明,PM差异基因主要富集到MAPK和p53信号通路(图1C,D)。
单变量Cox回归模型发现4个基因与生存率相关,然后多变量Cox分析确定了2个基因用于构建预后模型的基因(图1E),分别为CCNA2和TGFB2。此外,我们建立了基于风险评分的预后评估模型并计算风险得分,然后根据中位风险评分将患者分为高风险组和低风险组。
接下来,我们通过肺癌诊断的ROC曲线分析,评估了CCNA2和TGFB2风险基因的预测效能。CCNA2和TGFB2基因的曲线下面积(AUC)值分别为0.970和0.801(图1F)。
为了证明风险得分对预后的影响,作者进行了生存分析。在TCGA中,高风险组的总生存期(OS)低于低风险组(p = 1.15e-03)(图2A)。
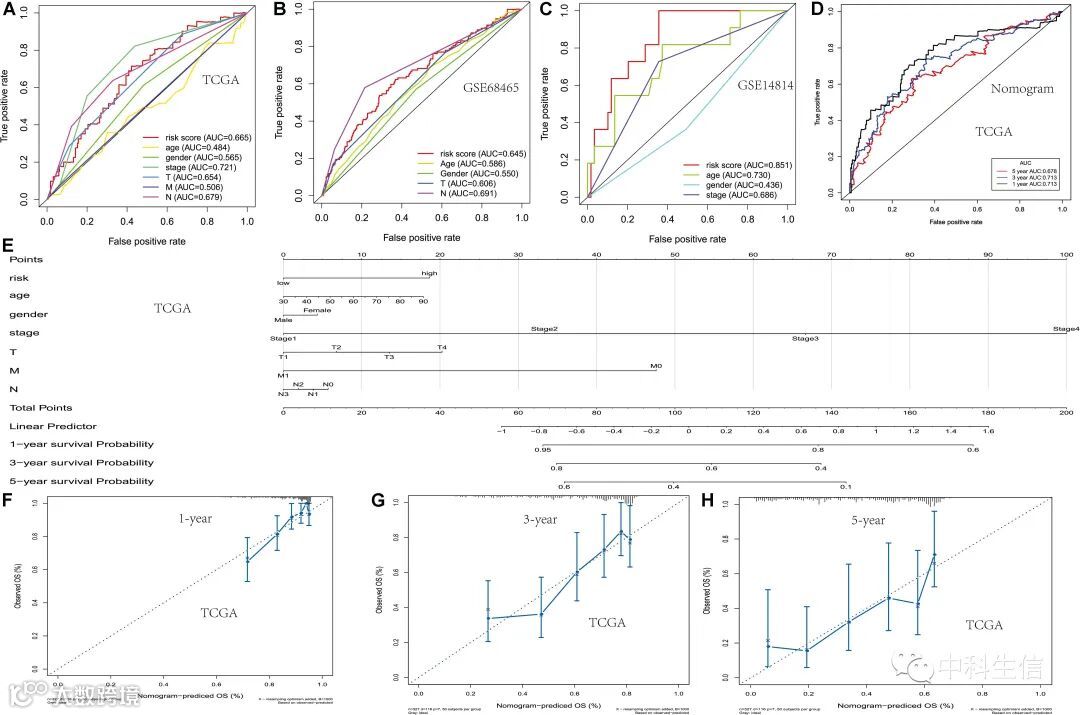
然后,在GSE68465和GSE14814队列中验证该分数。高风险组的生存低于低风险组(p = 3.034e–03,p = 9.495e–04)(图2B,C)。结果表明,临床特征和预后模型是OS的独立预后因素(图2D-F)。
为了建立和验证由评分和临床特征组成的预后模型的效能,作者在三个数据集中验证了模型的有效性。无论是在训练组还是验证组中,风险评分预测的AUC值都与临床预测的AUC值相似(图3A-C)。通过在TCGA中包括肿瘤淋巴结转移(TNM)分期和预后模型来构建列线图。对于组合模型,1年、3年和5年期操作系统的AUC分别为0.713、0.713和0.678(图3D,E)。校准图显示,列线图在预测1年、3年和5年OS方面表现最佳(图3F-H)。
风险评分与免疫浸润细胞、免疫检查点、泛素化基因和细胞周期基因之间的相关性
为了验证风险评分与免疫因子等肿瘤相关预后因子之间的关系,作者分析了评分与不同肿瘤相关预后基因之间的相关性。在TCGA-LUAD队列中,风险评分显示与B细胞呈高度负相关。 风险评分与IMATION评分和免疫评分呈负相关,但与肿瘤突变负荷(TMB)呈正相关。 此外,风险评分与B7-H3和PD-L1呈正相关。 这表明具有高风险评分的患者可能受益于免疫治疗。泛素化相关基因ANAPC1和BRCA1也与风险评分相关(图4)。
风险评分与拷贝数变异和体细胞变异的关系
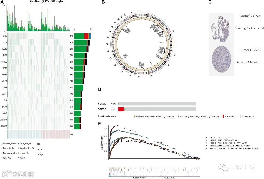
为了验证高风险组和低风险组之间拷贝数变异的差异,作者利用TCGA数据库的数据分析了拷贝数突变。TP53和TTN在高危组表达的肿瘤中具有较高的突变频率。还有两个风险组之间存在巨大差异的突变基因(图5A)。图5B显示了高风险和低风险评分的拷贝数差异,这些评分在2、4、6、7、12和19号染色体中被扩增,在3、5、9、19和20中丢失。免疫组织化学研究还表明,CCNA2在肺癌和正常组织中的表达在人类蛋白质图谱数据库中也不同(图5C)。CBioportal数据库显示,TGFB2在肺癌人群中的突变率高达9%(图5D)。
预后模型与临床病理特征的相关性
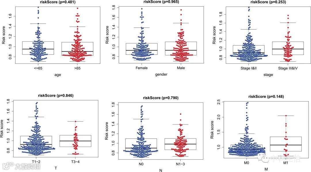
作者分析了年龄、临床分期、性别和TNM之间的风险评分分布,如图6所示。风险评分与性别、年龄、肿瘤分级或TNM分期无关(p > 0.05)。
TGFB2和CCNA2组织表达差异的Meta分析及生存分析
此外作者在lung cancer explorer网站上对TGFB2和CCNA2的组织表达差异和生存分析进行了meta分析。结果表明,这两个基因在肿瘤组织和正常组织中的表达存在统计学差异。然而,只有CCNA2的生存分析具有统计学差异。
#写在最后#
以上就是小编对于这篇文章的介绍,中科生信致力于生信个性化分析新模式,专注于服务医学科研用户,按需定制对应服务,如果您对这篇文章感兴趣或是想了解其他方向的生信内容的话,欢迎长按下方二维码联系我们!

