题目:
Identification of an Alveolar Macrophage-Related Core Gene Set in Acute Respiratory Distress Syndrome
期刊:Journal of Inflammation Research
影响因子:5.2
发表年份:2021年
摘要
1
目标:急性呼吸窘迫综合征(Acute respiratory distress syndrome, ARDS)是一种肺损伤疾病,发病急,死亡率高。ARDS的的发病机制尚不清楚,但是肺泡巨噬细胞已经被证明起着重要作用。我们的目标是找到ARDS的生物标志物,希望可以实现ARDS患者的早发现、早治疗。
2
方法:从GEO数据库中下载基因表达文件,筛选差异表达的基因,一般把在所有基因集中都上调的基因视为肺泡巨噬细胞相关基因(cARDSAMGs),我们对这些基因进行相关的功能富集分析,并制作了相关蛋白质的互作网络,以探究cARDSAMGs的潜在的功能。采用基因集变异分析(Gene set variation analysis, GSVA)计算核心基因集变异分析(core gene set variation analysis, CGSVA)评分。受试者工作特性(Receiver operating characteristic, ROC)曲线对CGSVA评分进行分析,评价其对ARDS的诊断能力。
3
结果:
在所有的ARDS数据集中,共60个基因上调,被视为cARDSAMGs。cARDSAMGs显著参与多种炎症、免疫和吞噬相关的生物学过程和通路。在与ARDS反应相关的蛋白-蛋白相互作用网络中,鉴定出8个核心基因:PTCRA、JAG1、C1QB、ADAM17、C1QA、MMP9、VSIG4和TNFAIP3。ROC曲线结果表明,这8个核心基因的CGSVA score可以作为ARDS患者的生物标志物:不管是在支气管肺泡液中,还是在血液中,ARDS患者的CGSVA score都显著高于健康人群。
技术路线
材料和方法
数据收集和预处理
从Gene Expression Omnibus (GEO)数据库中下载了3个数据集,和相关的基因注释信息和患者临床信息,用R语言limma包中的normalizeBetweenArrays函数对数据进行标准化和归一化,利用GEO数据库中标注的平台信息把标签名转换为基因名。
主成分分析(PCOA)和筛选差异基因(DEGs)
用R语言的ggbiplot包进行主成分分析,鉴定出的差异表达基因可能是宿主巨噬细胞对ARDS的反应,所有的差异基因都是用R语言中的limma包完成,差异选择标准为p value<0.05,|logFC|>1。
GO和KEGG分析
R语言的clusterProfiler包完成GO和KEGG分析,目的是为了探究差异表达基因可能潜在的功能,FDR-adjusted P < 0.05被认为是显著富集。
核心基因的鉴定
利用STRING数据库(https://string-db.org/) ,构建一个cARDSAMGs的蛋白质-蛋白质互作网络,如果基因参与到ARDS相关通路,则被认为是整个PPI网络中的核心基因。
基因集变异分析(GSVA)和受试者工作特征(ROC)分析
用R语言中的GSVA包计算每个样本的CGSVA,为了进一步验证CGSVA分数对ARDS患者的诊断效果,用R语言中的pROC做了ROC曲线。
结果
Part 01
多个基于被认为是cARDSAMGs
在所有的数据集中,有60个都过表达,被认为是cARDSAMGs。此外,我们得到了三个数据集中的60个cardsamg的P值和基于P值的排序。
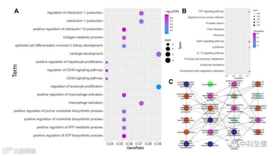
Part 02
cARDSAMGs的生物学意义
GO分析结果表明多个基因主要涉及与代谢和炎症相关的生物过程,KEGG结果表明差异表达基因主要富集与ARDS相关通路,如Notch the tumor necrosis factor (TNF) 、the tumor necrosis factor (TNF) 和complement and coagulation cascades通路。
Part 03
PPI网络中的核心基因
基于STRING数据库构建了PPI蛋白质互作网络,25个结点,189个互作对。鉴定除了8个和ARDS患者通路有关的核心基因:PTCRA, JAG1, C1QB, ADAM17, C1QA, MMP9, VSIG4 和 TNFAIP3。
Part 04
计算CGSVA Score,也许可以用作ARDS的诊断生物标志物
C1QA, C1QB, MMP9, PTCRA 和 VSIG4也许可以作为ARDS的诊断生物标志物,因为基于这5个基因在三个数据集中做的ROC曲线AUC>0.7,另外,在ARDS患者中CGSVA score显著高于对照组。
以上就是小编对这篇文献的分享,如果想学习生信分析内容或有项目需要合作的话,欢迎长按识别下方二维码联系我们!
扫码关注我们
微信公众号 | 中科生信
新浪微博 | @中科生信

