早!今天小编和大家分享一篇2021年3月发表在Mol Ther Oncolytics(IF:7.2)杂志的文章《Characterization of the fatty acid metabolism in colorectal cancer to guide clinical therapy》,作者对结直肠癌患者的脂肪酸代谢特征进行了研究。在癌症中,代谢重编程对癌症的进展起着重要作用,作为提供能量的主要代谢途径,脂肪酸代谢毋庸置疑是癌症研究中重要的一部分。这篇文章纯生信发到7+,我们来看看作者的研究思路有什么值得借鉴的地方吧!
结直肠癌 (CRC) 是人类最常见的恶性肿瘤之一,每年约占确诊癌症和癌症相关死亡的 10%。由于肿瘤细胞的快速增殖和血管生成不足,肿瘤微环境(TMEs)的特点是缺氧、高氧化、酸性和营养不良。因此,癌细胞表现出不同于正常细胞的独特代谢特性,通过代谢重编程过程来应对各种不利的微环境,在致癌信号被阻断的情况下维持癌细胞的增殖和存活。重新编程能量代谢是癌症的标志,对细胞增殖和分裂至关重要。癌细胞中碳水化合物、脂质和氨基酸的代谢与正常细胞显著不同。脂肪酸代谢中,脂质的摄取、储存和合成上调促进肿瘤的快速生长。本研究通过分析 548 例 CRC 样本的基因组信息,全面评估脂肪酸代谢模式,构建脂肪酸预后风险评分模型。预后风险评分模型独立预测结直肠癌患者的生存结局,有效区分对5-氟尿嘧啶(5-FU)耐药的结直肠癌患者。此外,还研究了预后风险评分模型与 TME 细胞浸润特征之间的关系。预后风险评分模型可以有效地定义适合抗 CTLA4 抗体免疫治疗的 CRC 患者,这表明脂肪酸代谢对于塑造个体 TME 特征至关重要。这些发现可以为探索CRC的代谢机制和治疗提供新的视角。
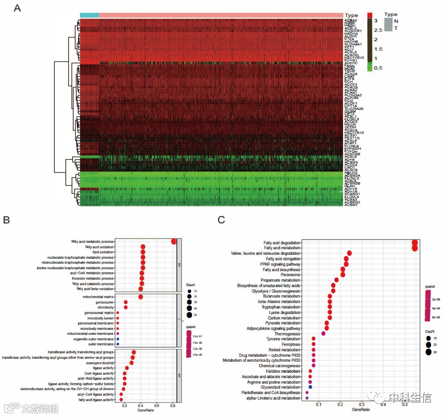
正常和癌组织样本的富集分析
对TCGA数据集中正常和癌组织样品中脂肪酸代谢相关基因的表达水平进行比较,在癌症组织样本的差异基因中(DEG)中,共有 23 个基因上调,47 个下调。然后对 DEG 进行GO和KEGG富集分析。
训练集中的预后风险评分模型开发
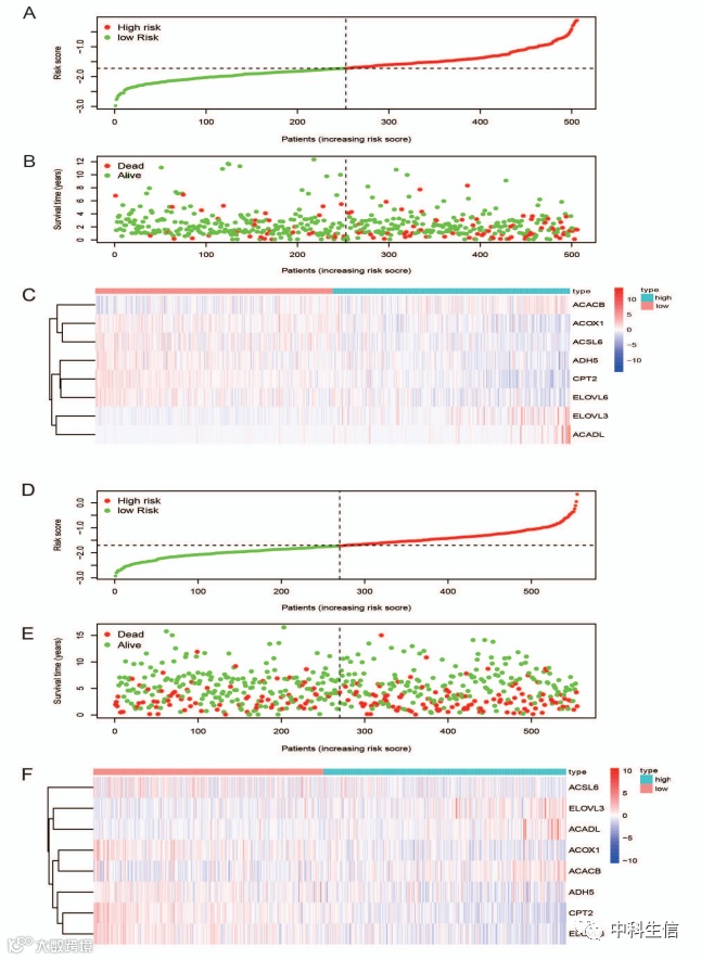
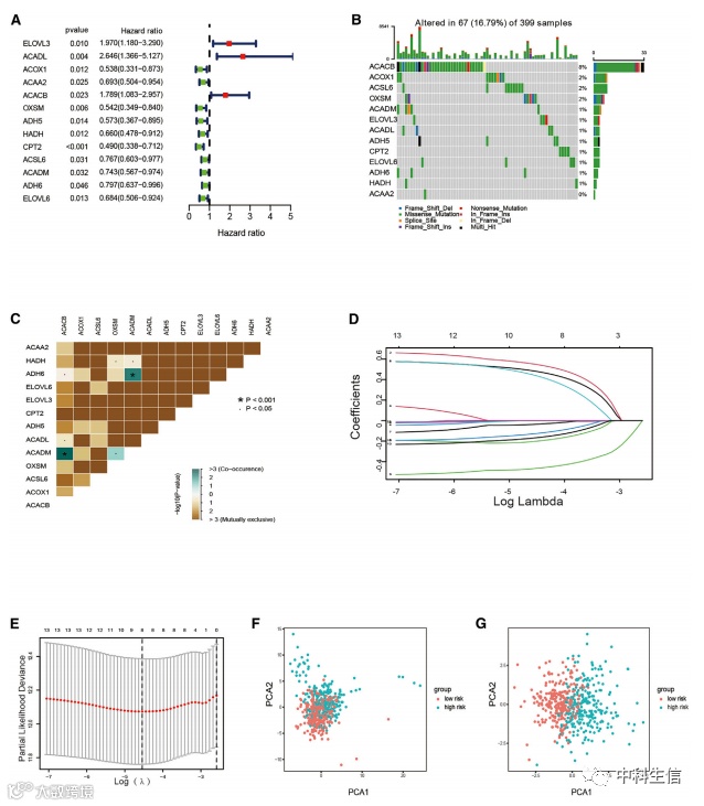
对70个差异表达的脂肪酸代谢相关基因进行单变量Cox回归分析。共鉴定出13个与预后相关的基因,首先总结了与预后相关的13个脂肪酸代谢相关基因的体细胞突变谱。然后使用LASSO回归分析来缩小基因数量。最后,使用八个基因(ELOVL3、ACADL、ACOX1、ACACB、ADH5、CPT2、ACSL6和ELOVL6)构建预后风险评分模型。
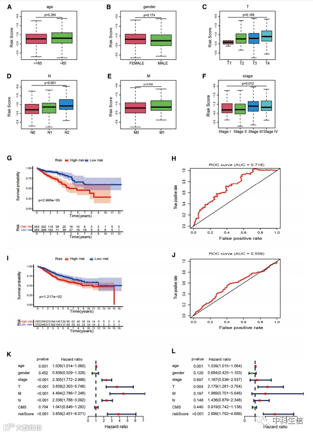
风险评分与临床特征的关系
根据风险评分中位数,将样本风险评分排序并分类为低(n = 253)和高(n = 253)风险组。分析了相应样本的年龄、性别、病理分期和TNM恶性肿瘤分类(TNM)分期的风险评分分布。用通过验证集GSE39582对风险评分进行验证。在多因素cox分析中,只有风险评分和临床 T 分期是 OS 的独立预测因素。
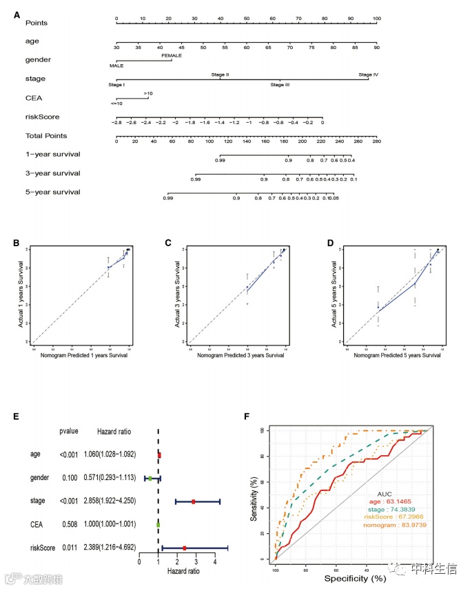
构建用于预测生存的列线图
构建了一个综合年龄、性别、病理分期、癌胚抗原(CEA)水平和预后风险评分模型的列线图,用于 CRC 样本的 OS 预测。ROC曲线下面积(AUC)表明列线图(AUC = 0.840)比单一指标(如年龄(AUC = 0.631)、病理分期(AUC = 0.744)和预后风险评分模型)具有更好的预后价值。
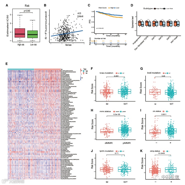
对化疗反应的反应
在训练集和验证集中探讨了风险评分与化疗耐药之间的关系。
基因组变异分析 (GSVA)
GSVA富集探索高低风险组间的生物学行为。风险评分与脂肪酸代谢评分呈负相关,采用单样本基因集富集分析 (ssGSEA) 计算CRC 患者中脂肪代谢相关基因的表达并得到脂肪酸代谢评分。尽管 5 年的时间依赖性 ROC 表明脂肪代谢评分也可以准确预测患者的存活率,但预后价值 (AUC = 0.652) 不如风险评分模型 (AUC = 0.718)。
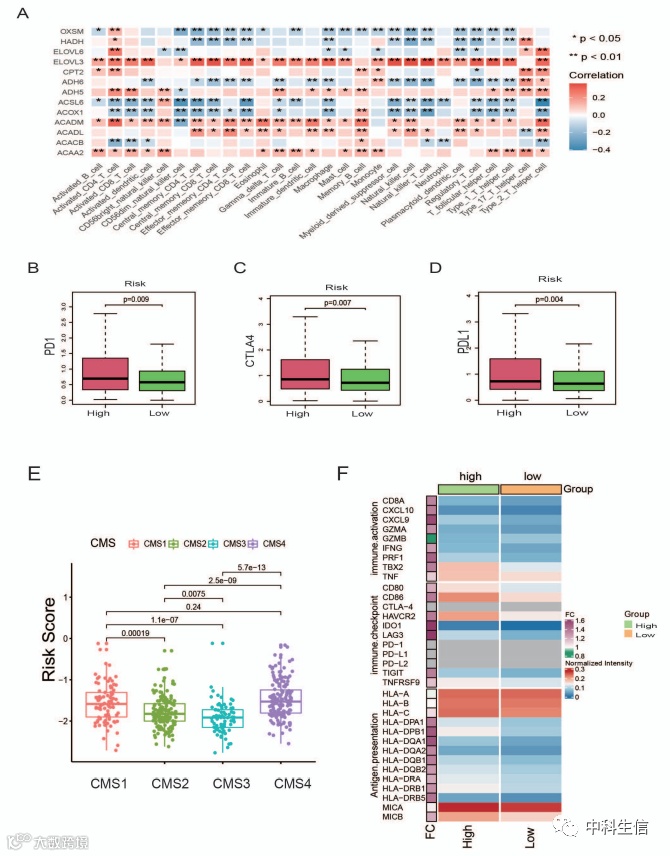
低风险和高风险评分组的免疫相关特征
评价了高低风险组的免疫浸润细胞情况,并研究了预后风险评分模型区分对免疫检查点阻断治疗有不同反应的患者的能力。此外,适合免疫治疗的 CMS1 表型患者具有更高的风险评分,表明脂肪酸代谢风险评分的量化是一种用于评估免疫治疗预后和临床反应的新型且可靠的生物标志物。
低风险和高风险评分组中 DEG 的蛋白质-蛋白质相互作用 (PPI) 网络
使用高低风险组间的DEG 构建PPI 网络, cytoHubba插件确定了网络中的 10 个基因。然后比较10个基因正常和肿瘤之间的基因表达差异,共8个基因具有表达差异,并对8个差异中心基因进行 GO 和 KEGG 分析。生存分析表明,只有 7 个中枢基因的mRNA 表达与 CRC 患者的预后显著相关。
微信公众号
中科生信
致力于提供“一站式”科研定制服务

