早上好呀,今天要给大家介绍一篇2019年11月发表在Aging (Albany NY)杂志上的综述,题目为《evelopment and validation of a metastasis-associated prognostic signature based on single-cell RNA-seq in clear cell renal cell carcinoma》IF:5.682。
基于单细胞 RNA-seq 的肾透明细胞癌转移相关预后特征的开发和验证
最近采用单细胞 RNA 测序 (scRNA-seq) 来破译跨细胞亚群的肿瘤内异质性,包括肾透明细胞癌 (ccRCC)。在这里,我们对 121 个细胞样本的单细胞表达谱进行了表征,并发现了 44 个与转移相关的标记基因。因此,我们在包含内部和外部队列的 626 名患者中训练和验证了17个关键转移相关基因 (MAG),以评估预测总生存期 (OS) 和无进展生存期 (PFS) 的模型。相关性分析显示,MAGs 与几个风险临床特征显着相关。此外,我们进行了 Cox 回归分析,将这些独立的临床变量整合到 MAGs 列线图中,在预测进展事件方面具有更高的准确性。我们进一步揭示了两个列线图评分组之间体细胞肿瘤突变负荷 (TMB) 的差异情况,并观察到TMB也是一种预后生物标志物;具有高 MAGs 列线图评分的患者 TMB 较高,可能导致预后较差。最后,较高的 MAGs 列线图评分与 ccRCC 中氧化磷酸化、Wnt 信号通路和 MAPK 信号串扰的上调相关。总体而言,我们通过 scRNA-seq 构建了强大的 MAG,并在大量患者群体中验证了该模型,这对于预后分层和提供针对转移性 ccRCC 的潜在靶点很有价值。
1.单细胞RNA-seq图谱分析及转移相关标记基因的筛选
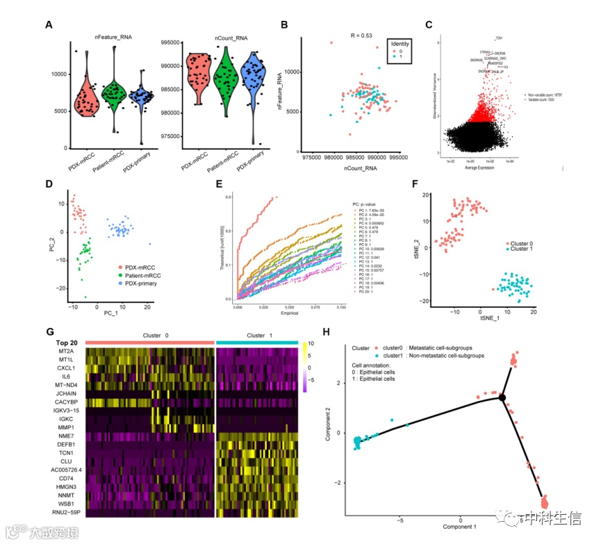
121个细胞的单细胞RNA测序特征和标记基因的筛选(图1)。(A,B)三个细胞亚群的scRNA-seq的质量控制。我们筛选出质量较差的细胞,并分析检测到的基因计数与测序深度之间的正相关性。(C) 我们鉴定了细胞间存在显著差异的基因符号,并绘制了特征方差图。(D,E)主成分分析(PCA)是一种线性降维方法,用于识别具有估计P值的数据集的显著可用维度。因此,我们将细胞组分为三类。(F) 基于PCA中可用的重要成分,我们进行了另一种非线性降维,即TSNE算法,以根据实际细胞类型成功地将细胞划分为两个簇。(G) 在两个聚类之间构建了logFC=0.5和adjPval=0.05的差异分析,以确定重要的标记基因,我们展示了热图包中的前20个。(H) 细胞注释和轨迹分析揭示了从原发性肾细胞癌到转移性肾细胞癌的趋势曲线,表明它们之间的基因组变化。
图1
2.在内部和外部ccRCC人群中验证MAG
确定预后转移相关基因(图2)。(A,B)我们进行了LASSO方法,并在TCGA训练队列中确定了17个预后基因,其中最佳截止值为-4,最小基因数为17。(C) 同时,我们还通过气泡图展示了两个簇中17个预后基因的显著差异表达。
图2
对MAGs进行内部和外部验证,以确定其临床预测价值(图3)。(A,C)在预测训练和测试队列中的3年OS事件时,ROC曲线的AUC分别为0.763和0.803。(B,D)此外,Kaplan-Meier分析表明,MAGs评分高的患者OS预后显著较差(P=2.904e-08),这在测试队列中得到了一致验证。(E,F)此外,我们还在一个独立的ICGC队列中证实了我们的发现,并观察到了类似的统计结果。(G–I)我们进一步将MAGs特征与TCGA-KIRC队列中的生存分析相结合,分布图表明,MAGs高风险评分与更多死亡和复发/进展病例相关。
图3
3.MAGs与临床特征的相关性分析
MAGs与其他临床变量之间的相关性分析以及MAGs在PFS中的预测效率(图4)。(A-E)Kruskal-Wallis检验显示,MAGs评分增加与T分期升高、淋巴结阳性率升高、晚期转移分期、病理分期不良和肿瘤进展分级相关。(F,G)此外,在TCGA-KIRC队列中,MAGs特征在5年PFS预测中具有更高的显著性,AUC=0.752,MAGs评分高的患者在肿瘤复发或进展中风险更大。(H,I)ICGC验证队列中MAG与T、M分期的相关性分析。
图4
4.用于预测进展的MAG列线图的构建
用于预测进展的MAGs列线图的构建和评估(图5)。(A) 单变量和多变量Cox回归分析,用于筛选合适和显著的特征到最终的列线图模型中。(B) 利用glm回归算法,开发了包含这四个变量的MAGs列线图,并根据MAGs列线图得分的中位数将TCGA-KIRC队列分为高分组和低分组。(C)绘制校准曲线来描述预测的1年或3年进展事件与实际观察结果之间的良好曲线拟合。(D,E)同时,MAGs列线图预测1年和3年进展结果的AUC分别高达0.848和0.837。生存分析还表明,MAGs列线图被确定为ccRCC PFS的重要预测因子,P=0。
图5
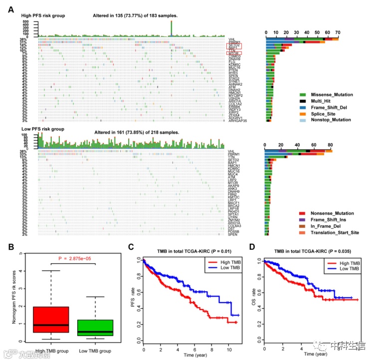
5. 两个列线图评分水平之间的体细胞突变差异
高MAGs列线图水平和低MAGs列线图水平之间的体细胞突变负担差异(图6)。(A) 突变情况反映出高列线图评分组比低列线图评分组更频繁地发生突变事件。此外,卡方检验显示,与低风险组相比,VHL、PBRM1、SETD2和BAP1尤其含有更多的突变体。(B) Wilcoxon秩和检验表明,高TMB组的MAGs列线图风险评分显著高于低TMB组。(C,D)此外,我们发现TMB水平越高,进展事件风险越高,OS预后越差。
图6
6. GSEA
GSEA结果显示(图7),在两个列线图评分水平之间,生物过程显著丰富。
图7
综上所述,本研究首次基于在大量ccRCC样本中得到验证的scRNA-seq筛选标记基因。我们不仅描述了pRCC和mRCC之间的基因组特征和异质性,还发现了几个MAG,为预测预后提供了一个合理的信号,并为抗转移药物的发现提供了潜在证据。
完
长按二维码关注我

