本次小编分享一篇2021年7月发表于FASEB J的文献,题目为《Proteomics and bioinformatics reveal insights into neuroinflammation in the acute to subacute phases in rat models of spinal cord contusion injury》,影响因子5.191。本研究采用定量蛋白质组学方法,以大鼠C5脊髓半挫伤模型为研究对象,研究脊髓损伤的关键通路和分子特征。随后,将蛋白质组数据与两个GEO转录组数据集进行比较,发现了类似的通路。此外,还对蛋白谱进行了时间-过程分析,以确定在脊髓损伤进展过程中具有一致表达模式的簇。最后,采用Western blot和免疫荧光染色验证SCI后几种蛋白的表达水平和定位。
虎
摘 要
年
神经炎症被认为是脊髓损伤(SCI)的一个标志。虽然神经炎症是导致SCI继发性损伤的重要致病因素,但神经保护抗炎治疗在SCI的治疗中仍然无效。此外,在脊髓损伤过程中,涉及病理生理变化的分子特征仍不明确。本研究采用4-D无标记蛋白组学方法研究C5脊髓半挫伤模型中涉及的蛋白和通路。此外,两个GEO转录组数据集被用来验证异常蛋白的表达水平和定位。本研究发现,脊髓损伤大鼠模型与补体和凝血级联、胆固醇代谢和溶酶体途径相关蛋白的富集在损伤的急性期和亚急性期有关。有趣的是,目前的研究还发现,在两个GEO数据集中,包括ANXA1、C1QC、CTSZ、GM2A、GPNMB和PYCARD,有75个基因发生了显著改变。进一步的时间聚类分析显示,持续上调的蛋白簇与免疫应答、脂质调节、溶酶体途径和骨髓细胞相关。Western blot进一步验证了5种蛋白的有效性,免疫荧光染色显示这些蛋白与F4/80+反应性小胶质细胞和浸润性巨噬细胞共存。总之,当前研究的蛋白质组学数据表明,值得注意的蛋白质和途径可能是脊髓损伤治疗的新的治疗靶点。
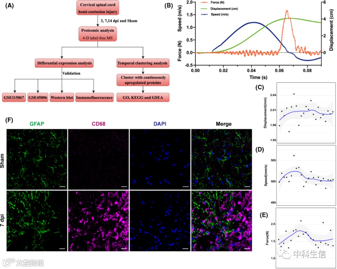
图1.研究设计、模型的生物力学参数和脊髓损伤后的神经炎症反应。
虎
研究结果
年
脊髓损伤模型的生物力学参数及神经炎症反应:
本研究根据已建立的实验方案建立了大鼠脊髓损伤模型,旨在探讨与脊髓损伤发病机制相关的新型疾病途径。图1B是损伤过程中生物力学参数变化的一个典型例子。平均挫伤位移为2.00±0.17 mm,平均挫伤速度为501.03±1.64 mm/s,平均峰值力为1.61±0.23 N(图C-E)。这些生物力学参数与脊髓损伤模型一致。
损伤后三个不同时间点的蛋白质组学分析:
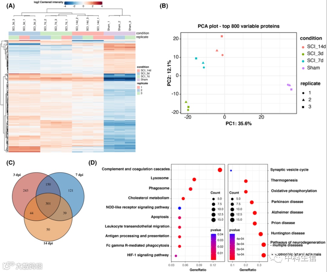
对3、7、14 dpi时未损伤大鼠和脊髓损伤大鼠的脊髓组织标本进行LC-MS/MS分析,采用4-D无标记策略获得其蛋白质组谱。共鉴定出6615个蛋白,其中4720个蛋白被保留下来进行进一步的差异表达分析。本研究初步检测了蛋白质组数据的质量,通过对整个蛋白质组数据集的主成分分析,损伤和未损伤脊髓组织样本是可以区分的(图2B)。随后,利用k-means聚类得到所有样本中所有显著蛋白的概览(图2A),并将SCI后三个不同时间点的蛋白表达水平与未损伤组织样本进行比较。有301个DEPs在损伤后三个分析时间点存在重叠(图2C)。
图2.对颈髓半挫伤后3、7、14天的脊髓标本进行蛋白质组学分析。
本研究采用KEGG富集分析,以了解与301个重叠DEPs相关的通路。上调的蛋白主要参与补体和凝血级联、胆固醇代谢和溶酶体途径,下调的蛋白主要参与氧化磷酸化途径(图2D)。补体和凝血级联中受调控的蛋白包括A2M、C1QC、C3、ITGAM和ITGB2。补体级联已被报道介导脊髓损伤后的炎症反应和修复。有趣的是,与胆固醇代谢相关的蛋白(如APOE、NPC2、ABCA1和APOA4)在SCI后的三个分析时间点均显著上调。其中,ABCA1可调节受损脊髓巨噬细胞的胆固醇外排和表型改变,APOE可保护脊髓血屏障,减轻脊髓损伤后的炎症反应。此外,溶酶体途径显著富集,代表基因包括CTSB、CTSC、CTSZ、GM2A和NPC2。脂质超载和溶酶体损伤后的CTSB分泌具有神经毒性作用,介导神经退行性病变。近年来,CTSZ被认为是一种重要的神经炎症介质。此外,包括GPX3、SLC25A5和ATP5F1D在内的蛋白下调数量的增加与多种神经退行性疾病有关,如亨廷顿病、肌萎缩性侧索硬化症、帕金森病和阿尔茨海默病。
蛋白质组分析与转录组水平的数据一致:
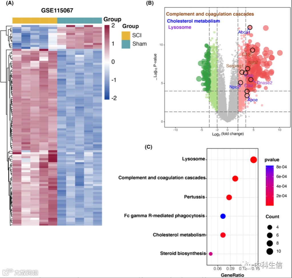
本研究将蛋白质组结果与两个独立的转录组研究进行了比较,以评估301个DEPs在转录组表达水平上的可靠性和重现性。GSE115067数据集引入了一个挫伤SCI模型。对200 kdyn组和对照组的DEGs进行分析。在与本研究和200 kdyn样本相关的蛋白质组数据中,共观察到102个重叠基因(图3A)。重叠基因包括已知参与溶酶体途径的基因(如CTSB、CTSZ和TCIRG1)、补体和凝血级联(如A2M、C1QC和SERPING1)、胆固醇代谢(如APOE、NPC2和ABCA1)和Fc γ r介导的吞噬作用(如ARPC1B和SYK)(图3B、C)。这四种途径中的基因均显著上调,与本研究的蛋白质组分析结果一致。
图3.使用GSE115067数据集验证本蛋白质组学分析中的差异表达蛋白。
GSE45006数据集使用动脉瘤夹冲击压缩损伤模型,并使用微阵列基因芯片方法分析急性、亚急性和慢性损伤阶段的基因表达。比较七个dpi和假样品中的DEGs。在蛋白质组学数据和全基因组基因表达谱分析中,总共观察到90个重叠基因(图4A)。已知这些基因在基因表达中具有功能作用免疫反应的激活(如C1QC和PYCARD)、吞噬作用(如ANXA1、ABCA1和SYK)、神经元死亡的调节(如CTSZ和GPNMB)、脂质转运(如PLIN2和GM2A)、溶酶体组织(如ABCA1和CORO1A)和补体激活(如C1QC和CFD)(图4B)。脊髓损伤后,大多数重叠基因在脊髓样本中呈增加趋势,这与当前蛋白质组学分析的结果一致。此外,KEGG途径分析强调了溶酶体、吞噬体、补体和凝血级联、NOD样受体信号、HIF-1信号、FcγR介导的吞噬作用和胆固醇代谢的参与(图4C)。
图4.目前的研究使用GSE45006数据集来验证通过蛋白质组学分析鉴定的差异表达蛋白质。
有趣的是,在这两个数据集中,75个基因(如ANXA1、C1QC、CTSZ、GM2A、GPNMB和PYCARD)都发生了显著改变。值得注意的是,在一项综合系统分析中,ANXA1被确定为SCI不同严重程度的候选生物标志物。最近的一项研究报道,在帕金森病患者的大脑中观察到GPNMB(脂质相关神经炎症信号的标记)上调。这些发现表明,与本研究相关的蛋白质组学数据与GEO数据库的转录组学数据一致。
脊髓损伤中脊髓蛋白质组的时间聚类分析:
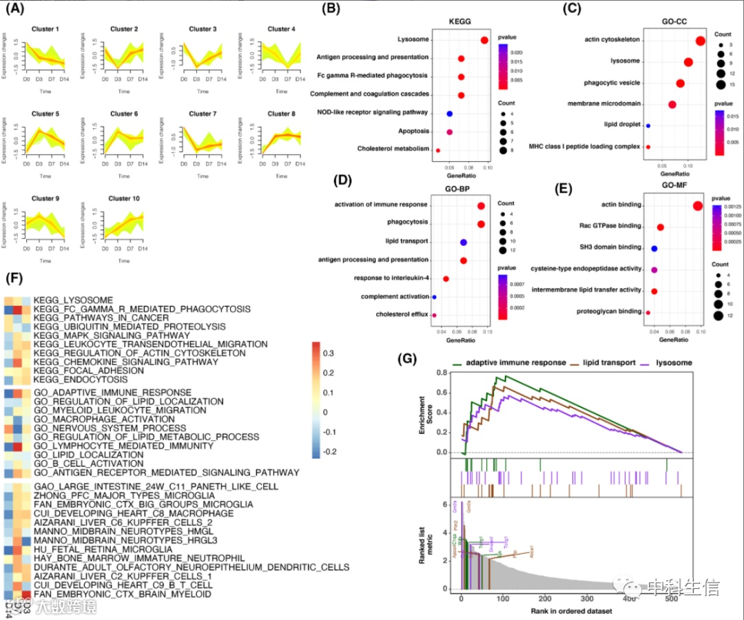
本研究调查了SCI进展过程中的动态蛋白表达。共鉴定出10种时间依赖性表达模式,其中第8组显示出独特和显著的模式(图5A)。簇8包含541种蛋白质,观察到这些蛋白质的表达水平在3 dpi时显著增加,在7和14 dpi时保持升高。随后,这些蛋白质在SCI后的三个时间点与301个重叠的DEP相交,获得135个蛋白质。进行GO和KEGG途径富集分析(图5B-E),以获得这些重要蛋白质功能的概述。这些蛋白质在与免疫反应激活、吞噬、脂质转运以及抗原处理和呈递相关的生物过程中显著富集。肌动蛋白结合是最丰富的分子功能。细胞成分分析显示与肌动蛋白细胞骨架、溶酶体、吞噬小泡和膜微区相关的蛋白质富集。KEGG途径分析表明,这些蛋白质在溶酶体、抗原处理和呈递、FcγR介导的吞噬、补体和凝血级联、NOD样受体信号途径、凋亡和胆固醇代谢途径中显著富集。这些结果与前一步的富集结果一致,表明免疫反应在急性和亚急性阶段都被激活,可能与脂质转运和溶酶体有关。
图5.脊髓损伤后脊髓样本的时间聚类分析。
本研究利用簇8中所有蛋白质的折叠变化进行GSEA,以研究簇8中蛋白质的生物学意义。在损伤后的不同时间点确定了前10条通路,重叠的通路合并在热图中(图5F)。簇8主要富集髓样细胞标记物,如小胶质细胞、巨噬细胞和生物过程,如适应性免疫反应和脂质定位。顶部KEGG途径与溶酶体途径有关。细胞类型特异性分析显示,大多数途径富集分数在7 dpi时最高。此时,与适应性免疫应答(例如,TCIRG1和SYK)、脂质转运(例如,GM2A、PLIN2、APOA4和ABCA1)和溶酶体(例如,GM2A、TCIRG1和CTSZ)相关的蛋白质排名较高(图5G)。时间聚类分析和GSEA的结果共同表明了髓系细胞活化在急性和亚急性损伤阶段的重要性,以及与免疫反应、脂质调节和溶酶体相关的功能的重要性。
虎
结 论
年
总之,本研究的蛋白质组学数据和两个转录组数据表明,补体和凝血级联、胆固醇代谢和溶酶体途径是参与SCI进展的一些主要途径。此外,本研究还观察到,SCI后急性和亚急性时间点持续上调的蛋白质模块与髓系细胞标记物和免疫反应、脂质调节和溶酶体功能相关,可用于调节SCI后的神经炎症。
SPRING FESTIVAL
微信公众号
中科生信

