早!今天小编和大家分享一篇今年八月发表在Frontiers in Immunology杂志(IF:7.561)的文章《Identifying Immune Cell Infiltration and Effective Diagnostic Biomarkers in Rheumatoid Arthritis by Bioinformatics Analysis》,已经是老生常谈的免疫浸润+Hub 基因步骤,作者怎么发到7+的,咱们一起来看看吧!
摘 要
类风湿性关节炎 (RA) 是一种慢性全身性自身免疫性疾病,其特征是炎症细胞浸润,导致持续性滑膜炎和关节破坏。RA的发病机制尚不清楚。本研究旨在通过生物信息学分析探索RA的免疫分子机制。
研究方法
下载了五个微阵列数据集和一个高通量测序数据集。CIBERSORT 算法以评估 RA 和健康对照 (HC) 之间滑膜组织中的免疫细胞浸润。进行 Wilcoxon 检验和LASSO回归以识别显著不同的免疫浸润细胞。通过“批次校正”和“RobustRankAggreg”方法筛选差异表达基因(DEGs)。DEG 的功能相关性通过GO和KEGG进行分析。候选生物标志物由 Cytoscape 的 cytoHubba 确定,其诊断有效性由ROC曲线分析预测。
研究结果
RA 和正常滑膜组织中的免疫细胞浸润
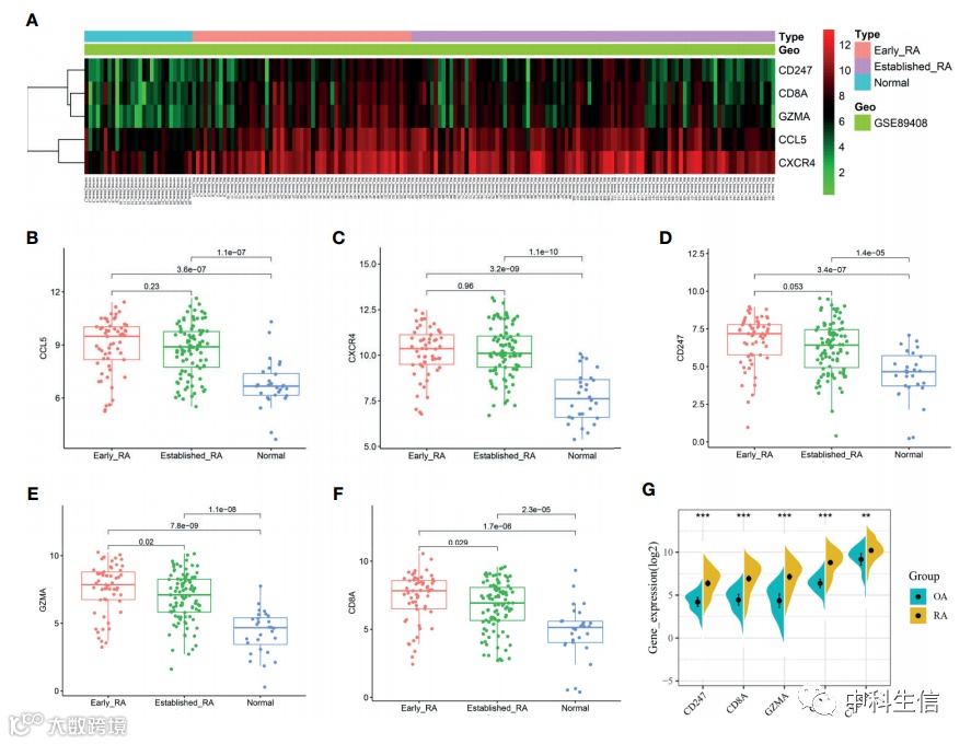
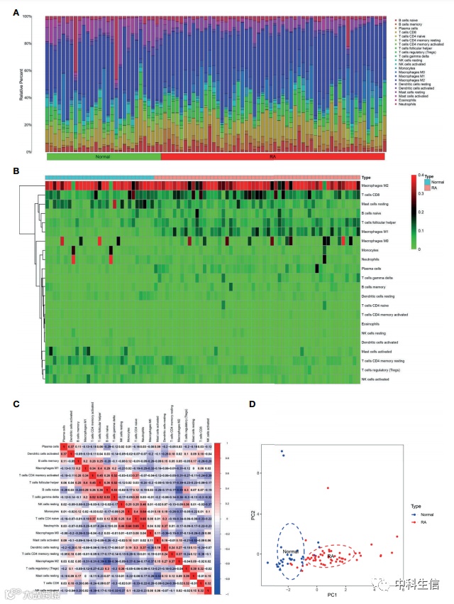
选择了五个微阵列原始数据集,包括 56 个 RA 和 41 个正常滑膜组织,用于研究免疫细胞浸润。去除批次效应后,发现总共 55 个 RA 和 29 个正常滑膜组织符合 CIBERSORT 的分析条件(p < 0.05)。PCA 分析将 RA 与正常组织完全区分开来。Wilcoxon 检验和 LASSO 回归用于识别 RA 和正常组织中显著不同的免疫浸润细胞。
DEG 的鉴定
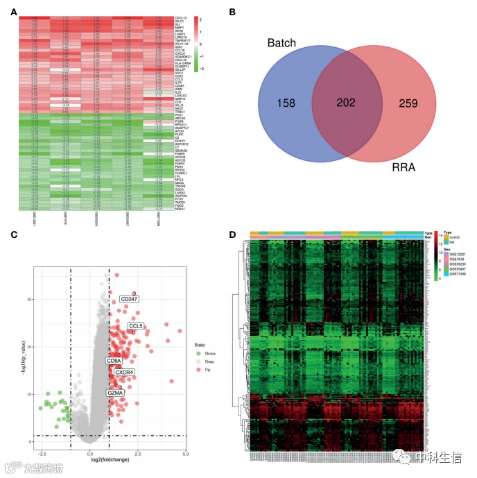
第一种方法(“批次校正”)将下载的五个原始数据集合并到一个表达式矩阵中,然后在批次校正和归一化后使用 R 包“limma”分析DEG。第二种方法(“RobustRankAggreg,RRA”)使用 R 包“limma”来分析下载的基因表达矩阵的DEG。每个数据集的 DEG 都与 R 包“RobustRankAggreg”集成。将两种方法得到的 DEG 用维恩图相交以提取最终的 DEG。DEG 的阈值点是 adj.P.Val < 0.05 和 |log2 FC| > 1。通过“批次校正”共获得 360 个 DEGs,包括 335 个上调基因和 25 个下调基因。“RRA”共获得461个DEGs,包括298个上调基因和163个下调基因。将两种方法筛选出的DEGs相交,共得到202个DEGs,其中上调基因179个,下调基因23个。
功能相关分析
进行GO和KEGG分析,DEGs的功能与免疫细胞显著相关。
Hub 基因的鉴定和验证
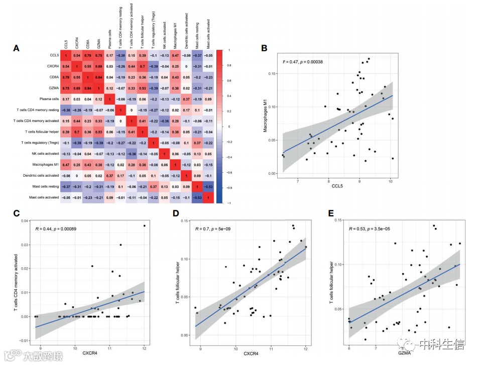
通过STRING获得了DEGs的PPI网络结果。然后使用了 10 种算法来计算每个节点基因的分数。最后,我们通过 R 包“UpSet”筛选了 5 个中枢基因(CXCR4、CCL5、CD8A、CD247 和 GZMA)。使用 RNA-Seq 数据集GSE89408进行验证。所有五种基因在 RA(早期和已建立的 RA)中的表达均显着高于正常组织(p <0.05)。GZMA和CD8A可作为早期RA的诊断生物标志物,CXCR4、CCL5和CD247可作为RA的诊断生物标志物。
生物标志物对 RA 的诊断有效性
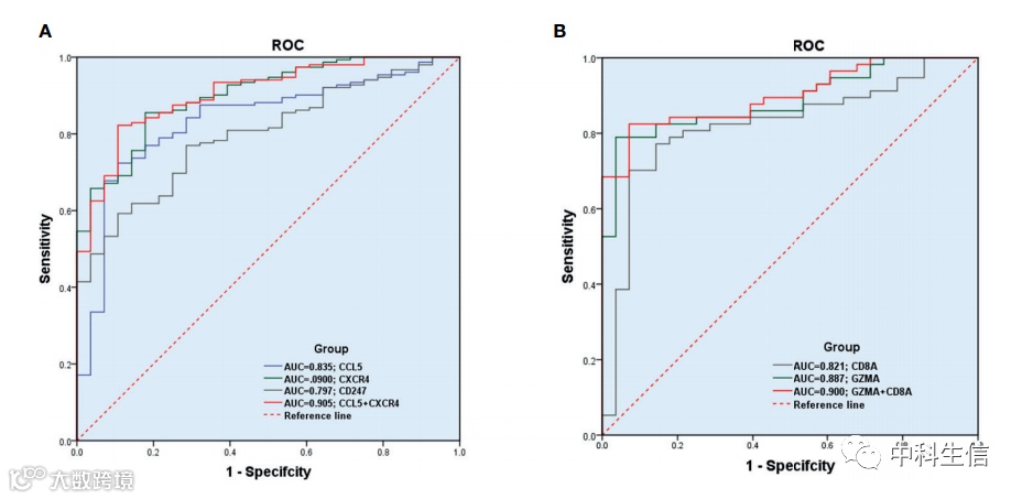
通过ROC分析,GSE89408数据集用于验证生物标记物对RA的诊断效力。AUC 大于0.800 被认为具有诊断 RA 的能力。CCL5+CXCR4 和 GZMA+CD8A 分别具有诊断 RA 和早期 RA 的能力,具有优异的特异性和敏感性。
RA中生物标志物与差异免疫细胞的相关性
分析了4种有效生物标志物和 10 种显著差异免疫细胞之间的相关性,结果表明,CCL5与M1巨噬细胞呈正相关,CXCR4与记忆激活的CD4+ T细胞和Tfh细胞呈正相关,GZMA 与 Tfh细胞呈正相关。
最后,我们来分析一下文章的新颖之处。作者首先选用了多个数据集,在免疫浸润分析和筛选DEGs时均用了两种方法,用十种算法鉴定hub genes。增加了数据的可信度。另外,DEGs的GO和KEGG富集分析证实了免疫对RA的影响。文章的分析紧凑又条理,值得我们借鉴。
微信号 : 中科生信
致力于提供“一站式”科研定制服务

