早!今天小编和大家分享一篇今年10月发表在frontiers in Immunology(IF:7.56)杂志的文章《Immune-Related Genes to Construct a Novel Prognostic Model of Breast Cancer: A Chemosensitivity-Based Study》,作者从特殊的数据集——化疗入手,将化学敏感性和免疫特征结合起来,构建了乳腺癌免疫相关预后模型。下面我们就来看看吧!
摘 要
化疗联合手术对乳腺癌(BC)患者有效。然而,化学耐药性限制了BC治疗的有效性。免疫微环境变化对化疗反应至关重要。因此,我们试图构建和验证基于BC化学敏感性状态的免疫预后模型。
研究思路
研究结果
BC患者化学敏感性与免疫状态的关系
作者通过GSEA富集分析,在化学敏感和不敏感亚组之间富集了48个信号通路,发现BC患者化学不敏感状态不仅与肿瘤的增殖、侵袭和转移有关,还与免疫应答的活性和肿瘤免疫浸润有关。之后通过差异基因分析得到了差异表达基因(DECRGs)。
在免疫浸润景观的基础上分组,得到DECIRG
作者基于样本的免疫浸润水平进行一致性聚类,将样本分为高低免疫两个亚型,并筛选高低免疫亚型间的差异免疫基因DECIRGs, 并进行GO和KEGG富集分析。
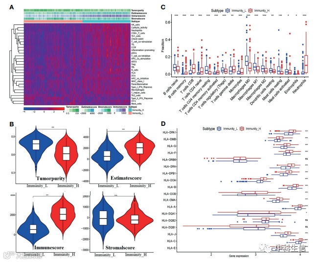
免疫分组的可行性验证
作者分别在高低免疫组中通过ESTIMATE、CIBERSORT算法,及比较HLA基因的表达来验证高低免疫分组的可行性。
DECIRG对风险评分模型的构建和估值
作者通过迭代循环,从309个样本中得到了3,268 个DECIRG对,单多因素COX分析构建风险评分公式,并结合临床信息构建了预后模型。最后绘制了列线图。
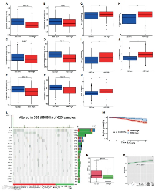
探索风险评分与化疗药物,IC和TMB的潜在相关性
作者分析了风险分数与化疗药物敏感性、TMB的关系。表明风险模型可以作为预测患者对化疗药物的反应性的潜在工具,风险聚类与TMB聚类之间存在正相关。
关键DECIRGs对的识别和探索
最后,作者通过WGCNA得到了两对关键的DECIRGs,并通过免疫组化和RT-PCR对4个基因进行了验证。
微信号 :中科生信
致力于提供“一站式”科研定制服务

