早!今天小编和大家分享一篇刚刚发表在Journal of Oncology (IF:4.372)杂志的文章《Necroptosis-Related lncRNAs: Predicting Prognosis and the Distinction between the Cold and Hot Tumors in Gastric Cancer》,作者寻找胃癌中坏死性凋亡相关的潜在生物标志物。坏死性凋亡作为未来的肿瘤免疫治疗靶点,已受到越来越多的关注,不过相关的生信文章目前还是很少的。下面我们就一起来看看这篇文章的研究思路吧!
摘 要
胃癌作为全球第三大死亡率高的癌症,难发现,预后差。免疫疗法已经改变了恶性肿瘤的治疗格局并取得了很多成就。但在大多数癌症中,只有三分之一的患者对检查点抑制剂有反应。作为免疫细胞很少、难以渗透的冷肿瘤,除了无法诱导细胞死亡外,还缺乏预先存在的免疫力,也是免疫治疗抵抗的原因。因此,研究如何增强 GC 的免疫治疗势在必行。
坏死性凋亡是一种不同于细胞凋亡的新型程序性坏死细胞死亡形式,它可以通过激活肿瘤微环境 (TME) 内的 RIPK1 和 RIPK3来增强 CD8 +白细胞介导的抗肿瘤免疫。同时,坏死性凋亡作用于产生免疫抑制性 TME 以通过 CXCL1 和 Mincle 促进恶性肿瘤的发生,这也暗示了坏死性凋亡是 GC 中潜在的免疫治疗靶点。
长链非编码 RNA (lncRNA) 可以通过影响基因的翻译或直接与蛋白质和其他 RNA 种类相互作用来控制基因,据报道,lncRNA 可促进肿瘤炎症并帮助恶性肿瘤逃避免疫破坏。坏死性凋亡相关 lncRNA 的研究尚未被广泛提及作为 GC 的潜在治疗靶点。因此,获得更多与坏死性凋亡相关的lncRNAs可以帮助我们清楚地理解坏死性凋亡和lncRNAs在免疫治疗中的作用。
研究结果
GC 患者中坏死性凋亡相关的 lncRNA
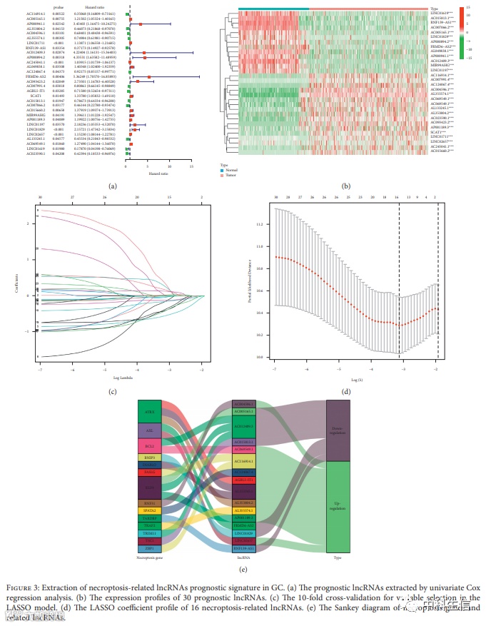
Necroptosis 基因集包含8个从基因集富集分析 (GSEA)下载的和从文献报道的收集的基因,最终获得了 67 个坏死性凋亡相关基因。然后通过 Strawberry Perl 和 limma R 包筛选合成数据矩阵后发现了 5,022 个差异表达的 lncRNA。对 67 个坏死性凋亡相关基因与组合矩阵中差异表达的 lncRNA 进行相关分析。得到387 个lncRNA 被认为是坏死性凋亡相关的 lncRNA。
模型的构建和验证
经过单变量cox回归和LASSO回归分析,16 个与 GC 中坏死性凋亡相关的 lncRNA并构建风险评分公式。利用风险评分公式,比较了训练组、测试组和整组中低危组和高危组患者的风险评分分布、生存状态、生存时间以及这些lncRNAs的相关表达标准。之后单变量和多变量cox回归分析构建预后模型并绘制列线图,ROC曲线评估模型对预后的敏感性和特异性。
GSEA富集分析及免疫分析
利用 GSEA 软件对高风险组进行KEGG 通路富集。富集的前10条通路中有7条与肿瘤侵袭高度相关,其他与免疫相关,因此,对GC的高低风险组进行免疫分析。
寒热肿瘤分簇与精准医疗
基于16 个坏死性凋亡相关的 lncRNA 表达将患者重新分组为两个集群,cluster1的OS更好,cluster2富集的前10个通路中,有7个与免疫相关,并且免疫评分较高和TME程度较高。cluster1与低危组显著相关,cluster2与高危组相关。因此,将cluster2视为热肿瘤,而将cluster1作为冷肿瘤。热肿瘤更易受到免疫治疗的影响。通过药物敏感性比较,发现9种免疫治疗药物在两个簇中显示出不同的IC50。由于基于这些lncRNA的集群,可能会进一步研究免疫治疗反应并增强GC患者的精确药物。
坏死性凋亡相关的lncRNA可以通过识别冷热肿瘤来预测预后并帮助提出可利用的治疗策略,这将使个体治疗取得巨大进展,改善患者的预后。靶向坏死性凋亡和lncRNA将是克服全身治疗失败和扩大免疫治疗领域的有希望的途径。
微信号:中科生信
致力于提供“一站式”科研定制服务

