早!今天小编分享一篇2022年1月10日发表在frontiers in Cell and Developmental Biology(影响因子 6.684)《Prognosis and Immunotherapy Response With a Novel Golgi Apparatus Signature-Based Formula in Lung Adenocarcinoma》。高尔基体(GA)是一个细胞器,参与包装、修饰和运输来自内质网的蛋白质和脂质,以便在提交给其他细胞成分之前进一步制造。最近的研究表明,GA促进了癌症发展中的许多细胞过程。因此,本研究旨在建立一个基于GA基因特征的新型肺腺癌(LUAD)风险评估模型。
我们从训练组中选出500名LUAD患者,从验证组中选出967名LUAD患者。这些患者的详细临床特征总结于表1。该研究的流程图见图1。
差异表达和高尔基体相关的基因
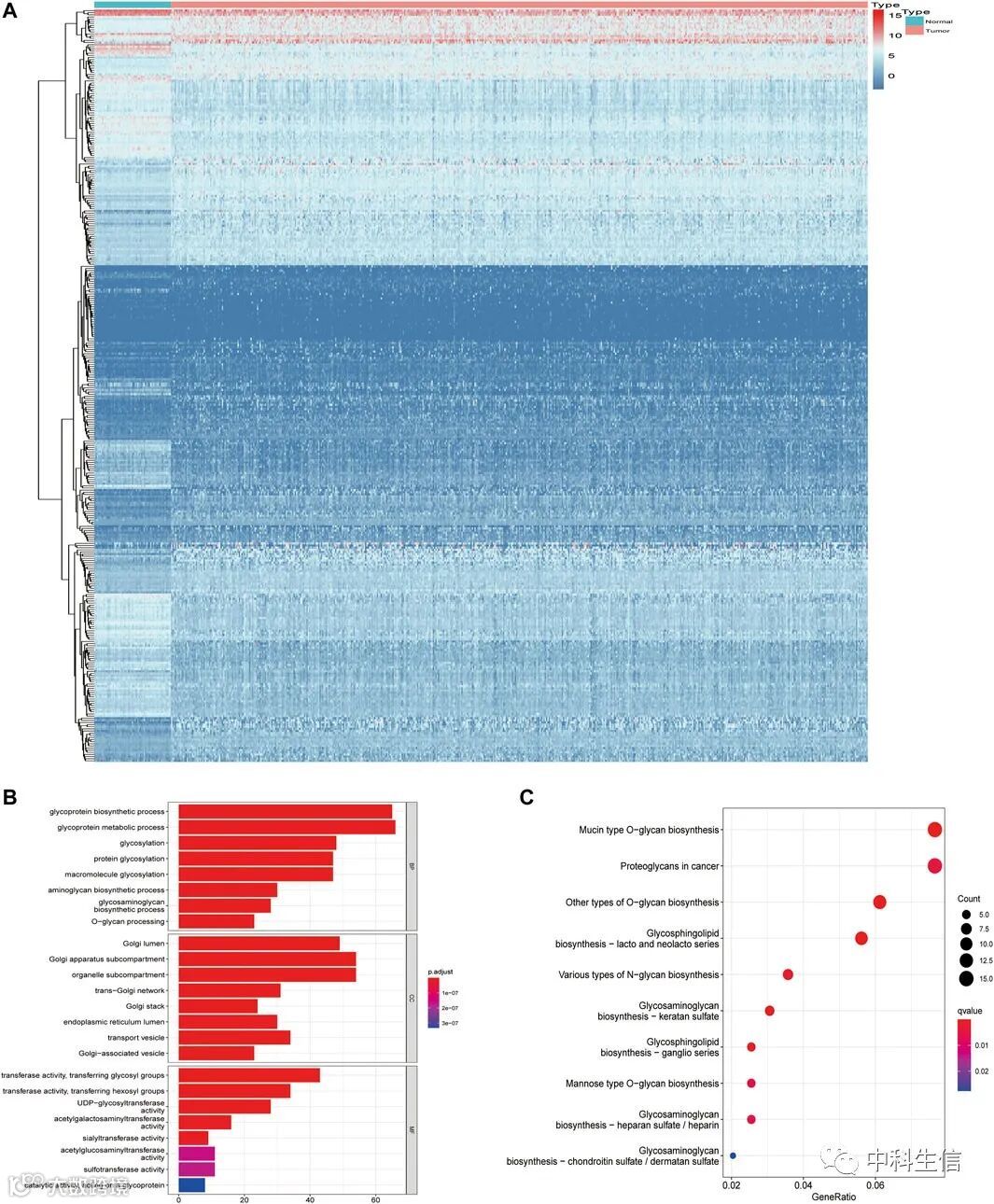
在训练组中,根据Log2Fc<-1或>1和P<0.05,应用Wilcoxon检验,我们在LUAD和邻近的正常组织之间确定了353/1,608个GA相关的DEGs。Log2Fc>1和Log2Fc<-1分别表示上调和下调的基因,我们发现212个上调和141个下调的GA相关基因(图2A)。
高尔基体相关的差异表达基因的功能分析
通过GO富集分析,我们确定了GA相关基因明显富集的最明显的GO类别。最明显改变的GA相关基因涉及糖蛋白代谢过程(图2B)。随后,我们进行了KEGG分析,确定了GA相关基因显著富集的顶级KEGG类别。这些改变的GA相关基因大多与粘蛋白型O-聚糖的生物合成有关(图2C)。
高尔基体基因相关风险评分的预测能力
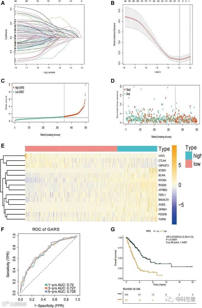
共有11,047个基因被共同表达,其中353个与GA相关的DEG中的242个被选中。然后将这242个基因用于单变量的Cox回归分析。共确定了86个预后基因。为了避免预后模型的过度拟合,进行了LASSO回归分析(图3A,B)。最后,选择了14个基因并将其纳入风险评分公式。根据最佳的截止值,151名和349名患者分别被归入高GARS和低GARS组(图3C-E)。Kaplan-Meier生存分析显示,高GARS组的OS低于低GARS组(危险比(HR)=3.07;95% CI 2.29-4.12;P < 0.0001)。预测1年、3年和5年OS的曲线下面积(AUC)分别为0.720、0.727和0.726(图3F、G)。这些结果表明,基于这14个基因的风险模型在预测LUAD患者的OS方面具有很高的准确性。
高尔基体基因相关风险评分公式的稳定性
为了检查由训练集开发的GARS的稳定性,还根据与TCGA队列相同的截止值和风险公式,将验证集(GSE50081、GSE68465和GSE72094)中的患者分为高和低GARS组。结果显示,高GARS组的OS明显低于低GARS组(图4B,D,F)。在GSE50081中,预测1年、3年和5年OS的AUC分别为0.736、0.714和0.733(HR=3.27;95%CI=1.84-5.79;P<0.0001)(图4A)。在GSE68465组中,预测1年、3年和5年OS的AUC分别为0.669、0.663和0.62(HR = 1.60;95% CI = 1.23-2.10;P < 0.001)(图4C)。在GSE72094队列中,相应的AUCs分别为0.728、0.655和0.637(HR = 2.74;95% CI = 1.89-3.97;P < 0.0001)(图4E)。
用高尔基体基因相关的风险评分公式对不同阶段进行亚组分析
目前,LUAD的治疗通常基于临床分期。然而,同一阶段的患者的预后是有差异的。因此,我们分析了TCGA-LUAD数据库中不同阶段与GARS之间的关联。GARS准确地识别了不同预后的IA期LUAD患者(HR = 2.93;95% CI 1.28-6.71;P < 0.01)(图5A)。此外,GARS在IB至IIIA阶段仍然有效(图5B-E)。然而,它并没有区分IIIB期和IV期LUAD患者的预后(图5F,G)。这可能是由于这些群体的人口较少。此外,上述结果也在森林图中得到说明(图5H)。
高风险评分组与低风险评分组之间的功能分析
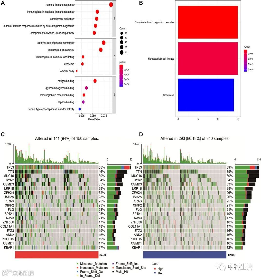
进一步分析低GARS组和高GARS组之间的GO富集途径的差异,发现差异最大的途径是体液免疫反应、质膜外侧和抗原结合(图6A;补充表S2A)。我们还分析了低GARS组和高GARS组之间KEGG富集途径的差异,表明补体和凝血级联是最重要的途径(图6B)。这可能是高GARS组的OS较低的一个潜在原因。
高尔基体基因相关风险评分相关突变景观的鉴定
对高、低GARS组的突变景观进行了比较。结果显示,更多的突变事件发生在高GA评分的样本中,TP53和TTN突变是这些样本中最主要的改变(图6C,D)。
免疫状态分析
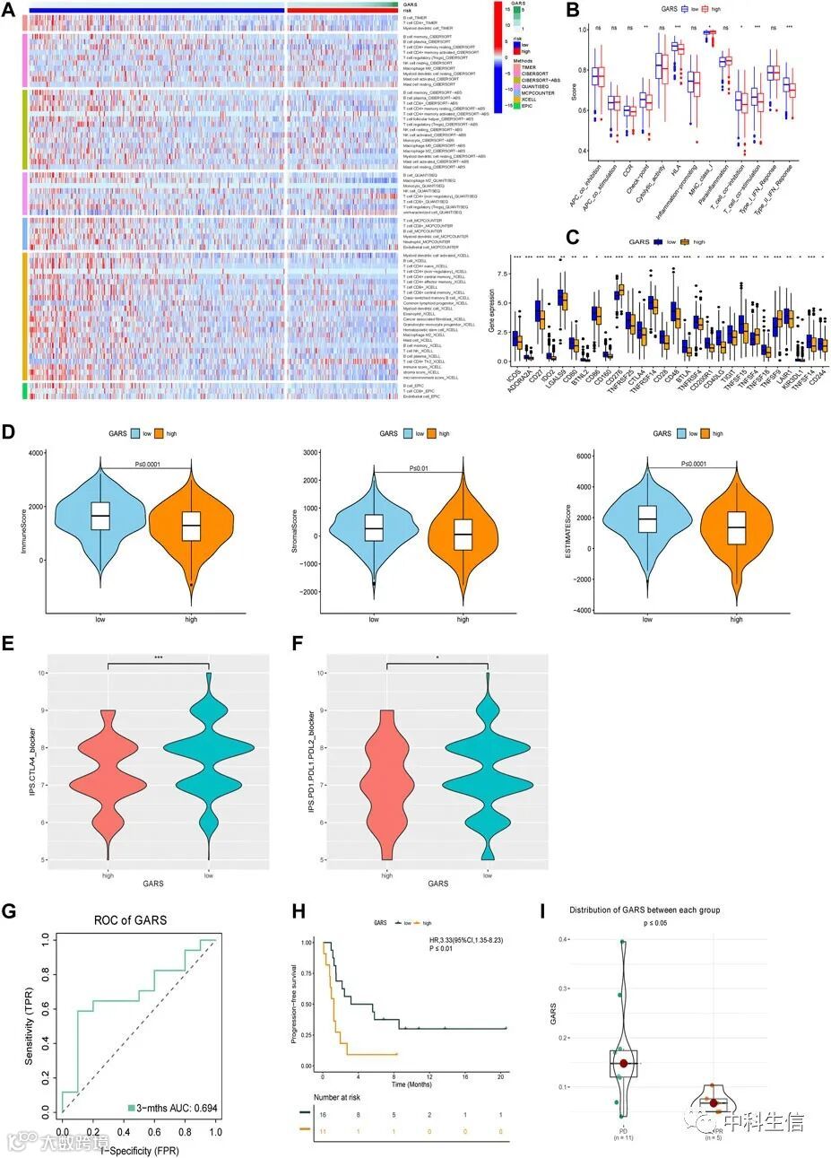
调查了TCGA队列中患者的GARS和免疫状态之间的关系。免疫细胞有明显的改变(图7A)。免疫相关的途径也有明显差异,包括CCR、HLA、T CELL共抑制、T细胞共刺激和II型IFN反应。随后,我们比较了高GARS组和低GARS组的免疫检查点相关基因的表达。在这项研究中,我们发现ICOS、ADORA2A、CD27 IDO2、LGALS9、CD80、BTNL2、BD86、CD160、TNFRSF25、CTLA4、TNFRSF14、CD28、CD48、BTLA、TNFRSF4、CD200R1、CD40LG、TIGHT、TNFSF15、TNFSF18、KIR3DL1、TNFSF14和CD244在高GARS组明显降低(图 7C)。肿瘤免疫微环境也用免疫评分、ESTIMATE评分和基质评分来评估,这也说明了GARS和免疫反应之间的负相关关系(图7D)。这些结果表明,低GARS组的肿瘤免疫活动比高GARS组更强。
免疫治疗分析
由于GARS与免疫状态之间存在高度的免疫联系,我们进一步估计了GARS与免疫治疗的预后预测价值。令人惊讶的是,GARS不仅与PD-1和CTLA4的IPS评分相关,而且还与接受PD-1/PD-L1治疗的肺癌患者的预后相关(图7E-I)。
不同高尔基体基因相关风险评分的患者对抗肺癌药物敏感性的比较
LUAD的不同分子亚型应指导临床决策。因此,在高和低GARS组之间比较对9种常见抗LUAD药物的敏感性,以确定潜在的治疗方式。结果显示,顺铂、多西紫杉醇、厄洛替尼、依托泊苷、吉西他滨、紫杉醇、雷帕霉素、索拉非尼和维诺雷宾的IC50s在GARS较高的患者中明显较高(图8A-I)。根据美国国家综合癌症网络(NCCN; https://www.nccn.org)的NSCLC指南,这些药物几乎包括所有用于治疗LUAD患者的常用药物。这充分显示了GARS的价值。
高尔基体基因相关风险评分相关列线图的构建和验证
根据注意到的参数,包括年龄、阶段、性别和GARS,建立了一个提名图。如提名图所示,每个风险因素都与一个特定的分数相关,计算出的分数可以准确预测1年、3年和5年生存率的预后(图9A-D)。这也为GARS提供了一个合适的临床应用场景。

