早!今天小编和大家分享一篇21年12月发表在frontiers in genetics(IF:4.599)的文章《The Multi-Omic Prognostic Model of Oxidative Stress-Related Genes in Acute Myeloid Leukemia》,作者筛选了急性髓系白血病(AML)氧化应激相关基因,建立并验证了一种高效的 AML 患者预后风险模型。探讨了预后氧化应激基因与药物敏感性、信号通路和免疫浸润的关系,值得一提的是,作者将疾病与免疫紧密联系,针对疾病的免疫方面,进行了多角度全方位的分析。结果表明,氧化应激基因有望成为 AML 的潜在预后生物标志物,这可能为疾病管理提供新的基础。下面就跟随小编来看下这篇文章的研究思路吧!
急性髓性白血病(AML)是成人最常见的急性白血病,是一组由获得性体细胞遗传损伤和造血祖细胞积累引起的克隆性恶性增殖性疾病,具有高度异质性。白血病的病因和发病机制非常复杂。目前认为绝大多数AML是由环境因素与细胞遗传物质相互作用引起的,活性氧(ROS)水平可能是一个影响因素。
人体产生的多种 ROS 已被确定为细胞有氧代谢、持续压力和暴露于紫外线或 X 射线的副产物。ROS 在细胞信号传导和细胞因子、生长因子和激素、转录、离子转运、神经调节、免疫调节和细胞凋亡的调节中也起着至关重要的作用。研究发现,白血病细胞中的 ROS 水平高于正常细胞。癌细胞中 ROS 水平高于正常细胞的事实可以作为靶向肿瘤细胞的新方法。调节 ROS 的产生和抗氧化癌基因的表达可以影响凋亡途径,进而最终控制白血病的进展。因此,通过筛选AML预后相关基因,建立AML管理的风险预测模型具有重要意义。
急性髓系白血病预后的氧化应激基因筛选
基于TCGA 数据库下载的AML 的原始 mRNA 表达数据 (FPKM),处理后提取了450个氧化应激相关基因的表达谱。在筛选出一些极低表达的基因后,将剩余的基因作为候选基因集进行后续建模分析。采用 Cox 单变量回归和 Lasso 回归算法相结合的方法筛选出89个预后相关基因(P < 0.05)。
基于预后相关氧化应激基因聚类的亚组分析
一致性聚类分析表明,当簇数K = 3时,AML 患者可以分为三个亚组。进一步进行KM生存分析,结果显示三组生存率存在显着差异,亚组1预后最差,亚组3预后最佳。
预后基因的功能丰富和转录调控网络的构建
GO和KEGG分析共富集了89个预后基因,发现它们富集在对氧化应激的反应、对抗生素的反应,以及神经退行性变和凋亡相关通路、MAPK信号通路等通路。通过Trusts转录因子数据库进一步预测了与预后基因相互作用的转录因子并通过 Cytoscape 呈现预后基因和转录因子之间的相互作用。
获得预后相关基因并建立预测模型
TCGA 患者以 4:1 的比例随机分配到训练集和验证集。通过LASSO回归分析得到基因并构建了风险分数公式。根据风险分数将患者分为高低风险组,并对高低风险组患者的生存差异进行分析。
多组学研究探讨模型的临床预测价值
通过分析风险评分与肿瘤免疫浸润的关系,进一步探讨风险评分影响AML进展的潜在分子机制。结果表明,风险评分与单核细胞、M2型巨噬细胞和活化的记忆CD4 T细胞呈正相关,与嗜酸性粒细胞、γδ-T细胞和静息肥大细胞呈负相关。接受化疗的早期 AML 患者有明显的反应。基于GDSC数据库的药物敏感性数据,预测了每个肿瘤样本的化疗敏感性,并进一步探索了常见化疗药物的风险评分和敏感性。最后进一步分析了高风险和低风险组患者的基因突变。
与预后模型相关的特定信号机制的讨论
通过GSEA分析研究了高风险相关模型中涉及的特定信号通路,并探索了潜在的分子机制,高危组患者主要富集肿瘤坏死因子介导的信号通路、干扰素γ产生、自然杀伤细胞介导的细胞毒性和趋化因子信号通路等信号通路。
外部数据集用于验证预后模型的稳健性
根据从GEO数据库下载的GSE71014和GSE23143的数据,预测 AML 患者的临床分类,通过Kaplan-Meier评估两组之间的生存差异,并通过ROC研究预测模型的准确性。
风险评分和肿瘤免疫系统相互作用数据库分析
在 TISIDB 网站中进一步分析了肿瘤与免疫系统之间的相互作用。发现高危组细胞受体相关基因的表达略高于低危组。最后,分析免疫调节基因表达与风险评分的相关性。
风险评分相关的免疫反应
根据 AML 患者的表达谱,使用 TIDE 模块估计每位患者的免疫功能和排斥反应,结果显示高危组和低危组之间的免疫功能障碍存在显著差异。
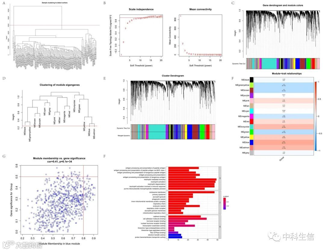
加权基因共表达网络分析包用于识别相关模块
进行加权基因共表达网络分析以确定 AML 队列中免疫相关基因的共表达网络。我们进一步构建了WGCNA网络,并根据高危和低危人群的临床特征探索了AML中的生物标志物。根据对模块与特征关系的进一步分析,确定MEblue模块与样本类别(免疫亚型)的相关性最高。因此,选择MEblue模块进行后续的相关性验证分析。分析了两种免疫亚型的模块化特征基因。每个模块中的特征基因在亚型中显示出显著的表达。

