每日文献分享✦
早上好呀,今天给大家分享一篇2021年12月20日发表在Molecular Cancer文章《m6A target microRNAs in serum for cancer detection》IF:27.401 。
基于m6A修饰的角度,准确筛查多种癌症类型的生物标志物。在这项研究中,旨在开发一个基于m6A靶向miRNAs的血清诊断特征,用于癌症的大规模检测,使用支持向量机算法开发了用于癌症检测的m6A-miRNAs标志物。
✦✦
背景
N6-甲基腺苷(m6A)修饰,作为mRNA中最常见的修饰,也广泛存在于mRNA、miRNA和lncRNA中。m6A修饰水平的失调与肿瘤的发生和发展密切相关。有证据显示,m6A标志物作为一种关键的转录后修饰,促进了miRNA生物生成的启动,如促进初级microRNA加工。m6A引起的miRNA失调已被证实在肿瘤转移和进展中发挥重要作用。血清中的循环miRNA具有较高的稳定性,其表达受室温下长期储存和冻融的影响较小。上述结果表明,开发基于外周血中m6A靶点miRNA的新型诊断生物标志物可能是大规模癌症筛查的潜在策略。
技术路线:
✦✦
结果
在这项研究中,我们包括14,965份血清样本,以确定用于构建诊断签名的候选m6A靶点miRNAs。这14965份血清样本包括12种癌症类型和非癌症对照,包括胃癌(GC,n = 1417)、肝细胞癌(HCC,n = 388)、肺癌(LC,n = 1573)、胶质瘤(n = 185)、食道癌(ESCA,n = 566)、前列腺腺癌(PRAD。n = 809),膀胱尿道癌(BLCA,n = 392),卵巢癌(OV,n = 338),肉瘤(SARC,n = 486),乳腺浸润癌(BRCA,n = 1285),结直肠癌(CRC,n = 242)和胰腺癌(PAAD,n = 197)以及非癌症对照(n = 7087)。训练队列由7299名参与者组成,平均年龄64岁(范围1-100岁),女性比例为49%。验证队列由7298名参与者组成,平均年龄为64岁(范围为3-98岁),女性比例为48%。
血清中候选的m6A靶点miRNAs的鉴定
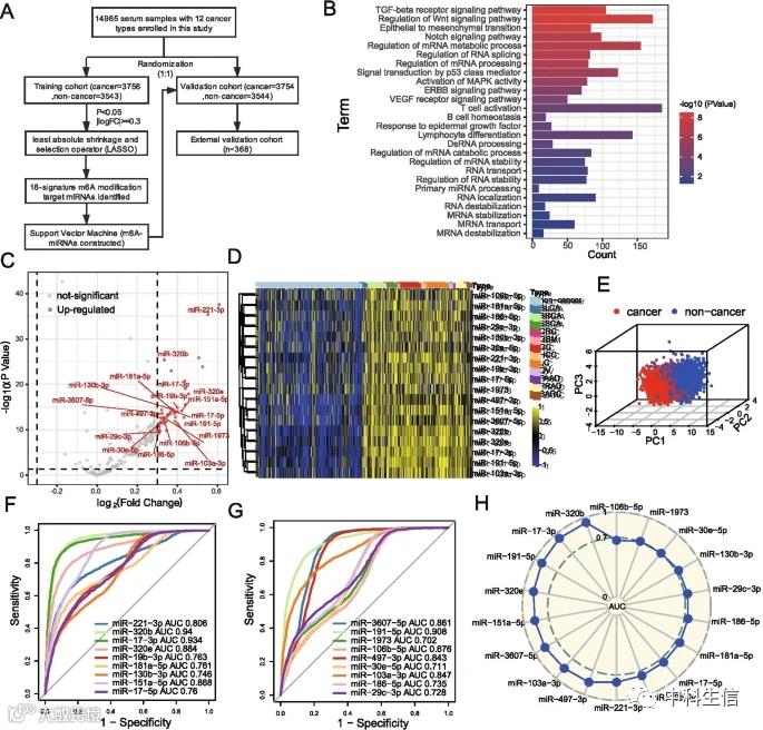
从10个合并的血清miRNA队列中共提取了228个m6A目标miRNAs,用于进一步分析。为了探索这些miRNAs调控的生物学行为,我们通过clusterProfiler R软件包进行GO富集分析,以揭示其潜在的生物学途径。如图1B所示,这些m6A靶点miRNAs主要富集在一些涉及癌症、免疫和RNA修饰的途径中,如RNA代谢过程、RNA稳定性、RNA定位和初级miRNA处理,以及TGF-β受体、VEGF受体、WNT和T细胞激活的信号途径。利用3756名癌症患者和3543名非癌症对照组的训练队列,我们比较了癌症组和对照组之间m6A靶点miRNA表达谱的差异,选择p值<0.05和|倍数变化|>1.23的miRNA进行进一步分析。最后,使用最小绝对收缩和选择算子(LASSO)方法得到18个候选的m6A目标miRNAs,以建立一个用于癌症检测的血清诊断特征。与非癌症对照组相比,这18个候选miRNAs在癌症样本中的表达明显上调(图1C)。这些miRNAs的表达的无监督层次聚类在癌症类型和对照组之间呈现出明显的分离(图1D)。主成分分析(PCA)显示了两个独立的聚类,表明这18个候选的m6A靶点miRNAs在癌症和非癌症对照组之间有完全不同的表达模式,这为构建诊断特征奠定了基础(图1E)。随后,我们调查了每个候选miRNA对单独检测癌症的诊断性能。通过接受者操作特征(ROC)曲线显示,单个miRNA的AUC在0.676到0.940之间,表明这些miRNA对癌症和非癌症对照组有一定的鉴别能力(图1F和G)。这些候选miRNAs的预测性能在验证队列中也得到了很好的验证(图1H)。上述结果表明,这些候选的m6A靶点miRNAs具有作为检测癌症的生物标志物的潜力。
图1
B 使用GO富集分析对所包括的m6A目标miRNA进行功能注释。所有选择的生物过程都有统计学意义。列的颜色深度代表P值,长度代表富集基因的数量。C 根据FDR<0.05和|fold changes|>1.23的标准,火山图显示了18个候选的m6A靶向miRNAs,这些miRNAs通过LASSO鉴定,与非癌症血清对照组相比,在癌症样本中呈现较高的表达水平。红点,上调的miRNAs;灰点,不明显的miRNAs。D 使用无监督层次聚类法绘制的18个候选miRNAs在癌症和非癌症对照组的表达热图。黄色代表上调,蓝色代表下调。癌症类型被利用作为样本注释。E 癌症和非癌症对照组中18个候选m6A靶点miRNA的主成分分析(PCA)。确定了两个独立的集群,表明这18个miRNAs可以很好地区分癌症样本和非癌症对照。红点,癌症样本;蓝点,非癌症对照样本。F-G ROC曲线显示每个候选miRNA单独检测训练队列中癌症患者的性能。H 每个候选miRNA单独检测癌症患者的性能在内部验证队列中得到验证。雷达图总结了曲线下面积(AUC),AUC在0.667到0.94之间。
构建用于癌症检测的m6A-miRNAs签名
基于获得的18个候选m6A靶点miRNAs,我们使用支持向量机(SVM)算法构建了一个用于癌症检测的诊断签名(命名为m6A-miRNAs标志物)。癌症组中m6A-miRNAs的输出强度明显低于非癌症对照组(图2A)。我们还研究了每种癌症类型之间m6A-miRNAs值的差异。如图2B所示,我们观察到HCC患者的m6A-miRNAs中值最低(中值:0.02211),而PAAD患者的m6A-miRNAs中值最高(中值:0.10540),HCC、LC、GC、CRC、BLCA和BRCA患者之间的m6A-miRNAs有显著差异(p < 0.001)。由18个候选miRNA组成的m6A-miRNAs签名在区分训练队列中的癌症样本和非癌症对照组方面显示出比每个候选miRNA更高的诊断能力,AUC为0.979(95%CI,0.976-0.982),特异性为93.3%(95%CI,91.9-94.5%)和敏感性为93.9%(95%CI,92.8-95.2%)。诊断准确性为93.6%(95%CI,93.1-94.2%)(图2C)。然后我们将m6A-miRNAs签名应用于内部验证队列。与训练队列类似,m6A-miRNAs签名也显示出较高的诊断性能,特异性为91.6%(95%CI,90.2-93.8%),敏感性为94.2%(95%CI,92.0-95.4%),准确性为92.9%(95%CI,92.4-93.5%)(图2D)。内部验证队列的ROC曲线下面积为0.976,95%CI为0.973至0.979(图2D)。我们还研究了合并训练和内部验证队列中的m6A-miRNAs特征。计算了AUC、特异性、敏感性和准确性,显示了令人满意的诊断价值(图2E)。为了进一步评估m6A-miRNAs签名的诊断价值,我们将m6A-miRNAs应用于外部验证队列,得到了与训练队列相当的曲线下面积,AUC为0.936,95%CI为0.922至0.951。为了探索m6A-miRNAs和每个候选miRNA之间的关系,我们使用spearman相关分析。我们观察到m6A-miRNAs的输出强度与每个候选的m6A靶点miRNA的表达之间存在明显的负相关,尤其是miR-320b(系数:0.557;图2F)。以前的证据表明,miR-320b在肿瘤的转移和预后中起着关键作用。与原发性结直肠癌相比,miR-320b在转移性病变中的表达明显上调。腺癌和鳞状细胞癌患者血浆外泌体的miR-320b水平明显过表达,尤其是鳞状细胞癌患者与健康人相比。miR-320b的血清水平也被认为是卵巢癌早期检测的一个独立生物标志物。最近的研究表明,miR-320b的高甲基化与口腔癌的五年生存率降低有关。Li等人发现了一个四种miRNA的预后特征,并建立了一个基于miR-320b的关键miRNA-m6A相关基因网络,这可能有助于食道癌患者的预后评估。上述结果表明,基于这些候选miRNAs建立的m6A-miRNAs签名具有稳定的诊断性能。随后的校准曲线分析显示,在训练和内部验证队列中,m6A-miRNAs的校准接近完美,预测的癌症概率几乎等于观察到的实际概率。之前发表的研究报告了miR-93和miR-122在泛癌症诊断和预后中的重要价值。在决策曲线分析中,与miR-93和miR-122相比,m6A-miRNA在广泛的决策阈值概率范围内表现出绝对优势的净收益(图2G,H)。
图2
构建用于癌症检测的血清m6A-miRNAs特征。A 癌症和非癌症对照样本之间m6A-miRNAs签名的输出强度的差异通过小提琴图显示出来。B 不同癌症类型的m6A-miRNAs签名的输出强度的差异。红线代表每组的中位数值。C ROC曲线显示了m6A-miRNAs签名在区分训练队列中的癌症和非癌症对照的诊断性能。曲线下面积、特异性、敏感性和准确性也被计算在内。D 在内部验证队列中使用ROC曲线验证了m6A-miRNAs签名的诊断性能。E 使用ROC曲线研究了m6A-miRNAs签名在联合训练和验证队列中的诊断性能。F 用spearman分析法研究m6A-miRNAs输出强度与18个候选m6A靶点miRNAs表达的相关性。红色连接代表正相关,绿色连接代表负相关。线条的颜色深度代表相关系数。G, H 在很大的决策阈值概率范围内,使用决策曲线分析(DCA)在训练队列(G)和验证队列(H)中,m6A-miRNA和其他血清生物标志物的净收益差异
m6A-miRNAs签名在不同临床情况和癌症类型中的诊断性能
考虑到我们的研究包括乳腺癌、卵巢癌和前列腺癌,我们测试了按病人性别分类的m6A-miRNAs签名的诊断性能。我们没有观察到女性和男性患者的m6A-miRNAs签名的输出强度有明显差异(p = 0.1,图3A)。与上述结果相匹配的是,不管是男性癌症还是女性癌症,m6A-miRNAs都表现出卓越的诊断性能和鉴别能力。对于男性群体,AUC为0.987(95%CI,0.984-0.989),特异性为94.4%(95%CI,92.9-95.8%),敏感性为90.91%(95%CI:93.4-96.4%),诊断准确性为94.7%(95%CI:94.2至95.2%)(图1D)。对于女性人群,AUC为0.968(95%CI,0.964-0.972),特异性为90.9%(95%CI,89.2-92.5%),敏感性为92.7%(95%CI,91.1-94.3%),诊断准确性为91.8%(95%CI,91.1至92.4%)。为了揭示患者年龄对m6A-miRNAs签名的诊断效果的影响,我们进行了相关分析,发现患者年龄与m6A-miRNAs输出强度之间没有明显的相关性(cor = - 0.088,图3B)。这表明我们构建的m6A-miRNAs签名是区分癌症和对照组的独立生物标志物,它不受病人性别和年龄的干扰。然后,我们研究了m6A-miRNAs在区分癌症类型方面的能力。当我们将每种癌症类型与非癌症对照样本单独结合时,m6A-miRNAs签名仍然显示出卓越的区分能力(图3C,红色折线)。虽然m6A-miRNAs签名从所有癌症和非癌症对照的混合样本中区分每种癌症类型的能力稍有减弱,但m6A-miRNAs仍表现出明显的高灵敏度(图3C,蓝色折线)。这意味着当判断一个病人是否属于某种癌症类型时,92%以上的这种癌症类型的病人可以通过m6A-miRNAs签名来识别,而且漏诊率较低。在此,我们发现m6A-miRNAs签名用于区分肝癌、胃癌和肺癌的类型时,仍然表现出令人满意的曲线下面积,AUC分别达到0.765、0.791和0.801(图3E)。在图3D和E中,我们总结了m6A-miRNAs签名的诊断性能,包括根据癌症类型的AUC、特异性、敏感性和准确性。我们注意到,m6A-miRNAs对早期胃癌的诊断显示出良好的AUC值,AUC为0.989(95%CI,0.987-0.990),特异性为0.948,敏感性为0.971,准确性为0.952(图3F),远高于癌胚抗原(CEA)和碳水化合物抗原(CA19-9)。由于乙型和丙型肝炎感染是HCC的主要原因之一,并且经常干扰HCC的诊断,我们研究了m6A-miRNAs签名在区分HCC患者和慢性肝炎/肝硬化患者的能力。我们发现m6A-miRNAs签名的诊断性能不受慢性肝炎/肝硬化的影响(AUC,0.965;特异性,0.957;敏感性:0.878;准确性:0.901;图3G)。基于这些候选m6A miRNAs组合的诊断特征在区分HCC患者和慢性肝炎/肝硬化患者方面具有很高的准确性(图3H),比传统的生物标志物如AFP(AFP的表现:AUC,0.65;特异性,51.4%;敏感性,73.3%)好得多。HCC患者的m6A-miRNAs签名的输出强度主要集中在0~0.13之间,与慢性肝炎/肝硬化患者的数值范围几乎没有交集(图3I)。上述结果表明,m6A-miRNAs签名的诊断性能可能不受慢性疾病的影响。
图3
m6A-miRNAs签名在不同临床情况和癌症类型中的诊断性能。A 女性和男性样本之间m6A-miRNAs签名的输出强度的差异通过小提琴图显示。B 使用spearman分析,m6A-miRNAs输出强度与参与者年龄之间的相关性。黄色代表不同m6A-miRNAs输出强度的样本密度。蓝色代表不同年龄段的样本密度。Cor,相关系数。C 通过计算曲线下面积确定m6A-miRNAs签名区分癌症类型的能力。雷达图总结了每种癌症类型的AUC。红色折线代表m6A-miRNAs区分每种癌症类型和非癌症对照的AUC值。蓝色折线代表m6A-miRNAs区分每种癌症类型和所有癌症和非癌症混合样本的AUC值。D 总结m6A-miRNAs区分每种癌症类型和非癌症对照的AUC、敏感性、特异性和准确性。E 总结m6A-miRNAs区分每种癌症类型与所有癌症和非癌症混合样本的AUC、敏感性、特异性和准确性。F ROC曲线显示m6A-miRNAs特征对早期胃癌的诊断价值。G ROC曲线显示m6A-miRNAs在区分肝细胞癌(HCC)患者和肝炎/肝硬化患者的能力。H 对HCC和肝炎/肝硬化样本中的18个候选m6A目标miRNA进行主成分分析。确定了两个独立的群组。红点,HCC样本;蓝点,肝炎/肝硬化样本。I HCC样本和肝炎/肝硬化在不同m6A-miRNAs输出强度下的密度
今天的分享就到这里啦,对上述分析方法感兴趣或者没有研究思路的小伙伴,欢迎扫下方二维码前来咨询哦!
✦✦
微信公众号 : 中科生信
提供“一站式”科研服务

