分享一篇2021年11月30日发表于Front. Cell Dev. Biol的文献,题目为《A Ferroptosis-Related lncRNAs Signature Predicts Prognosis and Therapeutic Response of Gastric Cancer》,影响因子6.684。
背景
胃癌(GC患者的低OS率通常归因于GC细胞的高侵袭能力和对当前治疗的抵抗。最新的研究将铁蛋白酶与GC的侵袭、转移和化疗抵抗联系起来。然而,铁蛋白酶的详细作用仍不清楚。本研究旨在研究摄铁症在侵袭和化疗抗性中的关键作用,并建立一个基于摄铁症的特征,以反映个体GC患者的生物学特征。
铁死亡是一种新发现的程序化细胞死亡形式,与细胞凋亡和自噬相比,在形态学、生物化学和遗传学方面有不同的表现。铁死亡的启动和执行与铁介导的活性氧积累和脂质过氧化的过度产生有关。越来越多的证据表明,铁死亡涉及多种生物过程和胃癌患者的治疗反应。一项研究表明,MiR-375靶向的SLC7A11的下调,通过触发铁蛋白沉着,减弱了GC细胞的干性。其他研究表明,通过miR-522/USP7/hnRNPA1/ALOX15轴,抑制铁蛋白的形成降低了顺铂和紫杉醇的化学敏感性。
长非编码RNAs(lncRNAs)被定义为长度超过200个核苷酸的非编码转录物。越来越多的文献显示,lncRNAs参与调控GC的多种生物过程,如DNA损伤修复、增殖、免疫逃逸和抗药性。例如,SNHG17,一种lncRNA,使双链断裂修复的平衡从同源重组转向非同源末端连接,促进幽门螺杆菌感染后的致癌作用LncRNA UCA1抑制抗肿瘤miRNA的表达,包括miR-26a/b、miR-193a和miR-214,以促进GC的增殖、迁移和免疫逃避。此外,浆液或血清中的多个lncRNAs被证明具有预测GC预后的突出能力。例如,GASL1的表达与GC的大小、阶段和转移有关。lncRNA与铁蛋白形成之间的联系也被广泛研究。最近的研究表明,lncRNA OIP5-AS1通过miR-128-3p/SLC7A11信号传导抑制前列腺癌的铁蛋白形成。据报道,lncRNA ZFAS1可以作为竞争性的内源性RNA,通过miR-150-5p/SLC38A1轴促进肺纤维化患者的铁死亡。尽管有大量的研究关注lncRNA和铁蛋白沉着,但铁蛋白沉着相关的lncRNA在预测预后和治疗反应方面的作用在GC中还没有得到全面的研究。
结果
鉴别GC患者中与铁蛋白酶相关的lncRNAs
本研究的工作流程概述于。从FerrDb数据库中检索到了铁死亡调节因子,包括108个铁死亡驱动因子和69个铁死亡抑制因子,重点是与铁死亡相关的基因、小分子和疾病。从TCGA数据库中获得了177个铁死亡调节因子和10,614个lncRNAs的表达。铁死亡相关的lncRNAs定义为与至少一个调节因子显著相关的lncRNAs(|Spearman相关|≥0.2,p值<0.05)。最后,共有6161个lncRNAs被辨别为与铁死亡相关的lncRNAs。
构建基于铁死亡相关lncRNAs的风险模型
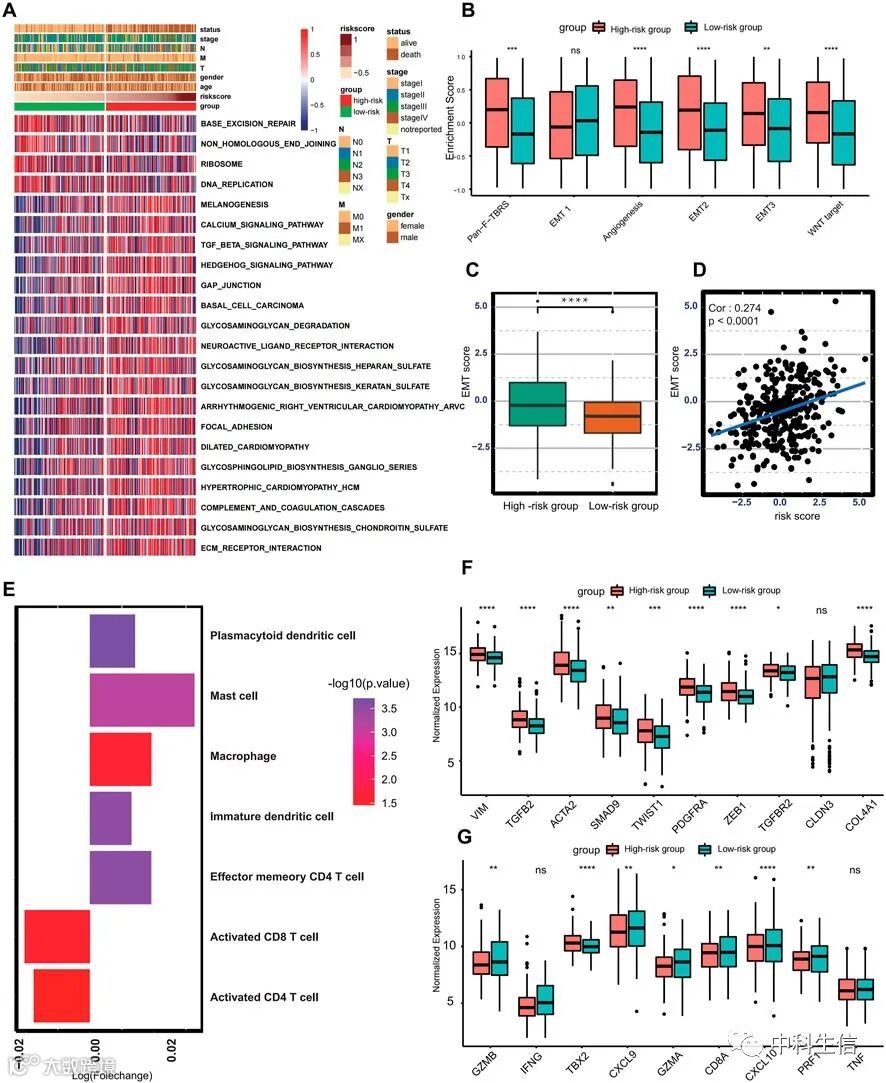
首先,以P值<0.01为阈值,进行单变量Cox回归分析,筛选与铁死亡症相关的lncRNAs的预后。共有66个铁蛋白相关的lncRNAs与GC患者的OS显示出明显的相关性(图1A)。然后,为了提高预测的准确性和避免过拟合,进行了LASSO-penalized Cox分析,整理出31个具有最小lambda值的铁蛋白相关lncRNAs(图1B-C)。最后,执行逐步多变量Cox比例危险回归分析,筛选出17个与OS独立相关的lncRNAs,构建风险模型来预测GC患者的预后(图1D)。根据surviminer软件包提供的风险分数截止值,TCGA队列中的患者被分为两组,称为低风险组和高风险组。Kaplan-Meier方法和log-rank检验显示,与低风险组相比,高风险组患者的OS更差(P < 0.001)(图1E)。图1F显示了17个与铁蛋白相关的lncRNAs的表达情况以及风险评分与临床特征(包括年龄、性别、TNM分期、等级和生存状态)之间的相关性。
图1
风险评分的时间相关性ROC曲线在1、3和5年的AUC分别为0.809、0.815和0.776(图2A)。探讨了风险评分在疾病特异性生存(DSS)、无进展间期(PFI)和无病间期(DFI)生存中的预测准确性。Kaplan-Meier和ROC方法的结果表明,风险评分具有预测GC患者临床结局的出色能力。为了进一步评估风险评分在预测GC患者预后方面的独特性和易感性,我们计算了风险评分和其他临床因素如年龄、性别、TNM和分期的AUC。结果显示,风险评分的AUC值远高于其他临床因素的AUC值(图2B),表明风险等级具有更好的预测功效。然后,执行单变量Cox回归分析和多变量Cox比例危险回归分析,以检查风险评分是否可以作为预测GC患者OS的独立和稳健的生物标志物。在单变量Cox回归分析中,风险评分的危险比和95%置信区间分别为1.1和1.1-1.2(P < 0.001)(图2C)。在多变量Cox分析中,危险比和95%置信区间分别为1.2和1.1-1.2(P<0.001),表明风险评分的预测功效与其他临床特征无关(图2D)。上述分析表明,风险评分是预测GC患者预后的可靠和稳健的生物标志物。
图2
不同风险分数组的生物学特征
GSVA通路富集分析是为了研究不同风险分数组的独特信号通路。高危组呈现出致癌性和基质相关信号的富集,包括TGF-beta通路、Hedgehog通路、ECM受体相互作用和焦点粘附通路。相比之下,低风险组呈现出与DNA复制和DNA损伤修复相关的途径的富集(图3A)。以前的研究指出,TGF-β途径的激活对EMT起着至关重要的作用,表明风险分数在某种程度上与EMT有关。随后的富集分析也显示,EMT相关信号,以及泛F-TBRS、EMT2、EMT3、血管生成和Wnt信号等生物过程在高危组中明显富集(图3b)。此外,根据上皮标志物和52个间质标志物的表达情况,计算每个GC患者的EMT评分。与低风险组相比,高风险组患者的EMT得分更高(P < 0.001)(图3C)。风险评分和EMT评分之间也存在正相关(Spearman相关性=0.274,P值<0.001)(图3D)。因此,这些结果表明,EMT的激活是高危人群的一个主要生物学特征。
图3
目前,越来越多的文献将铁死亡与肿瘤微环境中的免疫细胞浸润联系起来。因此,采用ssGSEA算法来计算肿瘤微环境内免疫细胞的浸润丰度。低风险组的CD8+T细胞和CD4+T细胞的浸润较高,而高风险组的肿瘤呈现较高的肥大细胞、浆细胞树突状细胞、巨噬细胞、未成熟树突状细胞和效应记忆CD4+T细胞的丰度(图3E)。为了更好地揭示风险评分在肿瘤微环境调节中的作用,从已发表的文献中提取了不同风险组的细胞因子和趋化因子,例如,PDGFRA、TGFB2、SMAD9、TWIST1、CLDN3、TGFBR2、ACTA2、COL4A1、ZEB1和VIM与TGF-beta或EMT途径的转录本相关,而TNF、IFNG、TBX2、GZMB、CD8A、PRF1、GZMA、CXCL9和CXCL10被认为与免疫激活的转录本相关。差异表达分析显示,几乎所有与EMT过程有关的mRNA在高危组中都明显升高。相比之下,除IFNG、TBX2和TNF外,低危组呈现出较高的免疫激活相关mRNA表达,表明高危组被归类为EMT样亚型,低危组被认为是免疫激活的表型(图3F-G)。
为了更好地了解风险评分的功能作用,我们确定了两个基因签名,称为基因签名A和B。基因签名A是一组在高风险组中表达量较高的基因,而那些表现出较低表达量的基因被归入基因签名B。KEGG和GO富集分析显示,基因签名A的基因通常针对基质相关的信号传导或生物过程,包括局灶粘附、细胞外基质组织和间质发育(图4B-C)。相反,基因签名B中的基因调节活化、凋亡、T细胞的增殖和其他免疫相关的生物过程,如细胞因子-细胞因子受体相互作用和T细胞趋化(图4D-E)。除了风险评分,我们还建立了一个新的评分模型,名为基因签名评分(GS评分),相当于用基因签名A的富集评分减去基因签名B的富集评分。GS评分和其他两个富集评分的分布在低风险组和高风险组之间有明显差异(图4F)。此外,GS评分与风险评分之间存在高度正相关(Spearman相关=0.61,P<0.001)(图4G),表明当风险评分无法计算时,GS评分可以作为风险评分的替代评分模型。此外,RS评分高的患者与较差的临床结果有关(图4H)。
图4
高风险组和低风险组的突变情况
使用 "maftool "软件包比较了低风险组和高风险组之间体细胞突变的分布差异。瀑布图显示,低风险组的基因突变率很高(图5A-B)。除此之外,在TMB定量分析中,低风险组与较高的TMB有明显的相关性(图5C)。我们还证实,TMB与风险评分之间存在明显的负相关(Cor:0.224,P<0.001)(图5D)。在我们的研究中,TCGA队列中突变最多的25%的患者被认为是高突变组,而突变最少的25%的患者属于低突变组。风险得分量化分析表明,低突变组表现出明显的高风险得分(图5E)。频率分布直方图也表明,高风险分数组的患者更有可能被归入低突变组(图5F)。此外,与其他两种微卫星不稳定性低的表型如MSI-L和MSS相比,MSI-H(微卫星不稳定性高)亚型的患者表现出较低的风险得分(图5G)。这些结果表明,基于17个铁蛋白相关lncRNAs的风险评分可以反映胃癌患者的基因组稳定性。
图5
验证风险评分的预测功效
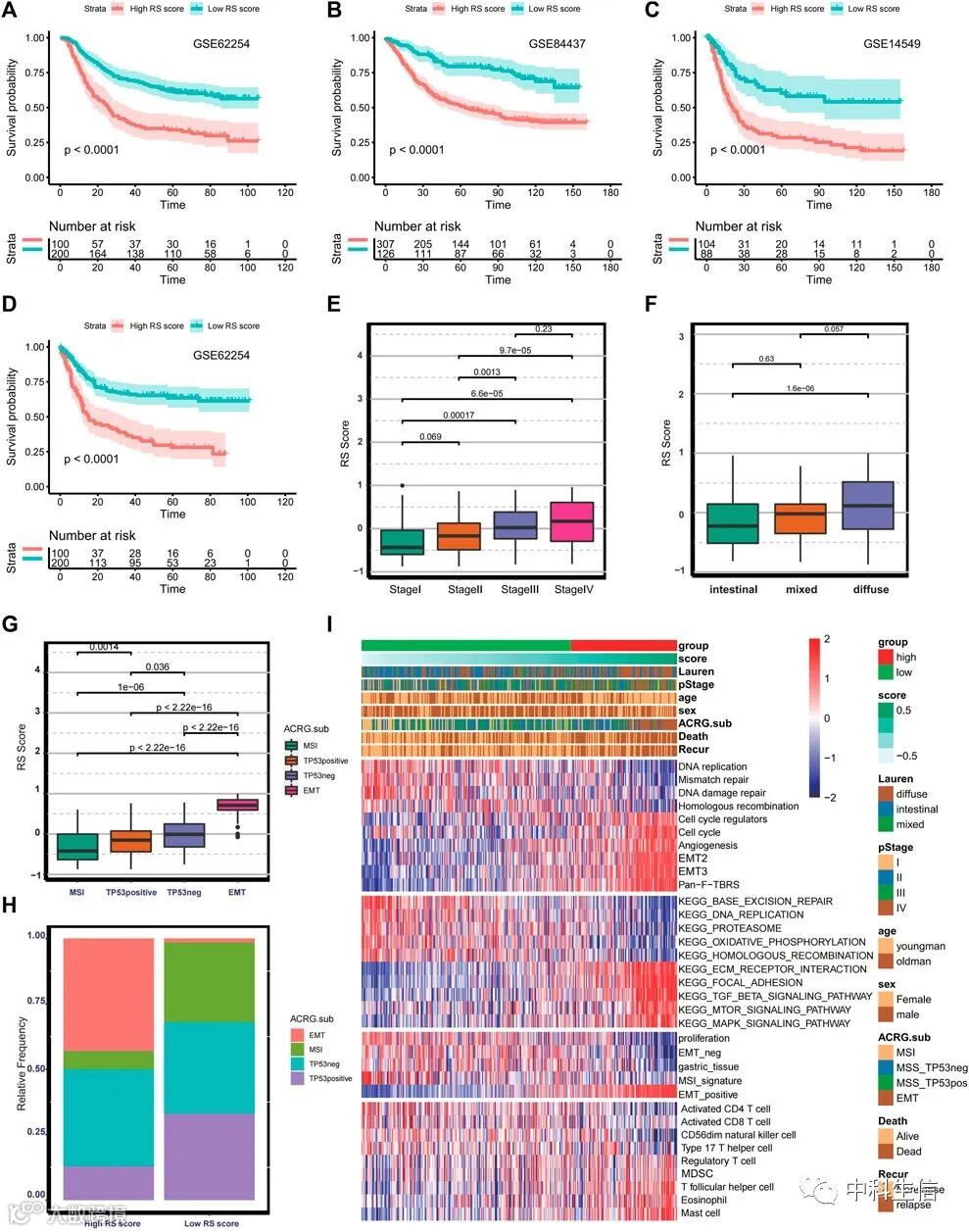
由于风险模型中与铁死亡相关的lncRNAs在芯片数据中未被检测到,因此选择RS评分作为替代指标来验证风险评分的预测效果。因此,我们在GSE62254(n = 300,对数检验,p < 0.0001)、GSE84437(n = 433,对数检验p < 0.0001)、GSE14549(n = 192,对数检验p < 0.0001)中调查了RS评分的预后价值(图6A-C)。在GSE62254中证明了对无复发生存的预测价值(log-rank检验p < 0.0001)(图6D)。上述分析表明,风险评分是一个可靠的预后指标。鉴于GSE62254提供了全面的临床信息,我们分析了RS评分与临床特征之间的相关性。在GSE622454队列中,晚期GC(III/IV期)患者与较高的RS评分有关(图6E)。弥漫性组织学亚型的患者表现出较高的RS评分(图6F),表明具有高RS评分的肿瘤与高恶性度和快速进展显著相关。除此之外,EMT亚型呈现出最高的RS得分,而MSI亚型在四种共识分子亚型中表现出最低的RS得分(图6G)。低和高RS评分组之间的分子亚型的分布有明显的不同(图6H)。具有EMT亚型的患者更有可能被归入高RS评分组,而具有MSI亚型的患者则更多地与低RS评分组相联系。与基于风险评分的分层相似,GSVA和ssGSEA分析也证实EMT相关信号通路在高RS评分组中明显富集。相反,低RS评分组与CD8+T细胞和CD4+T细胞的较高浸润有关,MSI特征、DNA复制和DNA损伤修复信号的富集程度较高(图6I)。两种风险模型之间的肿瘤微环境特征和生物学特征的高度重合进一步证明了RS评分是一种有希望替代风险评分的方法。
图6
与铁死亡相关的风险评分在免疫治疗中的作用
目前,人们越来越努力地发现新的生物标志物来预测免疫疗法的疗效,包括TMB和PD-L1的表达。在TCGA-STAD队列中,多个免疫检查点(包括TNFRSF9、LAG3、CD40、CD40LG、CD274、IDO1、CTLA4、TIGIT和PDCD1在低风险组中明显更高(图7A)。因此,我们根据抗PD-L1队列(IMvigor210)调查风险评分是否能预测对免疫疗法的反应。为了进行这项工作,对IMvior210队列中的患者进行了RS评分。结果发现,与RS评分高的患者相比,RS评分低的患者的生存时间延长了(对数检验p = 0.028)(图7B)。RS评分的时间依赖性ROC曲线的AUC在2年时达到0.877(图7C)。对免疫疗法的反应程度分为四类,包括完全反应(CR)、部分反应(PR)、疾病稳定(SD)和疾病进展(PD)。低RS评分组的客观反应率明显高于高RS评分组(图7D)。另外,无反应组呈现较高的RS评分(Wilcoxon检验:P = 0.031)(图7E)。总之,上述结果表明,RS评分与免疫疗法的反应相关。此外,在IMvior210队列中,高RS分数的肿瘤表现出较高的EMT阳性特征的富集分数,而低RS分数组与MSI特征和增殖性特征有关(图7F)。除此之外,高RS评分的患者表现出明显的基质评分的升高(图7G)。此外,基质评分和RS评分之间存在明显的正相关关系(Cor:0.796,p < 0.0001)(图7H)。上述分析表明,基质激活是免疫疗法耐药的部分原因。
图7
小结
通过单变量Cox和LASSO回归分析,选择了33个与铁死亡有关的预后性lncRNAs。然后,其中17个被用来构建风险分数模型。在TCGA-STAD队列中,低风险组表现出更好的OS、DSS、PFI和DFI。与其他临床生物标志物(如TNM和分期)相比,风险评分对预后具有良好的预测功效。通过生物信息学分析,低风险组和高风险组之间的生物学特征、免疫景观、基质活性和基因组完整性有明显差异。为了扩大风险评分的应用范围,根据低风险组和高风险组之间的差异性分析得到的基因签名A/B建立了RS评分。同样,RS评分在多个验证队列中显示出预测临床结果的可靠能力。最后,我们发现了RS评分低组和高组之间不同的药理情况和免疫疗法缓解率,表明基于风险评分的分层可以预示化疗和免疫疗法的疗效。
今天的分享就到这里啦,对上述分析方法感兴趣或者没有研究思路的小伙伴,欢迎前来咨询哦!
“
提供“一站式”科研服务

