早!m6A作为研究热点,仅2021年关于m6A的文献就有一千多篇。随着表观遗传的研究日益火热,预计新一年m6A的热度只增不减。今天,小编就和大家再分享一篇关于m6A的生信文,2021年4月发表在Journal of Cellular and Molecular Medicine杂志(IF:5.31),题目是《m6A regulator-mediated RNA methylation modification patterns are involved in immune microenvironment regulation of periodontitis》作者围绕23种m6A调节因子,探究了m6A修饰对免疫微环境的影响。下面我们就来看看吧!
摘 要
牙周炎是发生在牙周支持组织中的慢性炎症,由牙菌斑中细菌的炎症最近的研究表明,m6A 调节可以解释免疫调节的一些潜在机制。在 DNA 病毒的感染下,hnRNPA2B1 识别病毒 DNA 并促进 m6A 修饰以触发先天免疫反应。此外,还发现 m6A 在适应性免疫中起着至关重要的作用。尽管越来越多的证据表明 m6A 在免疫反应中的调节作用,但目前还没有研究关注 m6A 在牙周炎的发病机制中可能发挥什么样的作用,尤其是针对牙菌斑中病原体的免疫反应。深入研究健康样本和牙周炎样本之间以及牙周炎各种亚型之间的免疫改变,以及 m6A 调节因子在这些改变之间如何变化,可以从一个全新的角度增强对牙周炎发病机制的理解。
研究结果
健康样本和牙周炎样本之间的 m6A 调节剂的景观
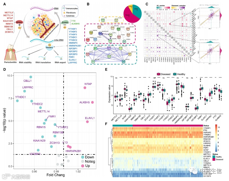
参与研究的 m6A 调节器共有 23 个,包括 8 个编码器、13 个读码器和 2 个消码器。从 STRING 数据库查阅了 23 个 m6A 调节剂的蛋白质-蛋白质相互作用网络。仅在所有样本和牙周炎样本中通过 Spearman 相关分析评估 23 个 m6A 调节因子之间的表达关系。通过 Wilcox 检验比较了健康和牙周炎之间 23 种 m6A 调节因子的表达状态差异。差异表达分析确定了 17 个表达改变了 m6A 调节因子,23 个 m6A 调节因子根据其表达水平分为 4 个部分。
图1:牙周炎中m6A RNA甲基化调节因子的表达状况。(A)牙周炎中m6A RNA甲基化修饰受“编码器”、“消码器”和“读码器 ”调控的动态可逆过程及其对RNA的潜在生物学功能的概述。(B) m6A调控因子的组成概述以及23个m6A RNA甲基化调控因子之间的蛋白-蛋白相互作用。(C) 23个m6A调节因子在所有标本中的表达与牙周炎标本的相关性。(D)火山图显示了健康样本和牙周炎样本之间23m6a调节因子表达变化信息的汇总。(E,F)盒子图和热图显示了23 m6A调节因子在健康和牙周炎样本之间的转录组表达状态。
m6A 调节因子参与牙周炎过程
单变量逻辑回归得到15 个 m6A 调节因子与牙周炎相关。对 15个牙周炎相关 m6A 调节因子进行 LASSO 回归以进行特征选择和降维,以便排除不重要的调节因子,我们发现所有 15 种 m6A 调节剂对于牙周炎都是必不可少的。进行多变量逻辑回归以区分健康和牙周炎样本。ROC 曲线表明 15 m6A 调节剂在健康和牙周炎分类方面具有良好的性能,表明 m6A 调节剂确实在牙周炎的发展中起关键作用。
图2:m6A 调节因子可以区分健康样本和牙周炎样本。(A) 单变量逻辑回归揭示了15个牙周炎相关的 m6A 调节因子。(B) 15 种牙周炎相关 m6A 调节因子的LASSO系数分布。(C) LASSO 回归中用于调整参数选择的 10 倍交叉验证。(D) 通过多变量逻辑回归开发了具有 15 个 m6A RNA 甲基化调节剂的区分特征,并计算了牙周炎的风险评分。(E) 健康和牙周炎之间的风险分布。(F)通过ROC曲线分析m6A调节剂对健康和牙周炎样本的区分能力并通过AUC值进行评估。
m6A 调节因子与牙周炎的免疫特性有关
对失调的 m6A 调节因子与浸润免疫细胞、免疫反应基因组和 HLA 基因表达进行了相关分析,发现m6A调节因子与许多免疫细胞密切相关。
图3:浸润免疫细胞、免疫反应基因集和m6A调节因子之间的相关性。(A)点图证明了每种失调的免疫微环境浸润细胞类型与每种失调的m6A调节剂之间的相关性。(B)点图显示了每个失调的免疫反应基因集与每个失调的m6A调节因子之间的相关性。
牙周炎中23种调节因子介导的m6A修饰模式
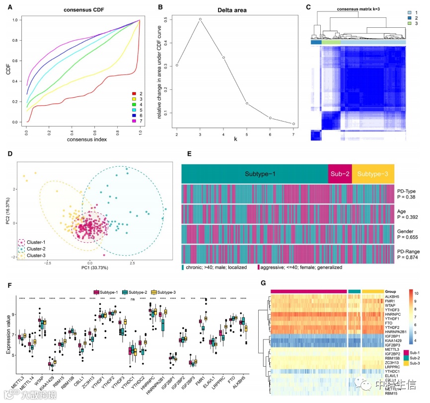
基于 23 个 m6A 调节因子的表达对牙周炎样本进行了无监督的一致聚类分析。确定了三种不同的牙周炎亚型。3种不同的修饰模式分组与目前的牙周炎分类不同,23 个 m6A 调节因子除 YTHDC1 外,在 3 个 m6A 修饰模式之间的表达均存在显著差异,验证了牙周炎中 m6A 修饰模式的多样性。
图4:23个m6A 调节器的无监督聚类。鉴定牙周炎中 3 种不同的 m6A 修饰模式亚型。(A) k = 2-7 的共识聚类累积分布函数 (CDF)。(B) k = 2-7 时 CDF 曲线下面积的相对变化。(C) 牙周炎样本的共现比例矩阵的热图。(D) 3 个 m6A 亚型转录组谱的主成分分析。(E) 3 种 m6A 修饰模式之间的年龄、性别、牙周炎范围和牙周炎类型的比较。(F) 3 个亚型中 23 个 m6A 调节因子的表达状态。
不同 m6A 修饰模式中的免疫微环境特征
评估了浸润免疫细胞、免疫反应基因集和 HLA 基因表达。我们发现许多免疫细胞在 3 种模式中是不同的。分析结果表明m6A修饰对牙周炎不同免疫微环境的形成具有重要的调控作用。
图5:不同 m6A 修饰模式中免疫微环境特征的多样性。(A) m6A 修饰模式中每个免疫微环境浸润免疫细胞的丰度差异。(B) 每个免疫反应基因组在 3 个 m6A 修饰模式中的活性差异。(C) 3种m6A修饰模式中各HLA基因的表达差异。
m6A 修饰模式的生物学特性
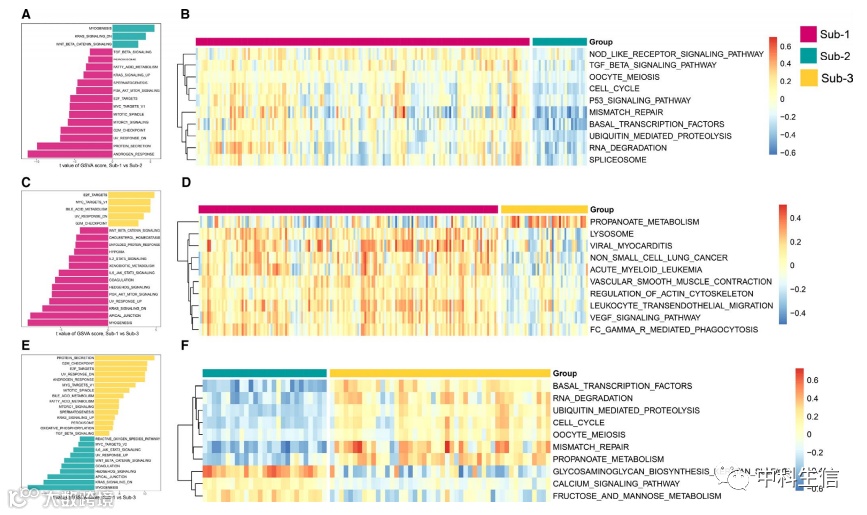
为了研究 3 种m6A 修饰模式中的生物反应,我们比较了它们之间的 HALLMARKS 通路和 KEGG 通路,并应用 GSVA 富集分析来评估生物通路的激活状态。WGCNA 鉴定了与不同 m6A 修饰相关的基因-基因模块,确定了16个基因模块。这些结果可以阐明由 m6A 调节因子介导的基因表达调控网络。
图6:3种m6A修饰模式间潜在生物功能特征的多样性。(A,B) m6A 修饰模式 1 和模式 2 之间 HALLMARKS 通路和 KEGG 通路富集评分的差异。(B) m6A 修饰模式 1 和模式 3 之间 HALLMARKS 通路和 KEGG 通路富集评分的差异。(C) m6A修饰模式2和模式3之间HALLMARKS通路和KEGG通路富集评分的差异。
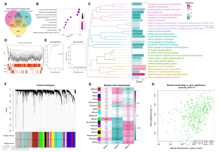
图7:牙周炎 m6A 表型相关基因的鉴定及功能分析 (A) 维恩图中显示的 1631 个 m6A 表型相关基因。(B) GO-BP 功能富集分析揭示了 m6A 表型相关基因的生物学特征。(C) m6A 表型相关免疫基因的 GO-BP 富集分析揭示了 m6A 调节因子与免疫调节之间的关系。(D) 样本聚类基于所有样本的表达数据。(E) 无标度 ft 指数分析和各种软阈值功率的平均连通性分析。(F) 通过平均连锁层次聚类获得的基因树状图。(G) 模块特征基因与 m6A 修饰模式之间相关性的热图。(H) 绿色模块中 m6A 修饰模式1与模块成员 (MM) 的基因显着性 (GS) 散点图。GS 和 MM 表现出非常显著的相关性,这意味着绿色模块的中心基因也往往与 m6A 修饰模式1高度相关。
讨 论
本文是第一个系统分析了m6A调节因子修饰与免疫微环境之间关系的研究,我们可以借鉴该研究思路对别的疾病进行分析。但研究基于生物信息学分析,许多结果在理论上是有效的,没有通过实验验证,其准确性还有待验证。
中科生信
“ 过了腊八就是年
一年一岁一团圆

