早!今天小编和大家分享一篇2021年9月发表在J Immunother Cancer杂志(IF:13.751)的文章DNA methylation-based signature of CD8+ tumor-infiltrating lymphocytes enables evaluation of immune response and prognosis in colorectal cancer。作者将DNA甲基化与免疫浸润细胞结合起来,通过利用这些低CpG密度的甲基化来开发生物标记物。下面我们就来看看吧!
摘 要
结直肠癌 (CRC) 是全球癌症相关死亡的主要原因之一。免疫疗法在治疗可切除和不可切除的 CRC患者中发挥着越来越重要的作用。免疫检查点抑制剂可以增强 T 细胞攻击肿瘤细胞并延长患者生存期。但是,由于其异质性免疫反应,CRC 的免疫治疗仍然具有挑战性。肿瘤浸润淋巴细胞 (TIL) 与肿瘤免疫反应相关,可用于预测对免疫治疗的反应和生存结果。其中,CD8+ TILs 以细胞毒性方式杀死癌细胞,并被认为会影响 CRC 的预后、免疫治疗反应和生存结果。DNA甲基化是组织特异性的,在组织分化中起决定性作用。来自不同组织和器官的细胞的 DNA 甲基化谱有所不同,它有可能成为识别不同细胞的标志物。其中,中等 CpG 密度区域内的 CpG 岸的甲基化高度保守,可以区分组织类型,此外,部分甲基化结构域 (PMD) 的显著低甲基化发生在淋巴细胞活化和增殖期间,这可以通过主要位于低 CpG 密度区域的单独 WCGW(在 PMD 环境中两侧为 A 或 T 的 CpG)来预测。
在本研究中,我们旨在分析免疫细胞和结肠上皮细胞的全基因组 DNA 甲基化谱,以确定 CD8+ T 细胞特异性差异甲基化位置 (DMP)。然后,我们通过使用这些 DMP 构建 CD8+ MeTIL 特征评分来评估 CRC 和其他癌症中的 CD8+ TIL 和生存结果。最后,我们开发了一种基于 qPCR 的检测方法,通过使用来自福尔马林固定、石蜡包埋 (FFPE) 肿瘤组织的少量 DNA 来确定该分数。我们展示了这种方法在 CD8+ TIL 评估中的实用性。
研究结果
结直肠肿瘤中 CD8+ TILs 的 DNA 甲基化特征
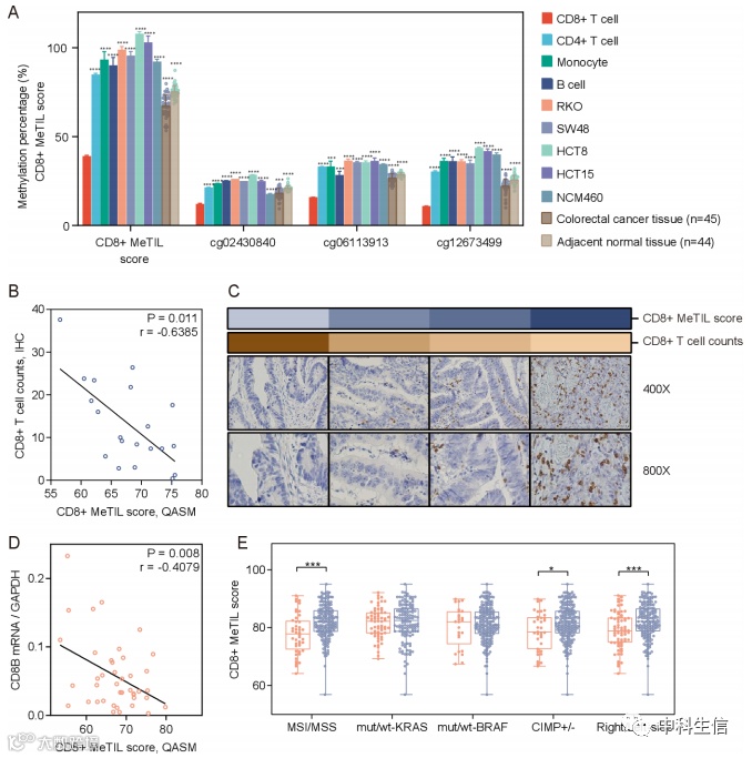
基因水平比较了 CD8+ T 细胞的甲基化特征与癌性和正常结直肠上皮细胞以及其他人源免疫细胞(包括 CD4+ T 细胞、B 细胞、粒细胞和单核细胞)的甲基化特征。接下来分析了这些 CD8+ T 细胞特异性 DMP 的生物学特征并分析了73 个 CpG 的基因组特征,此外,还用免疫细胞、癌变和正常结肠上皮细胞以及肿瘤微环境中识别的其他细胞类型的DNA甲基化图谱,在一组独立样本中验证了CD8+MeTIL评分的特异性。之后探索CD8+MeTIL评分中三个CpGS的甲基化特征与临床病理特征之间的关系。
单碱基分辨率下基于 QPCR 的 CD8+ MeTIL 评分分析
开发了一种基于 qPCR 的测定法 (QASM) 来确定三个选定的 CpG 的甲基化,每个CpG的甲基化和未甲基化等位基因在探针水平上进行量化,其中甲基化百分比可以通过两个探针的信号比来确定。接下来将 QASM 测定的结果与 SAH-SYSU 队列中的 EPIC 阵列和焦磷酸测序的结果进行了比较。
用 CD8+ MeTIL 评分评估 CRC 中的 CD8+ TIL 分布
作者基于 qPCR 的 CD8+ MeTIL 评分来评估肿瘤组织中的 CD8+ TIL,并进一步将 CD8+ MeTIL 评分与基于 CD8+ 表达的 TIL (CD8+ ExTIL) 小组进行了比较。最后,作者根据CCFR队列中大肠癌患者的分子特征,对QASM法测定的CD8+MeTIL评分的分布进行评估。
CD8+ MeTIL 在 CRC 和多种癌症中的预后价值
作者测试了CD8+ MeTIL 评分在 CRC 预后预测中的作用。使用 QASM 测定来确定来自 SAH-SYSU(n=237)和 CCFR(n=335)队列的 CRC 中的 CD8+ MeTIL 评分,并通过最大选择等级统计确定的截止值对患者进行分组并分析。接下来探讨了 CD8+ MeTIL 评分是否可以在标记预测分析中进一步对 MSI-H/MSI-L/MSS 患者进行分层。之后利用该评分使用 TCGA 中可用的 450K 甲基化阵列数据对其他癌症类型进行了生存分析。总之,这些数据表明 CD8+ MeTIL 评分可以预测多种癌症的生存结果。
微信公众号
中科生信

