摘要
Abstract
早上好,相信大家在生信科研过程中经常碰见一种情况:我研究的疾病很难找到正常样品,无论是临床取样测序还是公共数据库(说的就是你:眼科相关疾病),碰见这种情况应该怎么办?别担心,机器学习+分子分型可以拯救你。今天分享的就是一篇2021年10月份发表在Translational Andrology And Urology(IF:3.150),该思路同样适用于非肿瘤疾病。
背景&方法
Zhong Ke Sheng Xin
背景:肾透明细胞癌(ccRCC)是一种最常见的肾细胞癌类型。免疫抑制疗法,特别是PD-1是治疗ccRCC的一种主要治疗方法,目前缺乏相关生物标志物及分类模型筛选适合免疫疗法的患者。
方法:
1、ssGSEA计算免疫浸润评分;
2、利用一致性聚类(NMF)在6个数据集中识别免疫亚型;
3、两个亚型中鉴定差异基因并进行富集分析;
4、WGCNA鉴定免疫亚型相关模块及基因;
5、构建预测免疫亚型的随机森林(RF)模型;
6、免疫亚型相关潜在药物预测。
结果
Zhong Ke Sheng Xin
首先作者利用ssGSEA方法,在6个GEO数据集中计算免疫细胞富集评分(ssGSEA评分)。TCGA数据集中免疫细胞富集评分的生存分析表明,包括活化的CD4 T细胞,活化的CD8 T细胞在内的6个免疫细胞是显着的生存相关生物标志物,并且高水平患者的OS比低水平组的患者更差。
使用免疫细胞富集评分对来自六个数据集的831名ccRCC患者进行了一致性聚类。鉴定出两种主要的免疫亚型,并命名为亚型1/亚型2(图1A)。由于亚型 3 至亚型 6 中的样本数太小(图 1B),最终确定了两种主要的免疫亚型。如图 1C,1D,在OS和PFS分析中,亚型1和亚型2的生存曲线差异均有统计学意义(P=0.027和P=0.014)。亚型1患者的预后优于亚型2患者。
随后,ssGSEA评分表明,亚型2样品高度浸润先天性和适应性免疫细胞,包括B细胞,CD8 T细胞,CD4 T细胞,巨噬细胞,NK细胞和调节性T细胞(Tregs),而亚型1样品仅显示高水平的嗜中性粒细胞(图 2)。
免疫亚型间差异基因的鉴定及富集分析
共有614个DEGs在亚型2中高度表达,522个DEGs在亚型2中被定义为下调DEGs。亚型1主要富集到代谢途径包括氧化磷酸化,脂肪酸代谢,视黄醇代谢和酪氨酸代谢。亚型2主要富集到NK细胞介导的细胞毒性,T细胞受体信号通路,抗原处理和表达的免疫相关途径。
构建共表达网络
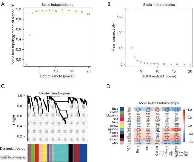
作者利用TCGA数据集和DEGs表达矩阵来构建共表达网络。基于无标度拓扑拟合指数 R2 和平均连通性 (图 3A,3B),β的最佳值为 3,因为它可以构建无缩放网络。WGCNA结果总共提供了11个不同的模块,大小从30到525个基因不等(图3C)。在这些模块中,选择了Green模块,因为它与免疫亚型具有最高的相关值(相关性=0.62;P<0.01)(图 3D)。此外,选择Blue模块,因为它与免疫亚型具有显着的负相关(相关性=−0.55;P<0.01) (图 3D)。
蛋白质-蛋白质互作网络(PPI)鉴定hub基因
Green模块和Blue模块的PPI网络从STRING数据库中单独检索,然后由Cytoscape软件可视化。随后,使用Cytoscape的cytoHubba插件从Green模块网络中选取了10个hub基因(FOXP3、CTLA4、PTPRC、CD28、CD19、LCK、CD27、CD2、IFNG和CD5)( 图4A)。同样,在Blue模块网络中鉴定出10个hub基因(AGTR1,CRP,G6PC,IGFBP1,MGAM,PCK1,PLG,REN,SLC5A1和WT1)。
构建免疫亚型分类模型(RF)
使用RF模型在IMvigor210的外部队列中进一步验证了这两种亚型。选择来自Green模块的hub基因(CTLA4、FOXP3、IFNG和CD19)来构建一个RF模型,通过基因表达来预测免疫亚型。IMvigor210包含348名接受免疫检查点抑制剂治疗(Atezolizumab)治疗的肿瘤患者。
来自TCGA数据库的患者被随机分为训练数据集(70%)和测试数据集(30%)。参数调优结果表明,2和300是"mtry"和"ntree"的最佳值,因为它们在AUC曲线(图 6A,6B)。然后使用最佳参数(mtry =2,ntree = 300)训练RF。在测试阶段,测试数据集中的 AUC 值表示预测性能良好,为 0.78 (图6C)。随后,来自IMvigor210队列的患者的免疫亚型通过四个hub基因(CTLA4,FOXP3,IFNG和CD19)的表达数据谱进行预测。亚型2的患者对Atezolizumab的总体反应率更好,约为29%,而亚型1最差的客观缓解率(ORR)约为16% (图 6D)。IMvigor210 队列中的 OS 分析结果证实,亚型 2 的患者预后优于亚型 1 患者(图 6E)。
免疫亚型相关潜在药物预测
由于免疫亚型1的患者对免疫检查点抗体的反应率可能较低,因此需要一些潜在的药物。Blue模块中的hub基因与免疫亚型呈负相关,可能是识别潜在药物的靶标。根据上述显著的生存预后结果,选取Blue模块的3hub基因(CRP、IGFBP1和WT1)进行进一步分析。DGIdb网站共提供了6个小分子、1个单克隆抗体和1个合成肽,用于靶向这些hub基因。在Discovery Studio 2019软件(一)水溶性结果显示无药物具有低水溶能力特征;(二)只有一种药物是BBB的高渗透剂;(三)所有小分子药物均为CYP2D6的非抑制剂,CYP2D6负责药物代谢;(四)ZINC150338696和ZINC169294721两种药物是基于肝毒性预测结果的无毒药物;(五)一种药物具有良好的肠道吸收水平;(六)对于PPB,预测有3种药物具有吸水性强。基于上述结果,ZINC169294721因其具有良好的水溶能力且无毒,被选为免疫亚型1患者的潜在小分子药物。
写在最后
以上就是小编对于这篇文章的介绍,中科生信致力于生信个性化分析新模式,专注于服务医学科研用户,按需定制对应服务,如果您对这篇文章感兴趣或是想了解其他方向的生信内容的话,欢迎长按下方二维码联系我们!
扫描二维码 联系我们
Zhong Ke Sheng Xin
微信公众号
中科生信
知乎
@生信科研人

