分享一篇来自2022年2月23日Front in Cell and Developmental Biology的一篇《Determination of Breast Metabolic Phenotypes and Their Associations With Immunotherapy and Drug-Targeted Therapy: Analysis of Single-Cell and Bulk Sequences》的文章,影响因子6.684。乳腺癌的分类是基于雌激素、孕激素和人类表皮生长因子2的存在。由于癌症和新陈代谢密切相关,我们建立了基于代谢基因表达谱的乳腺癌分类系统。纳入了以往文献中报道的代谢基因,并根据统计学上的方差和单变量Cox分析进一步确定了这些基因。这些预后代谢基因被用于非负矩阵因子化(NMF)聚类。随后构建预后特征,进行代谢分型。随后,为了验证结果采用了NTP和NMF降维聚类法来分析这些结果。通过比较两个降维聚类的结果,验证后特征的可靠性。最后引入单细胞数据来评估不同亚型上皮细胞的代谢水平。
简介
细胞代谢的重新编程是致癌突变的直接和间接结果,也是癌症治疗的关键点(Pavlova and Thompson, 2016)。癌细胞代谢它们所需的营养物质,以便在经常缺乏的环境中生存和茁壮成长。细胞内因素和代谢物调节着肿瘤微环境中癌细胞的代谢和行为。这项研究将癌细胞中新出现的代谢调节观点与基于生物计算的方法相结合,彻底了解乳腺癌中与代谢有关的表型。
结果
乳腺癌的代谢亚型
我们纳入了之前报道的2752个代谢相关基因。首先,排除方差为零的代谢相关基因。然后,应用单变量Cox回归分析,根据回归分析的修正P值小于0.01,确定了117个代谢相关基因。然后我们根据非负矩阵分类对117个代谢相关基因矩阵进行分组。应用Cophenetic相关系数来确定最佳P值,最终确定K=3为最佳聚类结果(图1A)。为了验证我们得到的三个代谢组之前的分类程度,我们使用了TSNE降维。在代谢亚组之间存在着聚类的分散性(图1B)。根据各代谢组的亚型计算了总生存期,发现C1、C2和C3组的生存期存在显著差异,其中C2组在TCGA和YAU2010队列中的结局较差,而C3组的结局较好(图1C,D)。
图1. (A) 对816个代谢相关基因进行NMF聚类,亲和力相关系数为k=2-8;(B) 利用T-SNE分析将乳腺癌分为三个亚组;(C,D) TCGA和Xena乳腺癌(Yau 2010)队列中三个亚组的总生存期。
不同亚类间的代谢分析
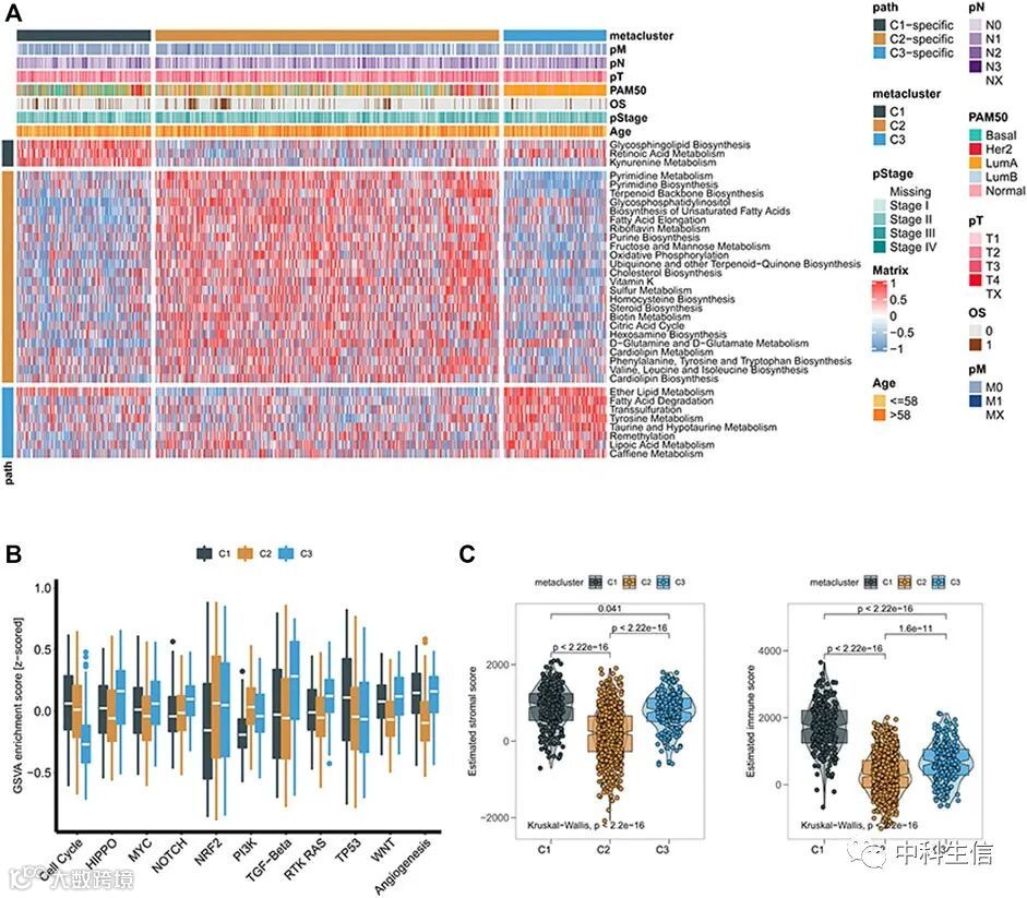
根据代谢基因分类,我们得到三个具有不同预后价值的代谢组。为了探索这三个组的代谢特点,我们确定了三个亚类的特征代谢途径。首先,我们用GSVA方法评估了乳腺癌的113个代谢过程。然后我们分析了三组中113个代谢过程的差异。C1的特征代谢途径是维甲酸代谢和犬尿喹啉代谢,C2的特征代谢途径是嘧啶代谢、核黄素代谢、甘露糖代谢和硫磺代谢。特征代谢途径是醚脂代谢、酪氨酸代谢和硫辛酸代谢(图2A)。为了进一步探索各亚组的生物学过程,我们用GSVA分析确定在细胞周期、HIPPO、MYC、NOTCH、NRF2、PI3K、TGF-Beta、RTK RAS、TP53、Wnt和血管生成方面也存在明显的差异。C1和C3组有较高的Wnt通路得分,表明C1和C3组与β-catenin相关蛋白的关系更密切(图2B)。然后我们发现,三个代谢组的免疫评分和基质评分有明显差异,其中C1组的免疫评分更高(图2C)。
图2
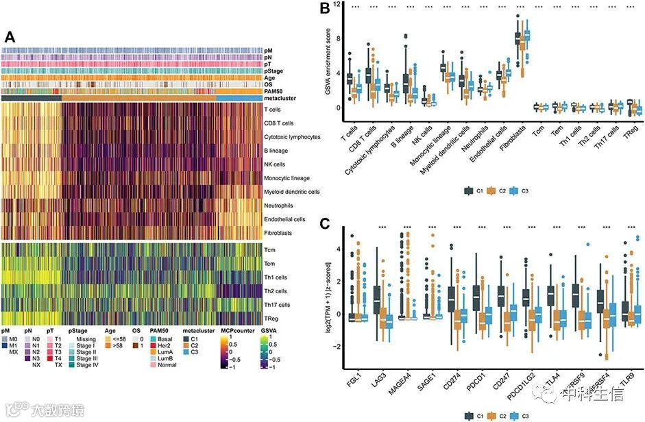
确定不同代谢亚型的免疫学全景
我们使用MCP-计数器和ssGSEA算法来计算16种免疫细胞的相对丰度。图3A显示了MCP-计数器算法所评估的三个组别对应的免疫细胞丰度。C2组与其他两个亚组有明显差异,C2亚组中10种免疫细胞的丰度较低,包括T细胞、CD8+T细胞、细胞毒性淋巴细胞、B系、NK细胞、单核细胞系、骨髓树突细胞、中性粒细胞、内皮细胞和成纤维细胞(图3A)。值得注意的是,在GSVA方法中得到了一致的结果(图3B)。后来,我们调查了三种代谢亚型与12种免疫检查点治疗相关生物标志物的表达水平之间的关联。免疫检查点基因的选择是基于目前的临床试验或证明有效的药物抑制剂。C1组有9个免疫检查点基因的表达水平明显增加,这表明C1组会显示出免疫检查点抑制剂更好的疗效(图3C)。
图3
乳腺癌亚类与多基因药物的相关性
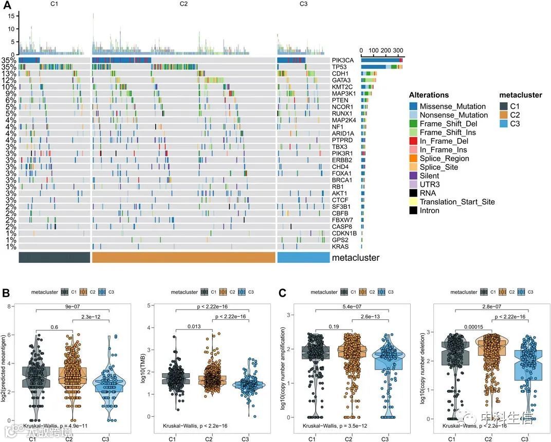
根据这一分析,不同代谢组的抗肿瘤免疫力是不同的。为了探索这些群体中体细胞突变频率和突变模式的差异,我们从TCGA获得了乳腺癌的体细胞突变数据。突变频率高的基因显示在图4A中。C3显示了明显的突变特征。具体来说,C3中PIK3CA的突变频率明显高于C1和C2。随后,我们发现三个代谢组的新肿瘤抗原、肿瘤突变负担、拷贝数扩增和拷贝数减少都有明显差异(图4B,C)。这些发现表明,三种代谢亚型的表达和调控模式存在明显差异。
图4
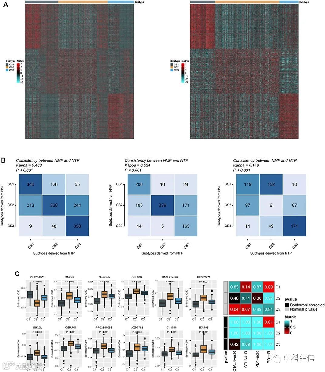
根据预后的代谢因素进行了非负矩阵分类,得到了三种代谢亚型。为了将这种分类方法应用于其他乳腺癌队列,我们构建了一个可用于非负矩阵分类的基因集。首先,我们对乳腺癌队列中的C1和非C1队列进行了差异化分析,通过意义测序获得了前30个基因,同样的原则也应用于C2和C3队列。这90个基因具有特征性,可用于其他队列的代谢分类。图5A左侧显示了TCGA-BRCA中各组的上调基因表达谱,右侧显示了TCGA-BRCA和乳腺癌的联合队列的相同谱。随后,我们用NTP分类结果对联合队列、TCGA-BRCA和乳腺癌队列的90个特征基因组的非负矩阵结果进行了匹配。我们发现,两种分类策略的结果相似(图5B)。这些发现表明,90个基因签名可以扩展到其他队列中进行代谢分型。
我们发现乳腺癌各代谢组的免疫微环境和免疫检查点水平存在差异, C1组和免疫检查点抑制剂基因表达水平之间有很强的相关性,可能暗示C1组对免疫检查点治疗会有有利的反应。我们用子图比较了乳腺癌中C1、C2和C3组的表达模式与免疫检查点治疗队列中不同反应结果的患者的表达模式。发现,TCGA中C1组的表达模式与PD-1检查点抑制剂反应组明显相关(P = 0.01),表明C1组更有可能对PD-1疗法产生反应(图5C)。我们还测量了不同患者对靶向药物的敏感性(图5C)。作为治疗乳腺癌的靶向药物,舒尼替尼在C1组的IC50较低,这表明C1组的患者也更容易受到靶向药物的影响(图5C)。
图5
单细胞分析
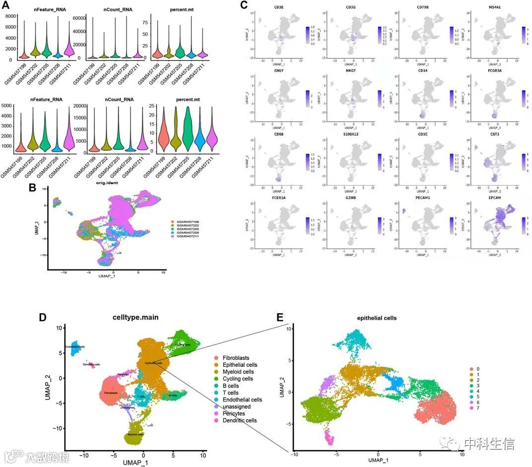
多个单细胞数据被纳入本研究。用Seurat加载原始数据,以线粒体相关基因>20%或表达的基因超过6000个为标准过滤细胞。使用FindClusters(分辨率=0.3)将合并的细胞数据聚类为十个细胞群。同时,进行了细胞聚类的UMAP还原。我们使用Seurat中的函数SCTransform进行数据归一化,并在分离出10个细胞亚型后使用CCA对5个乳腺癌原始肿瘤样本进行去批处理。数据预处理结果如图6A所示。基于UMAP降维聚类,我们得到了十个细胞聚类。它们是成纤维细胞、上皮细胞、骨髓细胞、循环细胞、B细胞、T细胞、内皮细胞、未分配细胞、周细胞和树突状细胞。这些细胞的标志物显示在图6B中,例如,CD3E、CD3E、CD79B和MS4A1。五个样本的聚类结果显示在图6C。之后,我们在图6D中对上皮细胞进行了亚群分析,我们得到了八个上皮细胞亚群(图6E)。
图6
确定单细胞数据中的代谢途径
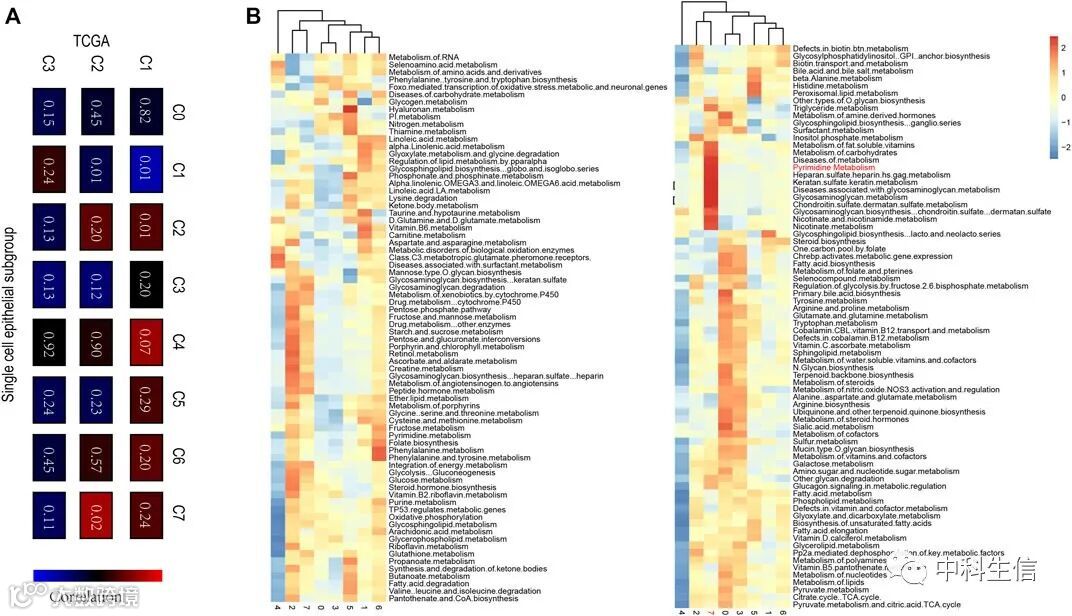
使用Harmony方法对上皮细胞进行去批处理。SCmetabolism被用来评估上皮细胞的代谢途径的激活情况。我们使用VISION的方法来评估不同亚型上皮细胞的代谢激活。子组被用来评估TCGA中上皮细胞亚型和代谢亚型之间的关系。我们发现,嘧啶代谢在TCGA C2组和单细胞C7组中明显上调(图7B)。因此,我们认为,嘧啶代谢途径A可以作为乳腺癌肿瘤异质性的特征代谢途径。
图7. (A)TCGA c1-C3和单细胞C0-C7之间的相关性,评估了TCGA亚型中的C2组和乳腺癌上皮细胞组中的C7组之间的明显正相关(P=0.02)(B)由SCmetabolism确定的上皮亚组的特征代谢途径,嘧啶代谢途径可作为乳腺癌肿瘤异质性的特征代谢途径。
小结
本研究基于已鉴定的代谢基因鉴定出3种乳腺癌亚型,并从代谢特征、临床特征、肿瘤免疫微环境、突变负荷、药物敏感性等方面进行了探讨。与遗传异质性相似,癌症中的代谢表型具有高度异质性。本研究探讨了乳腺癌的代谢情况,并确定了三个具有不同代谢活动的乳腺癌亚组。这种新的分类有助于乳腺癌的诊断、治疗和结果。
今天的分享就到这里啦,对上述分析方法感兴趣或者没有研究思路的小伙伴,欢迎扫下方二维码前来咨询哦!先到先得,欲购从速!

