今天小编分享一篇2022年3月17日发表在Ann Transl Med的扩张型心肌病的文章(IF :3.932),题目为“Integrative bioinformatics analysis of potential therapeutic targets and immune infiltration characteristics in dilated cardiomyopathy”。
节
日
背景与方法
背景:扩张型心肌病(DCM)是目前收缩性心力衰竭的主要原因。本研究探索了潜在的治疗靶点,并研究了免疫细胞浸润在 DCM 中的作用。
方法:
1. 三个 DCM 数据集(GSE3585、GSE9800和GSE84796) 将基因表达综合 (GEO) 数据库中的数据合并到一个集成数据集中,并删除批次效应。
2. 通过 R 软件中的加权基因共表达网络分析 (WGCNA) 筛选差异表达基因 (DEG),并评估基因共表达模块与临床特征之间的关联。
3. 蛋白质-蛋白质相互作用(PPI)网络被可视化并且使用Cytoscape软件鉴定了hub基因。
4. 使用 Cytoscape 构建了 miRNA-转录因子-mRNA (miRNA-TF-mRNA) 网络,以揭示 DCM 中的调节关系。
5. CIBERSORT 方法用于研究 DCM 中的免疫细胞浸润。
结果
1. DEG的识别
集成数据集中识别的 DEG 的热图和火山图(图1)。(A) 热图的每一列代表一个组织样本,每一行代表一个 DEG。红色和蓝色分别代表上调和下调。(B) 红点表示上调的 DEG,蓝点表示下调的 DEG。
图1
2. 基因共表达网络和模块的鉴定
WGCNA 分析和维恩图(图2)。(A) WGCNA 检测到的基因共表达模块。(B) 模块与 DCM 之间相关性的热图。(C) 黄色模块中基因在 DCM 中 MM和 GS的相关图。(D) 使用维恩图识别的 CG。
图2
3、CG的功能富集分析
Top 4 显着丰富了 CG 的 GO 术语和 KEGG 通路(图3)。红色条代表 BP,绿色条代表 CC,紫色条代表 MF,绿松石条代表 KEGG 通路。
图3
4、PPI网络构建与hub基因鉴定
使用 CG 构建的 PPI 网络(图4)。红色节点代表上调基因,蓝色节点代表下调基因。
图4
5、miRNA-TF-mRNA调控网络分析
调控网络包括 99 个 miRNA、9 个转录因子和 39 个基因。Cytoscape 软件用于可视化整合的 miRNA-TF-mRNA 共表达网络(图 5)
图5
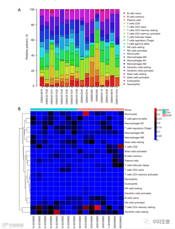
6、免疫细胞浸润分析
DCM和对照组中免疫细胞浸润的条形图和热图(图6)。(A) 条形图显示免疫细胞的相对百分比;(B) 显示免疫细胞浸润的 CIBERSORT 估计的热图。
图6
免疫细胞浸润的分布和可视化(图7)。(A) 小提琴图显示了 DCM 和对照组中免疫细胞类型的分布。(B) 所有 22 个免疫细胞的相关关系。
图7
结论
我们推测 miR-129-5p 可能靶向 ASPN 通过 ECM 信号通路调节 DCM。巨噬细胞浸润可能导致 ECM 重塑并最终诱导 DCM。
更多生信服务联系小编

