分享一篇2022年1月3日发表在frontiers in Cell and Developmental Biology杂志的文章(IF:6.684) 《A Novel Platelet-Related Gene Signature for Predicting the Prognosis of Triple-Negative Breast Cancer 》。确定了血小板相关基因的表达和变异水平,将三阴性乳腺癌TNBC患者分为三个亚型。
介绍
调节止血和血栓形成的血小板是人体中三种主要的血细胞之一。它们在骨髓中生成并在血液中循环。当出血或受伤时,它们迅速到达伤口部位,形成一个塞子,并同时招募更多血小板。它们形成一个血块,与其他凝血因子凝聚在一起,帮助止血。血小板的减少会导致出血性疾病,引起点状出血、瘀伤和紫斑。当血小板数量降低得更多时,会出现血脑症或肺出血,从而导致死亡。除了在凝血和维持止血方面发挥不可或缺的作用外,血小板还直接牵涉到癌症。众所周知,血小板大量参与了癌症的生长和转移。血小板增多在实体瘤中很常见。在许多癌症患者中,血小板数量可以大大增加。血小板参与了血管生成和肿瘤的进展。据报道,在各种类型的癌症中,血小板增多与生存时间缩短直接相关。血小板对患者的治疗效果有影响,并参与了癌症转移的多个步骤。肿瘤细胞除非避免受到自然杀伤(NK)细胞的攻击,否则无法生存。血小板将肿瘤细胞包裹在血栓中,使其逃避NK细胞的监控,从而使其在血液中循环。此外,血小板可以分泌TGF-β,增强转移,减少NK细胞的细胞毒性和IFN-γ的产生(Kopp等人,2009)。血小板还可以储存和释放生长因子,如血管内皮生长因子(VEGF)和血小板衍生的生长因子(PDGF),这些因子在受到外部刺激时对肿瘤生长和血管稳定至关重要。此外,血小板可以阻止化疗引起的癌细胞凋亡。在体外和体内实验中,已经证明血小板增多与化疗反应不佳密切相关,这表明如果我们抑制血小板的数量或活性,可以提高化疗药物的疗效。基于上述现有的发现,我们假设血小板与癌症的增殖和转移密切相关。然而,关于血小板在TNBC中的详细功能的研究还很少。此外,基于阵列的数据库来识别生存相关的基因是很有价值的,迫切需要指导TNBC患者的定制疗法。
研究思路:
结果
TNBC和正常组织之间DEGs的鉴定
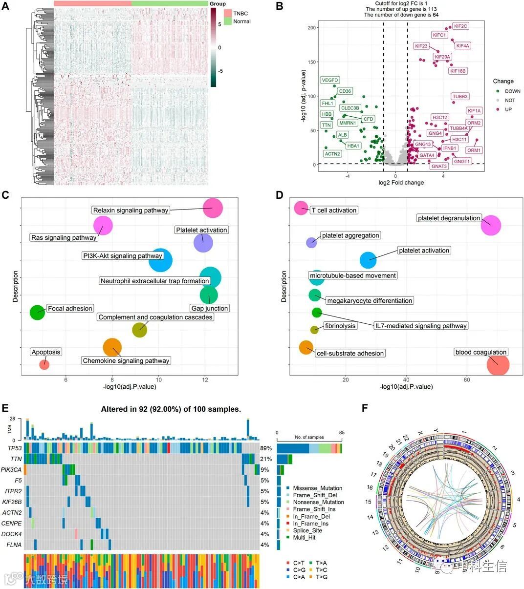
在TCGA-BRCA队列中,比较了115名TNBC患者的样本和113名正常样本的480个血小板相关基因的表达水平,并确定了177个DEGs。在TNBC组中,64个基因被下调,而其他113个基因被上调。DEGs的热图显示在图2A,DEGs的火山图显示在图2B。然后我们进行了包括KEGG和GO的功能富集分析,结果显示DEGs与血小板直接相关(图2C,D),包括血小板激活、脱颗粒和聚集。
图2. 177个血小板相关DEGs的表达和功能富集分析。(A) TNBC(亮红色)和正常组织(亮绿色)之间血小板相关DEGs的热图(atrovirens:低表达水平;砖红色:高表达水平)。(B)血小板相关DEGs的火山图(绿色:下调的DEGs;红色:上调的DEGs;灰色:无变化的基因)。带标签的点是明显的DEGs,P值<0.001,|log2FC|>3.5。(C) KEGG富集度的气泡图(不同的颜色代表不同的描述,大小反映了基因的富集数量)。(D) GO富集的泡沫图(生物过程)。(E) 训练队列中血小板相关基因的变化。(F)TCGA队列中血小板相关基因的位置、表达、CNV值和关联性。
血小板相关基因的变异情况
在TCGA队列的TNBC患者中,也对血小板相关基因的变异进行了评估。结果显示,约有92%(92/100)的TNBC患者发生了突变。图2E显示了血小板相关基因的前10个突变,其中TP53是最常见的(89%),其他9个突变的频率从4%到21%不等。同时,CNV状态分析表明血小板相关基因经常发生改变。我们注意到,YWHAZ和ZFPM2拥有最明显的拷贝数扩增,而F2RL2拥有最广泛的CNV缺失。每个血小板相关基因的位置、表达、CNV值和相关性都显示在图2F。
基于DEGs的TNBC血小板相关的亚型
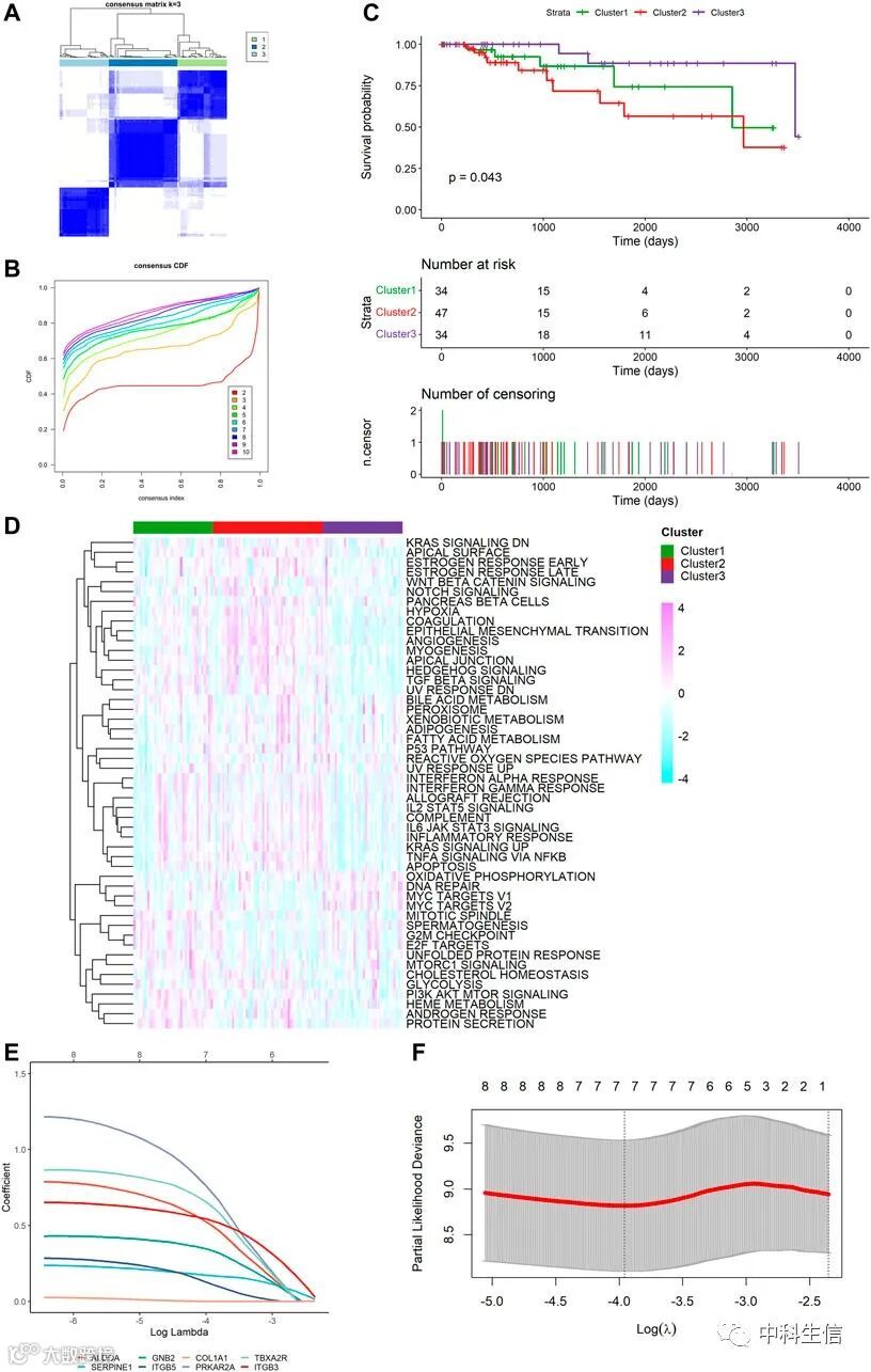
为了探索未知的TNBC亚型,我们利用血小板相关DEGs的表达,对TCGA队列进行CC分析。我们发现,当k=3时,各亚组之间的差异最为明显,这表明115例TNBC患者可以被分为三个群组(图3A,B)。值得注意的是,总生存期(OS)时间和三个集群之间存在明显的差异(P = 0.043,图3C)。群组三与预后良好有关,而群组二与预后不良有关,群组一则介于两者之间。然而,我们发现三个群组之间的临床特征没有实质性的差异。然后我们进行了ssGSEA,发现不同的聚类在某些通路上富集。例如,预后最差的集群二富含KRAS信号通路、血管生成和凝血,而与预后最好的集群三相比,它在DNA修复和G2M检查点方面下调了(图3D)。收集生存信息并与TNBC患者进行匹配。对一般滤过性疾病分别进行了单变量Cox回归分析。在TCGA中,有46个基因符合p<0.1的截止值,在GSE58812中也有90个基因。两个输出的交叉点有9个基因(ALDOA, SERPINE1, COL1A2, GNB2, ITGB5, COL1A1, PRKAR2A, TBXA2R, 和ITGB3)。通过进行LASSO Cox回归分析,我们构建了一个具有最小λ值的七个基因特征(图3E,F)。我们调查了每个模型基因的相关性,用Kaplan-Meier(K-M)分析来确定它们各自对OS时间的影响,用Wilcoxon检验来检查模型基因在TNBC组织和正常样本间的表达水平。结果显示,有5个基因(ALDOA、SERPINE1、GNB2、ITGB5和ITGB3)对OS时间有显著影响(P<0.05),且各基因的表达有明显差异(P<0.05),随后计算风险得分。
图3. 基于血小板相关DEGs的肿瘤分类和TCGA队列中风险特征的构建。(A) 115名TNBC患者被分为三个亚组(k = 3)。(B) K = 2-10下的共识累积分布函数(CDF)图。(C) 三个群组的Kaplan-Meier OS曲线。(D) 三个簇中标志基因集的热图(浅蓝色:低表达水平;粉色:高表达水平)(绿色:簇1,红色:簇2,紫色:簇3)。(E) 7个模型基因的LASSO Cox回归。(F)LASSO Cox回归的交叉验证。
风险特征的内部训练和外部验证
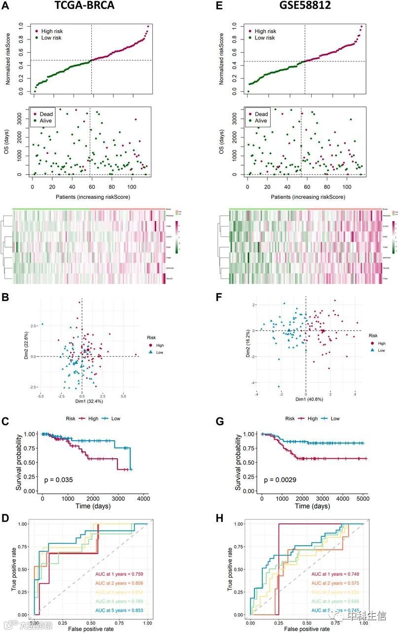
根据上述风险评分公式计算出的中值,我们在TCGA队列中把115名TNBC患者平均分为低风险组和高风险组,我们选择TCGA队列作为训练数据集。我们发现,随着风险分数的增加,高危组的患者更容易存活(图4A)。主成分分析(PCA)显示,这种分类表现良好(图4B)。K-M分析显示,低风险组的病人更可能有较低的死亡率(P < 0.05,图4C)。此外,我们应用时间相关的ROC分析来评估预后模型的功效。ROC曲线下的面积(AUC)为:1年0.759,2年0.806,3年0.854,4年0.769,5年生存0.853(图4D)。因此,我们用GSE58812作为验证队列。较高的风险分数导致较短的生存时间(图4E)。使用PCA将这两组分开(图4F)。K-M分析也表明,低风险组的患者有更长的生存时间(P < 0.05,图4G)。此外,GSE58812的ROC曲线分析表明,建立的预后模型具有很好的预测功效(AUC=0.749(1年),0.575(2年),0.626(3年),0.686(4年),0.745(5年))(图4H)。
图4. 调整后的风险得分、热图、PCA、Kaplan-Meier分析和ROC分析在内部集和外部GEO(GSE58812)集的风险特征的景观。(A)调整后的风险分数和热图在训练TCGA集的分布。(B) 基于训练TCGA集的风险组的PCA图。(C) 训练TCGA集中患者的Kaplan-Meier生存分析。(D) 根据训练TCGA集的AUC值的1年、2年、3年、4年和5年生存率的ROC曲线分析。(E) 验证GEO(GSE58812)集中调整后的风险分数分布和热图。(F)基于验证GEO(GSE58812)集的风险分数的PCA图。(G)验证GEO(GSE58812)中患者的Kaplan-Meier生存分析。(H)根据验证GEO(GSE58812)组中AUC值的1年、2年、3年、4年和5年生存率的ROC曲线分析。
风险特征的独立预后价值
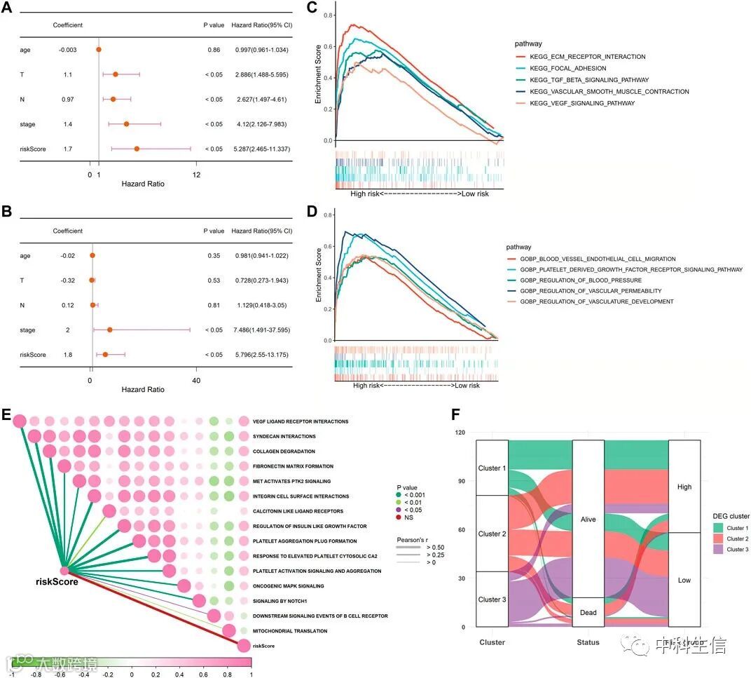
我们进行了单变量和多变量的Cox回归分析,探讨风险评分是否是一个独立的预后因素。单变量Cox回归分析显示,与其他特征相比,风险评分被视为一个风险因素(HR=5.287,95%CI:2.465-11.337,且P<0.05,图5A),预测TCGA队列的不良生存。多变量分析进一步证实,去除混杂因素后,风险评分仍是TCGA队列中TNBC患者的独立风险因素(HR=5.796,95%CI:2.550-13.175,P<0.05,图5B)。为了进一步按风险特征分类的亚组之间信号通路和生物过程的区别,我们应用GSEA进行分析,标准是p < 0.05和Q < 0.25。我们观察到,高风险组在细胞外基质(ECM)受体相互作用、PDGF受体信号通路、VEGF信号通路和转化生长因子-β(TGF-β)信号通路的激发方面比较活跃。至于生物过程,低风险组在血管内皮细胞迁移、病灶粘附、血管平滑肌收缩、血压调节、血管通透性和血管发育等方面不活跃(图5C,D)。此外,我们还进行了分析,以确定风险评分和从反应组数据库得出的路径之间是否存在关系。这表明,高危组的大多数患者与血小板相关的生物过程,如血小板激活和血小板聚集,有很强的相关性,而与下游B细胞受体事件和线粒体翻译有负相关(图5E)。如图5F所示,第三组的大多数患者被归入低风险组,这与更好的生存结果有关。总之,这些数据表明,风险评分与血小板的功能和过程密切相关,可以有效预测预后。
图5:TCGA队列中低风险组和高风险组之间风险评分和GSEA的单变量和多变量Cox回归分析。(A)TCGA队列的单变量分析。(B)TCGA队列的多变量分析。(C,D)TCGA队列中两个风险组涉及的信号通路。(E) 风险评分和来自反应组基因集的途径的相关性分析。(F) 冲积图显示了TCGA队列中群组、生命状态和风险组的变化。
Nomogram模型的建立和评估
我们使用多变量Cox和逐步回归分析,在TCGA队列中建立提名图模型,以估计2年、3年和5年OS的概率。该模型选择了阶段和风险评分(图6A)。该模型的C-指数值为0.916(95%CI:0.858-0.973)。校准曲线被用来评估预测和实际生存率之间的一致性。该模型在预测2年、3年和5年生存率方面的准确性是有利的(图6B-D)。此外,我们进行了DCA来确认该模型的阈值概率范围,发现该提名图模型显然比本研究中应用的任何其他预测器都要好(图6E)。
图6. 基于7个基因特征的提名图的建立和评估。(A)预测2年、3年或5年OS的患者比例的提名图(***表示P<0.001)。(B-D)TCGA队列中提名图预测的2年、3年和5年生存概率的校准图。(E)提名图预测2年、3年和5年OS的DCA,比较年龄、病理T、病理N、阶段和风险评分。
风险组之间肿瘤免疫微环境的比较
然后我们进行分析,以确定TCGA和GSE58812队列中两个风险组之间的肿瘤免疫微环境是否存在差异。我们使用CIBERSORTx来计算每个样本中22个免疫相关细胞的富集分数。在TCGA队列中,高危组经常有较低水平的免疫细胞浸润,特别是CD8+T细胞、滤泡辅助T细胞、活性NK细胞和树突状细胞。然而,巨噬细胞(M0)浸润的表达在高危组明显上调(图7A)。在GSE58812队列中也发现了类似的免疫状态;高危组的免疫细胞浸润水平普遍较低,特别是记忆B细胞、记忆CD4+T细胞、巨噬(M1)细胞。然而,高危组的CD8+T细胞、调节性T细胞(Tregs)、M0细胞和巨噬细胞(M2)的浸润水平更高(图7B)。
图7. 风险组之间肿瘤免疫微环境的比较。(A)TCGA队列中低风险组(蓝色)和高风险组(红色)之间22种免疫细胞的富集分数比较(*表示P < 0.05,NS表示无意义)。(B) GEO队列中低风险组(蓝色)和高风险组(红色)之间22种免疫细胞的富集分数的比较。
风险特征的额外测试
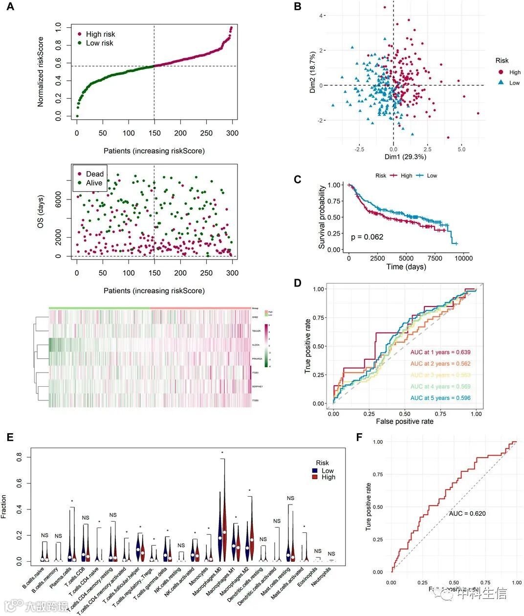
为了确保所建立的风险签名具有广泛的适用性,我们从METABRIC数据集中收集了298名TNBC患者,作为测试队列。在计算了风险分数后,患者被分为两个风险组。随着风险分数的增加,患者更有可能死亡(图8A)。PCA表明,分类是明显的(图8B)。K-M分析显示,低风险组的病人活得更久,P值几乎显著(P = 0.062,图8C)。METABRIC队列的ROC曲线分析显示,风险特征适合预测预后(AUC=0.639(1年),0.562(2年),0.563(3年),0.569(4年)和0.596(5年))(图8D)。关于肿瘤免疫微环境,其结果与GSE58812队列最为相似,其中高危组的活性记忆T细胞和M1细胞的浸润水平较低,而其M0和M2细胞的浸润水平较高(图8E)。我们将风险特征应用于GSE25066,即新辅助治疗队列。我们试图确定该风险特征对预测TNBC患者新辅助治疗的疗效是否有价值。根据对新辅助治疗的反应,共170名TNBC患者被分为两组,病理完全反应(pCR)和非完全反应(nCR)。通过利用ROC分析,我们发现nCR组的113个样本的风险分数高于pCR组的57个样本,AUC为0.620,值得注意(图8F)。此外,我们应用卡方检验,发现低风险组有36名患者有pCR,而高风险组只有21名(P = 0.015)。低风险组的pCR比例要高得多,表明这些患者可能对新辅助治疗敏感。
METABRIC队列和GEO新辅助治疗队列(GSE25066)中风险特征的额外测试。(A) METABRIC队列中调整后的风险得分和热图的分布。(B) 基于METABRIC队列中风险得分的PCA图。(C) METABRIC队列中的低风险组和高风险组患者的Kaplan-Meier生存分析。(D)根据METABRIC队列中AUC值的1年、2年、3年、4年和5年生存率的ROC曲线分析。(E)比较METABRIC队列中低风险组(蓝色)和高风险组(红色)的22种免疫细胞的富集分数。(F)GEO新辅助治疗队列(GSE25066)中预测新辅助治疗反应的ROC曲线分析。
小结
在这项研究中,我们首先应用生物信息学方法来探索血小板和TNBC之间的关系。我们通过单变量Cox分析和LASSO Cox回归分析在TCGA队列中构建了一个七基因风险特征,该模型在外部验证数据集GSE58812中表现良好。我们发现一些经典的信号通路和血小板相关的生物过程在高危人群中是活跃的。我们建立了一个包括临床特征和风险评分的列线图,结果显示其表现良好。我们比较了两个风险组之间肿瘤免疫微环境的差异,发现与低风险组相比,高风险组的M0细胞水平普遍上调,M1和M2细胞水平下调。最后,我们加入了从METABRIC下载的测试集,以确保建立的风险特征具有广泛的适用性。
扫描二维码
关注我们

