早!今天小编和大家分享一篇2020年发表在Nature Communication (IF:14.919)的文章《Pan-cancer characterization of immune-related lncRNAs identifies potential oncogenic biomarkers》,虽然是20年的文章,但是文章中作者提出了一种算法ImmLnc,用于识别免疫相关途径的 lncRNA 调节因子。我们可以借鉴作者的算法来用于癌症免疫相关的lncRNA分析。下面就和小编一起来看看吧!
摘 要
癌症转录组分析已鉴定出数千种与不同类型癌症相关的 lncRNA。然而,关于它们在癌症中的作用的研究仍然有限。越来越多的研究报道,肿瘤微环境在癌症的发展和进展中发挥着重要作用。免疫系统失调可能是癌症发展的主要原因,免疫疗法已成为一种有前途的癌症治疗策略。因此,精确调节免疫基因的表达对于产生强大的免疫力至关重要。然而,迄今为止,大多数研究都集中在编码基因上,特别是细胞表面受体、细胞因子和转录因子的功能。最近,越来越多的证据表明,lncRNA 可以在免疫系统的调节中发挥重要作用,因此,进一步研究 lncRNA 及其在免疫调节中的作用对于确定癌症中的免疫治疗靶点至关重要。
为了系统地识别与癌症相关的免疫相关 lncRNA,作者整合了 33 种癌症类型的多组学数据,并提出了 ImmLnc 算法。最终定了几种与免疫途径相关的 lncRNA,证明 ImmLnc 是研究 lncRNA 在癌症中的功能的宝贵资源。
研究结果
跨癌症类型鉴定免疫相关 lncRNA
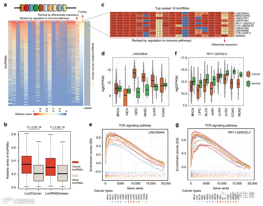
为了识别与免疫相关通路相关的候选 lncRNA 调节因子,作者提出了一个名为 ImmLnc 的三步计算框架,首先,收集同一肿瘤患者的全基因组基因和 lncRNA 表达谱。其次,计算了每个患者的肿瘤纯度,并根据每个候选 lncRNA的RS评分对基因进行排序。第三,根据GSEA富集分析计算了每个 lncRNA 在免疫途径 (lncRES) 中的活性。将 GSEA的P值转换为 lncRES 分数,并选择 lncRES > 0.995 和错误发现率 (FDR) < 0.05 的 lncRNA-通路对。
利用癌症基因组图谱(TCGA)中的多组学数据,作者使用 ImmLnc 对 33 种癌症类型的超过 11,000 个样本中的 lncRNA 调节剂进行全基因组鉴定,专注于来自 ImmPort 数据库的17个免疫相关基因集。平均地,每种癌症类型产生约 2000 个与免疫途径相关的 lncRNA。此外,将 ImmLnc算法在外部验证集进行验证,所有这些结果表明,ImmLnc 能够识别免疫学中涉及的关键 lncRNA。
lncRNA 调节因子在癌症中的表达扰动
为了深入了解免疫相关 lncRNA 的功能,作者进一步检查了在多种癌症类型中鉴定的 500 个排名靠前的 lncRNA-通路对,并确定了一个 lncRNA 通路调控网络。
为了初步验证使用 ImmLnc 获得的结果,作者首先探讨了 lncRNA-通路对是否可以用相同癌症类型的不同数据集复制。在每种癌症类型中,ImmLnc 再次分别鉴定了 lncRNA 途径。作者发现同一癌症类型的 lncRNA 通路有显著重叠,该算法在探究免疫相关 lncRNA 方面是有效的。此外,为了进一步验证 ImmLnc,作者探索了这些 lncRNA 调节剂是否在癌症中发挥重要作用。因此,确定了在 17 种癌症类型中显示出表达扰动的所有 lncRNA。表明 ImmLnc可以识别表现出扰动表达的免疫调节剂。
LncRNA与免疫细胞浸润有关
根据肿瘤免疫数据库TIMER的基因表达估计每个患者的免疫细胞浸润水平。通过 Spearman 等级相关系数评估免疫浸润和 lncRNA 表达之间的关联。作者发现大量与免疫细胞浸润相关的 lncRNA 与免疫学相关。这些结果表明lncRNA可能在免疫调节中发挥关键作用。此外,作者使用Fisher精确检验来研究ImmLnc鉴定的lncRNA是否可能与免疫细胞浸润有关。
ImmLnc 优先考虑与癌症相关的 lncRNA
作者接下来探索了 ImmLnc 在优先考虑癌症相关的 lncRNA 中的应用。为了评估 ImmLnc 优先考虑癌症相关 lncRNA 的能力,作者根据观察到的癌症类型的数量对每个 lncRNA通路进行排名。此外,作者进一步计算了每个 lncRNA 在 17 个免疫途径和表达扰动中的平均等级。结果表明,ImmLnc 可以优先考虑癌症/疾病相关的 lncRNA。
免疫 lncRNA 对癌症的分子亚型进行分类
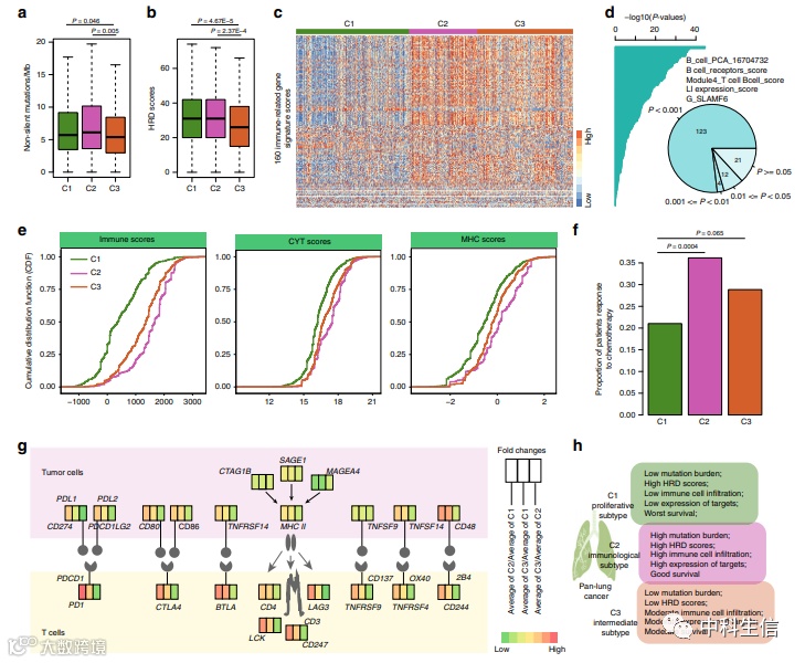
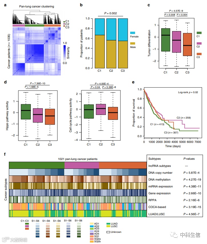
接下来,作者研究了 ImmLnc 鉴定的 lncRNA 在多大程度上可以应用于分子癌症亚型。并以肺癌为例进行了研究。
免疫分析表明存在免疫学亚型
以肺癌为例,作者研究了肺癌患者的 TMB 分布,比较了不同亚型的 同源重组缺陷(HRD)分数,探索了患者的 160 种免疫相关基因特征,并揭示了不同亚型患者之间的明显差异。结果表明,ImmLnc 识别出具有显著分子和免疫学多样性的不同癌症亚型,这有助于改善个性化的癌症管理。
小 结
作者开发了一个全面的交互式 ImmLnc 网络资源 ( http://bio-bigdata.hrbmu.edu.cn/ImmLnc )。通过该平台,用户可以查询特定癌症背景下感兴趣的 lncRNA 或免疫相关通路。它还提供了 lncRNA 的表达与癌症中免疫细胞浸润之间的相关性。此外,用户可以轻松调查感兴趣的 lncRNA 在癌症中是否表现出表达扰动。作者还提供了 R 包,用于研究基于配对 lncRNA 和患者基因表达的 lncRNA 通路相关性。
微信公众号
中科生信

