摘要
早上好,小编今天分享的是一篇2022年2月发表在Disease Markers(IF=3.434)的文章,作者通过构建logistic回归模型筛选类风湿性关节炎(RA)的潜在诊断标志物,为早期诊断和治疗提供新参考。
背景:类风湿性关节炎(RA)是一种慢性炎症性疾病,通常会导致软骨和骨骼损伤,甚至致残。
方法:
1、在GEO下载GSE124373数据集;
2、利用R包limma对miRNAs进行差异分析;
3、利用miRTarBase数据库预测差异miRNAs的潜在靶向基因;
4、利用R包clusterProfiler进行富集分析;
5、根据p值筛选关键miRNA并构建logistic回归模型,同时在外部数据集验证模型效能;
6、qRT-PCR实验验证。
结果
差异miRNAs鉴定
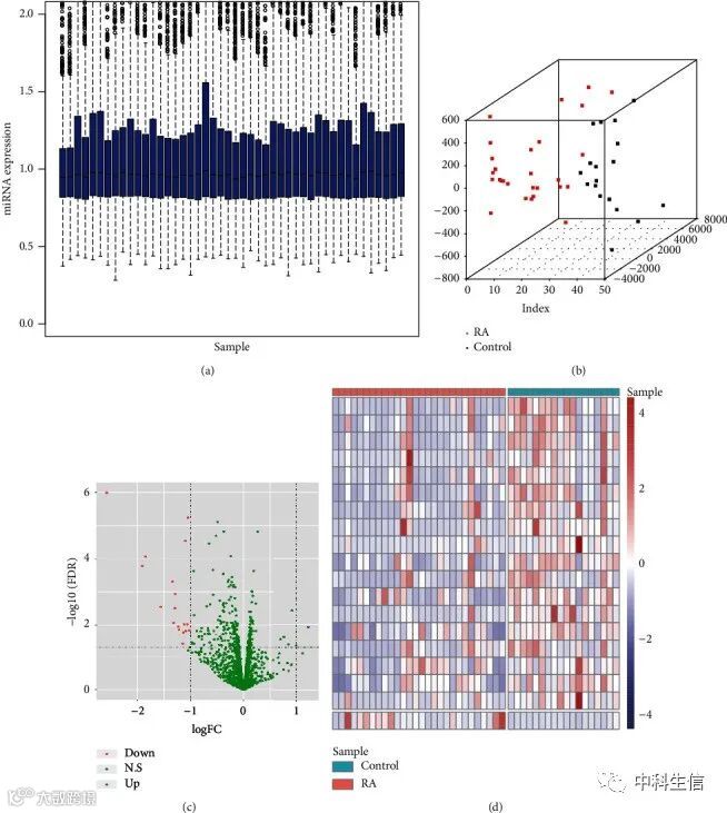
首先作者对GSE124373中的所有数据进行了去批次效应(图1a)。为了进一步确认数据的可重复性,作者进行了主成分分析(PCA),结果显示RA组和对照组区分明显(图1b)。随后进行差异表达分析,发现19个差异表达miRNAs(1个上调,18个下调)(图1c)。以上结果说明,这19个差异表达miRNAs可能参与了RA的发生和发展。
GO和KEGG富集分析
作者利用miRTarBase数据库预测19个差异表达miRNAs的潜在靶点mRNA,共获得2899个潜在靶点mRNA。然后对2899个mRNA进行功能富集分析。图2a显示了top20的显著富集的GO term,图2b显示了top20的显著富集的KEGG通路。这些显著富集的GO term和KEGG通路可能与RA的进展有关。
构建logistic模型
作者基于19个差异表达miRNAs构建逻辑回归模型。随后,对这些miRNA进行了逐步回归分析,筛选得到9个特征miRNA。然后,将这9个miRNA作为变量重新构建logistic回归模型,发现4个mirna 的p<0.05(图3a),这4个miRNAs可能与RA的发展密切相关。随后,作者用这四个miRNAs重新构建了最终的logistic回归模型,结果显示最终模型服从正态分布。模型中包含的自变量与响应变量具有良好的线性关系((图3c)。最后,采用5倍交叉验证法确定模型的可靠性。结果表明,基于4个特征miRNAs构建的logistic回归模型能够很好地将RA样本与健康样本区分开。
qRT-PCR实验验证
在这4个特征miRNA中,hsa-miR-142-5p、hsa-miR-1184和hsa-miR-1246在RA样本中表达下调,而hsa-miR-99b-5p在RA样本中表现出相反的趋势。因此,作者验证了hsa-miR-99b-5p在临床样本中的表达。我们的结果表明,与对照相比,RA样本中hsa-miR-99b-5p的表达更高(图3e),这与之前的生物信息学分析一致。
扫描二维码
联系我们
ZKSX
微信号|中科生信
知乎|@生信科研人

