早!今天小编和大家分享一篇今年2月刚刚发表在Front Cell Dev Biol(IF:6.684)的文章《Identification of Hypoxia-Immune-Related Gene Signatures and Construction of a Prognostic Model in Kidney Renal Clear Cell Carcinoma》,作者将肿瘤分析的两个热点——免疫和缺氧紧密地结合了起来,构建了肾透明细胞癌的预后模型。文中,作者寻找特征基因的分组模式具有一定的新意,我们可以借鉴来用于其他的癌种。下面就一起随小编来看看这篇文章吧!
摘 要
肾透明细胞癌(KIRC)是肾癌中最具代表性的亚型,约占所有肾癌患者的75%,发病率逐年上升。然而,缺乏 KIRC 相关的临床症状和生物标志物,使得无法及早诊断KIRC,导致患者对常规治疗的反应不佳,存活率低。因此,为KIRC鉴定一些新的有效基因特征具有重要意义和紧迫性。
KIRC 具有异质性,因此肿瘤细胞处于错综复杂的肿瘤微环境中,包括免疫细胞、海绵细胞、成纤维细胞和血管。肿瘤微环境中浸润免疫细胞的特征会严重影响对全身治疗的反应。缺氧几乎是所有实体瘤的典型标志,由肿瘤不受控制的快速增殖和供血不足引起,这在肿瘤不稳定性遗传和预后中起着至关重要的作用。缺氧在细胞增殖、分化、凋亡和肿瘤血管生成中也起着关键作用。一些研究表明,缺氧可以调节肿瘤免疫微环境的状态,如促进先天免疫细胞的募集,干扰适应性免疫细胞的分化和功能,最终导致肿瘤随之产生免疫抑制和免疫逃避。因此,免疫缺氧相关基因可能是预测 KIRC 患者总生存期(OS)结果的有效特征。
在这项研究中,我们假设免疫和缺氧相互作用可能通过识别一系列缺氧免疫相关基因来极大地影响 KIRC 患者的预后。在此基础上,我们构建了一个新的预后风险模型,并筛选了一些潜在有效的药物,以提高KIRC预测并了解其潜在机制。
研究结果
缺氧状态和免疫状态的鉴定
利用t-SNE算法将TCGA样本根据缺氧状态分为三组,Kaplan-Meier 生存分析发现,第2组的总生存期最好,而第3组的预后最差。这表明第 2 组和第 3 组可能处于最低和最高缺氧状态。因此,我们探索了HIF-1α信号通路的基因表达变化,4 个基因 (TIMP1, SERPINE1, EPO和 TF) 在高缺氧组中表达水平较高,只有 1 个基因 (IL1RL1) 在低氧组中过表达 (|log FC>1|)。我们发现上调基因的表达变化高于下调基因。这些结果表明,分的组与缺氧显著相关。同时,第 2 组的患者被标记为高缺氧,第 3 组的患者被标记为低缺氧。
ImmuCellAl计算了所有TCGA样本的所有24个免疫细胞的浸润比例,ImmuCellAl 还为所有样本提供了一个浸润评分术语,范围从 0.351 到 0.9,代表了患者所有免疫细胞浸润比例的总体水平。基于浸润评分,将患者分为免疫高和免疫低组。免疫高组患者的生存结果明显优于免疫低组。
根据缺氧-免疫状态分组并获取风险和保护性DEG
根据上述确定的缺氧和免疫状态,我们进一步将它们组合成一个二维指数,将TCGA患者分为三组:(1)I组是“低氧+免疫高”,(2) II组为“缺氧高+免疫低组”,(3)III组混合包括“缺氧高+免疫高组”和“低氧+免疫低组”。生存分析显示这三组之间存在显著差异,其中I组患者预后较好,第II 组患者的存活率最差,表明更严重的缺氧状态和较低水平的免疫细胞浸润可能会导致 KIRC 患者的预后更严重。
为了得到与缺氧和免疫状态相关的DEGs,我们在第I组(低氧+免疫高)和第II组(缺氧高+免疫低组)之间得到789个DEGs。将肿瘤样本和正常样本之间的DEGs与缺氧免疫相关的 DEG 和肿瘤正常相关的 DEG 重叠,最终鉴定出 409 个缺氧免疫相关 DEG。其中第 II 组中的 284 个过表达基因被定义为缺氧免疫相关风险 DEG,第 I组中 125 个过表达基因被定义为缺氧免疫相关保护性基因。这表明缺氧免疫相关风险DEGs的高表达会导致预后不良;然而,保护性DEG 的更高表达会导致更好的预后。
缺氧免疫相关 DEG 的富集分析
对获得的缺氧免疫相关 DEG进行了 KEGG 通路富集分析和 GO 功能富集分析。结果表明,这些 DEGs 与免疫和癌症通路密切相关。
缺氧-免疫 DEG 的 PPI 网络
通过使用 STRING 数据库和 Cytoscape 软件,分别为缺氧免疫相关风险 DEG 和保护性 DEG 构建了两个 PPI 网络。还利用 Cytoscape 软件找到这两个网络的密集连接区域,并用不同的颜色标记它们。
低氧免疫相关预后模型的构建和验证
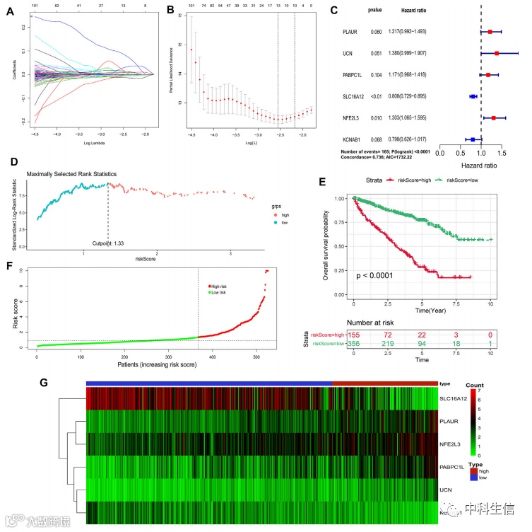
通过利用单变量 Cox 回归、多变量 Cox 回归和 LASSO 回归,我们从缺氧免疫相关基因集中选择了总共 6 个特征基因(PLAUR、UCN、PABPC1L、SLC16A12、NFE2L3 和 KCNAB1)来构建预后模型,然后,我们进行了一系列分析,以验证上述构建的预测模型的有效性和敏感性。
列线图的构建取决于缺氧免疫相关模型和临床特征
为了评估 KIRC 预后的临床特征和缺氧免疫相关的预后模型,我们构建了列线图,还描绘了 1、3 和 5 年的相应校准图,发现列线图的性能非常好,尤其是在预测 3 年和 5 年 OS 方面。
基于缺氧免疫相关DEGs筛选小分子药物
最后,我们使用 CMap 数据集筛选了一些小分子药物,基于上述缺氧免疫相关的 DEG 预测了这些具有高度显着相关性的小分子药物。
微信公众号 | 中科生信
致力于提供“一站式”科研定制服务

