今天小编分享一篇2021 年 4 发表在Medicine (Baltimore)的急性心肌梗死的文章(IF :1.889),题目为“Identification and analysis of key genes associated with acute myocardial infarction by integrated bioinformatics methods”。
1
背景与方法
背景:急性心肌梗死(AMI)是一种常见疾病,主要威胁全球人类健康。在这里,我们旨在通过采用集成的生物信息学工具来探索 AMI 的新生物标志物和潜在的治疗靶点。
方法:
1. 基因表达综合(GEO)数据库用于获取AMI和非AMI全血的基因数据。
2. 使用 R 3.6.1 软件中的“Limma”包筛选差异表达基因 (DEG)。
3. DEG 的功能和通路富集分析通过 R 3.6.1 软件中的“Bioconductor”和“GOplot”包进行。
4. 应用了 STRING 11.0 版数据库、Cytoscape 和分子复合物检测 (MCODE)筛选hub DEG。
5. 使用 Pearson 相关分析评估hub DEG 之间的相关性。
2
结果
1.DEG的识别
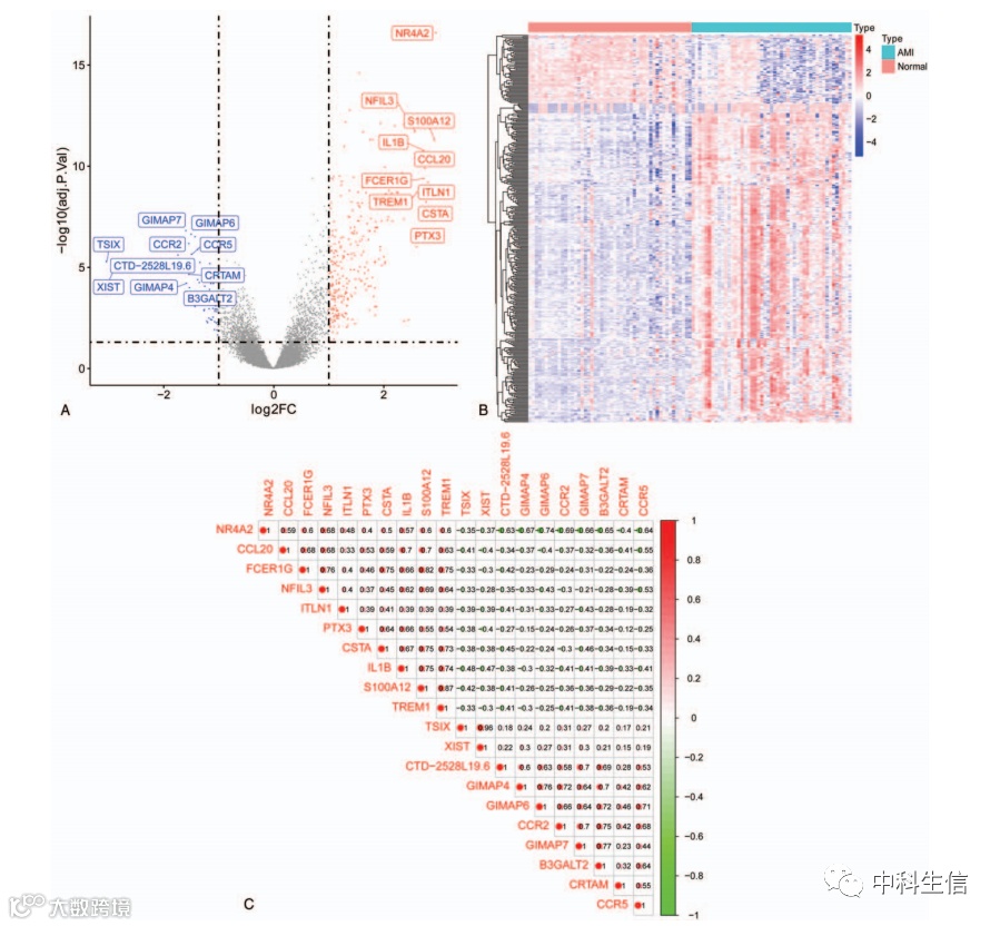
选择GSE66360并使用 R 3.6.1 软件中的“Limma”包进行 DEGs 分析(图1)。(A) GSE66360的火山图。(B) DEG 的热图。蓝色代表下调基因,红色代表上调基因。(C) 前 10 个上调或下调 DEG 之间相关性分析的位图。红色和绿色分别表示正相关和负相关。
图1
2. DEG的功能富集分析
DEG 的 GO 富集分析(图 2)。前 5 个丰富的 GO 术语(图3)。DEGs的KEGG通路富集分析(图4)。
图2
图3
图4
3.PPI网络建设及模块分析
DEGs PPI网络分析和模块分析(图5)。(A) DEG 的 PPI 网络。(B) 模块 1 包含 39 个基因节点和 279 条边,MCODE 分数 = 14.526。(C) 模块 2 包含 5 个上调基因节点和 10 个边,MCODE 分数 = 5。(D) 模块 3 包含 5 个下调基因节点和 9 个边,MCODE分数 = 4.5。
图5
4. hub基因的表达水平分析
(图6A) 10 个hub基因的网络。(图6B)急性心肌梗死10个hub基因表达水平分析。(图6C) 10 个hub基因之间相关性分析。
图6
结论
总之,本研究通过对微阵列数据集的综合分析,确定了 IL1B、CXCL1、CXCL8、TNF、FPR2、JUN、PPBP、MMP9、TLR2 和 FCER1 是 AMI 发病机制中的关键基因。本研究结果进一步为AMI的分子机制研究、生物标志物选择和治疗靶点探索提供了有用的证据。然而,需要进一步的体外和体内分析实验来确认与 AMI 相关的功能途径和hub基因。
更多服务联系小编哦

