每日文献分享
今天分享一篇文献《Identification of hub genes in colorectal cancer based on weighted gene co-expression network analysis and clinical data from The Cancer Genome Atlas》,来自Biosci Rep 2022年1月11日的文章,影响因子:3.840。
Introduction
结直肠癌(CRC)包括结肠癌和直肠癌,是消化系统最常见的癌症之一。它是全球癌症相关死亡的第二大原因和癌症相关发病率的第三大原因。它发生在三种组织病理学类型中,包括腺癌、鳞状细胞癌和粘液癌;腺癌是最常见的类型,约占所有 CRC 病例的 95%。
高通量测序技术为癌症的基因组、转录组和表观基因组特征提供了新的视角。系统生物学,尤其是网络方法,可以有效地整合复杂人类疾病,尤其是癌症的多个大规模数据集。例如,加权基因共表达网络分析 (WGCNA) 是一种高效、准确的广泛多基因分析方法。
Results
数据预处理
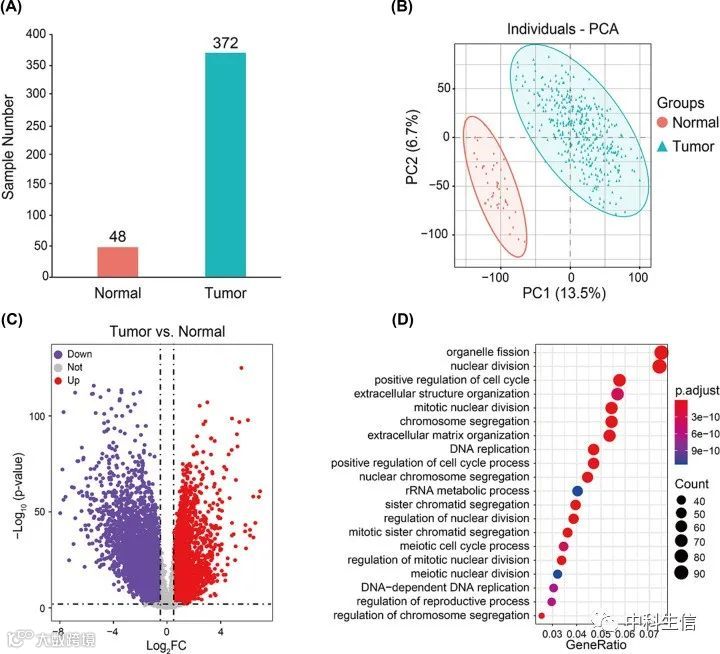
表达数据来自51个正常样本和383个肿瘤样本。基于主成分分析过滤,从数据集中排除11个肿瘤和3个正常样本(图2A,B)。前两个主要成分很好地将肿瘤与正常样本区分开来,占差异的13.5%(第一成分)和6.7%(第二成分)。这420个样本的基因表达谱用于后续分析。
图2
CRC样品中DEG的鉴定和GO富集分析
在48个正常和372个CRC样本之间共鉴定出4832个 DEG,包括1562个上调基因和3270个下调基因(图2C)。为了探索DEG在CRC中的潜在生物学功能,我们进行了GO富集分析。上调的DEG主要参与核分裂、细胞周期调控、染色体分离和DNA复制(图2D)。
WGCNA 和关键模块的识别
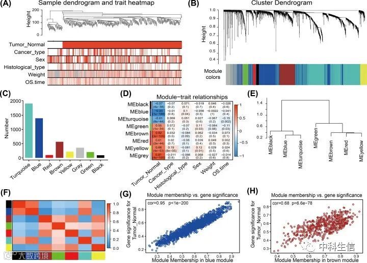
WGCNA用于构建基于4832个DEG的表达矩阵和来自420个CRC样本的临床数据的网络。我们进行了聚类分析以检查420个样本的数据质量,所有样本都在聚类中并且在截止阈值内(height < 200),因此,没有发现异常值需要移除(图3A)。WGCNA中应用了六个临床变量(图3A):疾病状态(Tumor_Normal)、癌症类型、性别、组织学亚型、体重和存活时间(OS.time)。420个样本分为两个集群,肿瘤和正常。
图3
共产生了八个共表达模块:绿松石、蓝色、红色、棕色、黄色、灰色、绿色和黑色(图3B,C)。灰色模块包含无法整合到任何其他模块中的基因。棕色模块的特征基因与CRC呈强正相关(cor = 0.82,P=3 × 10-105),而蓝色模块的特征基因与CRC高度负相关(cor = -0.93,P=1×10- 88) (图3D)。这些相关性通过对层次聚类、热图和邻接关系的分析得到证实(图3E,F)。这些结果表明,棕色模块可能有助于CRC的肿瘤发生,而蓝色模块可能会预防CRC。因此,选择棕色和蓝色模块进行分析。
从棕色和蓝色模块中鉴定候选hub基因
MM和GS分数在棕色和蓝色模块中彼此呈强正相关(图3G,H)。在brown模块中,鉴定了151个满足“cor.gene ModuleMembership”> 0.75和“cor.geneTraitSignificance”> 0.6的基因。在蓝色模块中,确定了150个满足‘cor.geneModuleMembership’> 0.75和‘cor.gene TraitSignificance’> 0.7的基因。
Hub基因表达和与生存的相关性
基于TCGA中360个CRC肿瘤样本的表达数据和临床信息,我们检查了棕色模块中鉴定的151个基因和蓝色模块中鉴定的150个基因的表达与患者存活之间的潜在关联。棕色模块基因 CCNF、CKAP2L和DIAPH3 与预后相关,蓝色模块基因BAI3、OSBPL3和RERGL与预后相关(图4A-F)。因此,我们将这些基因定义为hub基因。使用GEPIA网站,我们确认所有这些中枢基因的表达在正常和CRC组织之间存在显着差异(图4G-L)。BAI3和RERGL在CRC中下调,而其他基因上调。
图4
枢纽基因的突变景观
根据TCGA中594名CRC患者的数据,这些患者中有近一半(41%)在六个hub基因中都有突变。DIAPH3的突变率最高(17%),其中错义突变和导致更高mRNA表达的突变是最常见的(图5A)。BAI3的体细胞突变率最高(6.7%),最常见的突变是错义突变和缺失(图5B)。
图5
OSBPL3作为枢纽基因的免疫组织化学验证
我们使用免疫组化进一步验证了OSBPL3作为hub基因的临床意义(图6)。我们检测到OSBOL3在不同类型的肿瘤细胞中具有异质性表达。OSBPL3主要定位于细胞质,在肿瘤细胞和腺上皮细胞中高表达,而在其他细胞类型中表达较少。
图6
❖
今天的分享就到这里啦,对上述分析方法感兴趣或者没有研究思路的小伙伴,欢迎扫下方二维码前来咨询哦!先到先得,欲购从速!
微信公众号
中科生信
提供“一站式”
科研服务

