早!今天小编和大家分享一篇今年1月发表在OncoImmunology (IF:8.11)的文章,作者研究了肿瘤成纤维细胞(CAFs)与肿瘤微环境的相互作用,并结合单细胞分析和实验验证。下面我们就跟随作者来看看吧!
《Landscape of cancer-associated fibroblasts identifies the secreted biglycan as a protumor and immunosuppressive factor in triple-negative breast cancer》
背景&方法
作为基质细胞的主要部分,癌症相关成纤维细胞 (CAF)在癌症增殖、进展和侵袭中发挥作用,对肿瘤微环境重塑至关重要。然而,在三阴性乳腺癌 (TNBC) 中,CAF 与肿瘤细胞和免疫细胞之间的相互作用仍缺乏研究。在这里,我们研究了 CAF 在 TNBC 中的作用及其潜在的功能。
方法:
1.根据样本CAF的特征,对样本分簇,并比较不同簇的免疫浸润情况;
2.分析样本的免疫浸润情况,并计算CAF与免疫浸润的相关性;
3.差异基因的筛选,并针对CAF一特征基因,结合单细胞数据集,分析该基因的生物学功能;
4.Western blot和免疫组化实验验证。
研究结果
基于 CAF 标记的分类器在 TNBC 队列中确定了三个具有不同 CAF 浸润的簇
根据TNBC 中成纤维细胞的相对丰度,将TCGA-TNBC、METABRIC-TNBC 和GSE25066 -TNBC 的样本进行聚类,将患者分为不同的CAF浸润组,比较了不同组免疫浸润的情况及CAF相关标志物的表达。
图1:TCGA-TNBC 队列中 CAF 标记的聚类。
图2:CAF浸润组的成纤维细胞和免疫特征。
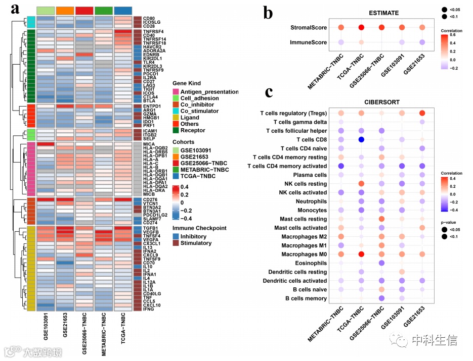
CAFs浸润与免疫特征的相关性
计算了 METABRIC-TNBC、TCGA-TNBC 和GSE25066 -TNBC 队列中不同浸润组(高与低、中与低)之间基因的倍数变化,并显示了免疫相关基因。其次,比较了高浸润组和低浸润组的癌症标志性信号通路的 GSVA 评分。最后评估了CAF 评分与 CIBERSORTx 免疫细胞之间的相关性。
图3:CAF 与标志性信号传导和免疫细胞之间的相关性。
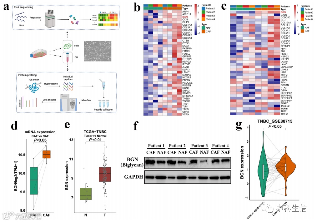
BGN 上调并主要在基质 CAF 中表达
筛选差异表达基因(DEGs),并进一步比较了 TCGA-TNBC 队列中的 BGN 水平,通过western blot进行验证。并在单细胞测序数据集分析了其表达模式。
图4:BGN 在癌症相关的成纤维细胞中上调。
图5:TNBC 单细胞 RNA 测序数据集中的 BGN 表达。
图6:BGN和CAF评分与通路富集的相关性。
Biglycan 关联生物学特征和临床结果
使用 BGN 相关基因进行 GO 信号富集,结果表明,BGN可能与 TNBC 中的肿瘤血管生成、TME 重塑和肿瘤转移有关。进一步分析了 BGN 与免疫特征之间的关联,包括BGN与免疫相关基因的相关性,BGN 与 ESTIMATE 分数之间的相关性和 BGN 和免疫成分之间的相关性。
图7:BGN与免疫特征之间的相关性。
图8:数据集和 SYSUCC 队列中 BGN 的生存分析。
微信号|中科生信
提供“一站式”科研定制服务

