早!今天分享一篇2022年5月发表在Fronties in Cell and Developmental Biology(IF:6.684)上一篇单细胞和bulk数据联合分析的文章。基于单细胞测序数据从能量代谢的角度对肝癌进行了分析识别肝癌能量代谢相关的基因,随后结合bulk数据进行模型构建以及药物敏感性分析。
《Identification of Energy Metabolism-Related Gene Signatures From scRNA-Seq Data to Predict the Prognosis of Liver Cancer Patients》
背景&方法
能量代谢的重编程是促进细胞快速生长和增殖的肿瘤细胞的特征。肿瘤细胞通过一种不寻常的“无氧糖酵解”过程,主动摄取葡萄糖,该过程不仅为肿瘤细胞提供能量,而且还允许中间体进入合成代谢的旁路,以维持核苷酸、脂质的从头合成和细胞增殖所需的氨基酸。
研究表明,肿瘤细胞可以通过竞争性摄取营养物质来抑制浸润肿瘤的免疫细胞的功能,而乳酸和胆固醇等代谢物可以进一步抑制免疫细胞的功能,导致免疫逃逸。
方法
1.scRNA-Seq 数据鉴定肝癌细胞亚型;
2.从 Reactome 数据库获取人类能量代谢途径的注释基因信息;
3.从 TCGA-LIHC RNA-Seq 数据中鉴定关键基因;
4.选定关键基因的验证;
5.基于能量代谢构建风险模型;
6.能量代谢评分与免疫细胞相关性分析;
7.肿瘤治疗药物敏感性分析。
研究结果
肝癌细胞亚型的鉴定
Seurat R 软件包用于分析 scRNA-seq 肝癌细胞,使用 SingleR R 包获得细胞类型注释。GSEA 分析代谢和免疫系统相关评分,monocle 用于拟时序分析。
高能代谢肝细胞癌细胞亚型的鉴定
从Reactome数据库下载的11条能量代谢相关途径的注释基因,进行ssGSEA分析以获得这些途径中每个细胞的得分。结合每个细胞的这个评分和集群信息绘制热图。结合拟时序分析将肝癌细胞在能量代谢上最终分化为高、中、低三种不同状态的亚型。
TCGA-LIHC 高能代谢亚型的鉴定
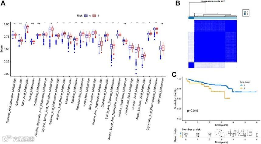
提取肝癌单细胞数据进行差异分析和TCGA-LIHC进行差异分析取交集。结合患者总生存时间进行单因素Cox回归分析别出总共 45 个基因。基于这45个基因的表达数据,进行聚类分析。接着使用lasso分析确定45个基因中的5个基因是肝癌能量代谢相关的最稳定的预后相关基因。为了探索这五个基因的重要性,进行了另一次聚类分析,将 TCGA-LIHC 患者分为两个簇。
关键基因的验证
ssGSEA分析TCGA-LIHC 患者分为两个簇,使用ICGC数据进行验证A 簇相比, B簇 中的多个较高代谢途径评分更高。
能量代谢分数的测定
使用主成分分析 (PCA) 计算基因标签 A 和 B 内基因的 PC1,并计算标签 A 和 B(sPC1A 和 sPC1B)的 PC1 总和(EM评分)。使用最佳截止值,TCGA 队列患者被分为高或低 EM 评分组。生存分析显示,高分组患者的生存率明显低于低分组(p <0.001)。
能量代谢评分与免疫力的关系
通过ssGSEA分析TCGA-LIHC患者的16个免疫细胞评分和13个免疫功能评分,并使用Wilcoxon检验确定高低评分差异的显著性。结果表明,EM 评分可用作影响肝癌患者免疫力的指标。
药物敏感性分析
使用 pRRophetic R 软件包分析高低能量代谢分组的药物敏感性。使用TICA数据库数据分析免疫治疗。
微信号|中科生信

