早上好呀,今天要给大家介绍一篇2021年发表在Aging (Albany NY)杂志上的综述,题目为《A five-m6A regulatory gene signature is a prognostic biomarker in lung adenocarcinoma patients》IF:5.682。
·玄鸟至
1
摘要
我们分析了 N6-甲基腺苷 (m6A) 调节基因在肺腺癌 (LADC) 中的预后价值及其与肿瘤免疫和免疫治疗反应的关系。20 个 m6A 调节基因中有 17 个在来自 TCGA 和 GEO 数据库的 LDAC 组织样本中差异表达。我们开发了基于单变量和 Lasso Cox 回归分析的 5-m6A 调节基因预后特征。Western印迹分析证实,五种预后m6A调节蛋白在LADC组织中高度表达。我们构建了一个具有 5-m6A 调节基因预后风险特征和 AJCC 阶段的列线图。ROC曲线和校准曲线显示列线图校准良好,准确区分了高危和低危LADC患者。加权基因共表达分析显示预后风险特征基因与富含细胞周期基因的绿松石模块之间存在显着相关性。高危 LADC 患者的 PD-L1 水平显着升高,肿瘤突变负荷增加。这些发现表明,这种 5-m6A 调节基因特征是 LADC 的预后生物标志物,免疫检查点阻断是高危 LADC 患者的潜在治疗选择。
2
结果
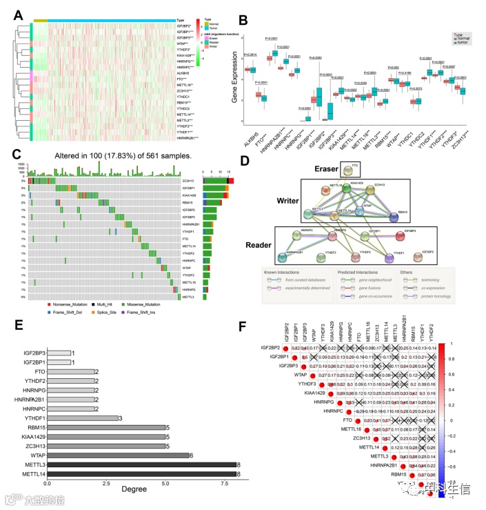
1、17个m6A调控基因在肺腺癌样本中差异表达
LDAC组织中20个m6A调控基因的表达模式及m6A调控基因的蛋白-蛋白相互作用网络分析(图1)。( A ) 热图显示正常肺和、LADC 组织中20个 m6A 调节基因的表达水平。( B ) 箱线图显示 LADC 组织中 20 m6A 调节基因与正常肺组织相比的差异表达。( C ) 基于对LADC 患者组织的分析,17 个 m6A 调节基因的单核苷酸变异。( D ) 使用 STRING 数据库对 17 个 m6A 调控基因进行 PPI 网络分析。( E) 每个基因与其他 16 个基因的相互作用数。( F ) 17 个 m6A 调控基因之间的 Spearman 相关性分析。
图1
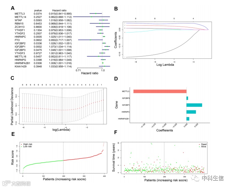
2、基于 m6A 基因的预后特征的构建
五基因预后特征的开发(图2)。( A ) 森林图显示了由单变量 Cox 回归模型确定的 17 个 m6A 调节基因的表达水平与 LADC 患者的 OS 之间的关联。(乙)六种潜在预后m6A调节基因的LASSO系数谱。( C ) 使用 10 倍交叉验证基于 lambda.min 的五个预后 m6A 调节基因的系数。(D)五种预后m6A调节基因的系数分布。( E ) 来自 TCGA 数据库的训练集 LADC 患者的风险评分分布。( F) 训练集 TCGA-LADC 患者相对于其 OS 状态的风险评分分布。
图2
风险评分与 OS 和临床病理学特征的关联(图3)。( A ) 训练集中高危和低危 LADC 患者的 Kaplan-Meier 生存曲线分析。( B ) ROC 曲线显示了训练集 TCGA-LADC 患者中预后特征和 AJCC 阶段的预测准确性。( C ) 热图显示五种预后 m6A 调节基因的表达水平与高风险和低风险 LADC 患者亚组的临床病理学特征之间的关联。( D )癌症相关通路与高危LADC患者正相关。
图3
3、五种 m6A 预后蛋白在 LADC 样本中过表达
LADC 患者样本中五种预后蛋白的表达水平(图4)。( A ) 蛋白质印迹分析显示 IGF2BP1、IGF2BP2、HNRNPA2B1、HNRNPC 和 METTL3 蛋白在 10 对正常肺和 LADC 组织样本中的表达水平。( B - F ) 10 个 LADC 组织中五种潜在预后 m6A 调节蛋白的相对表达水平,即 IGF2BP1、IGF2BP2、HNRNPA2B1、HNRNPC 和 METTL3。GAPDH 用作上样对照。
图4
4、评估 m6A 调节基因特征风险评分作为独立的预后预测因子和预测列线图的构建
构建基于预测风险特征的列线图并评估其在 TCGA 数据集中的性能(图5)。(A,B)森林图显示了临床病理学参数的关联,包括风险评分和 TCGA-LADC 数据集的 OS 状态,如通过单变量和多变量 Cox 回归模型评估的。( C ) 具有风险评分和 AJCC 分期的列线图预测个别 LADC 患者的 1 年、3 年和 5 年 OS。( D ) 基于训练集中 TCGA-LADC 患者的列线图预测的 1 年、3 年和 5 年 OS 的校准曲线和 c 指数值。( E) ROC 曲线分析显示了 1 年至 5 年随访期间训练和验证队列中列线图和 AJCC 阶段的 AUC 值的变化。( F ) DCA 分析显示基于列线图的 LADC 患者的 1 年、3 年和 5 年 OS。
图5
5、验证来自 GEO 数据库的 LADC 患者数据集中的预后模型
使用 GEO 数据集验证风险签名和列线图(图6)。( A , B ) Kaplan-Meier 生存曲线显示GSE72094和GSE41271数据集中高危和低危 LADC 患者的OS 。(C,D)森林图显示了临床病理学特征之间的关联,包括风险评分和 OS 状态,由GSE72094和GSE41271数据集的多变量 Cox 回归模型评估。( E , F ) ROC 曲线分析显示GSE72094和GSE41271中预后特征的预测准确度数据集。( G , H ) 基于列线图的GSE72094和GSE41271数据集中LADC患者预测的 1 年、3 年和 5 年 OS 的校准曲线和 c 指数值
图6
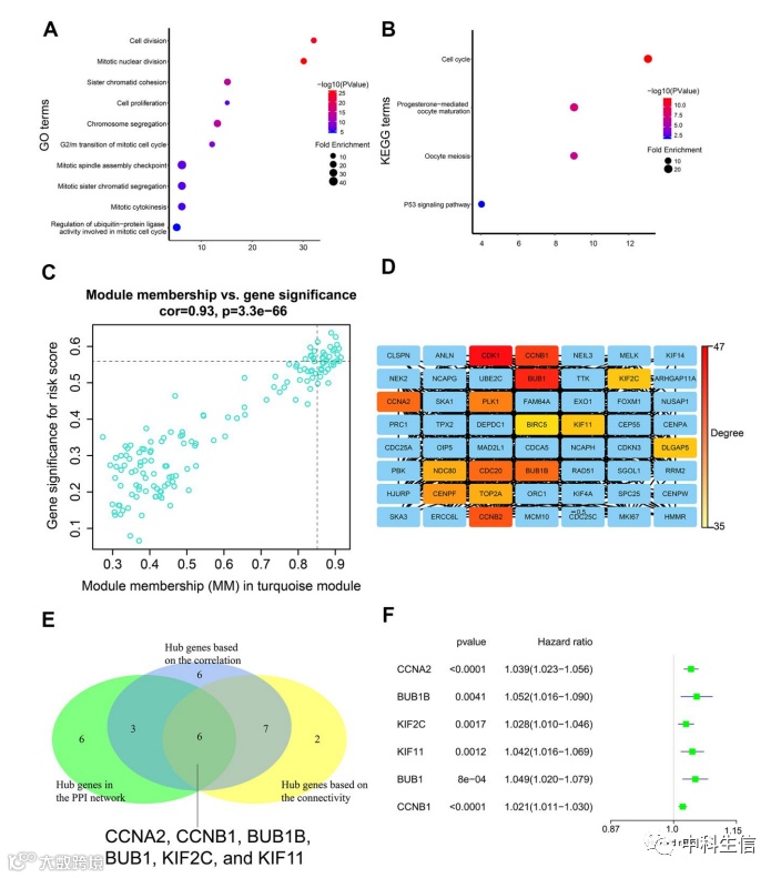
6、使用 WGCNA 鉴定与五种预后 m6A 调节基因相关的共表达模块和hub基因
使用 WGCNA 识别基因模块(图7)。( A ) 火山图显示了 199 个高风险和 199 个低风险 LADC 患者组中的 741 个差异表达基因或 DEG(335 个上调和 406 个下调)。( B ) 各种软阈值功率 (β) 的无标度拓扑拟合指数分析。( C ) 各种软阈值功率的平均连通性分析。(D)基于拓扑重叠衍生的相异性测量,所有差异表达基因的树状图聚类成不同的基因模块。模块在树状图下方的水平栏中以不同的颜色显示。( E ) 不同模块中基因显着性值的分布。( F) 模块-性状关系热图显示模块特征基因 (ME) 与临床病理学特征之间的相关性。
图7
turquoise模块中的基因富集分析和PPI网络中hub基因的确定(图8)。(一)turquoise模块中基因的GO富集分析。( B ) turquoise模块中基因的KEGG通路富集分析。( C ) turquoise 模块中基因与风险评分的相关性分析。( D ) turquoise模块中所有基因的PPI网络,包括度数最高的前15个hub基因。使用 STRING 数据库和 Cytoscape 软件构建 PPI 网络。(E)维恩图显示了三个候选中心基因列表中的六个常见基因。( F) 森林图显示了通过单变量 Cox 回归模型评估的六个中心基因的表达水平与 LADC 患者的 OS 状态之间的关联。
图8
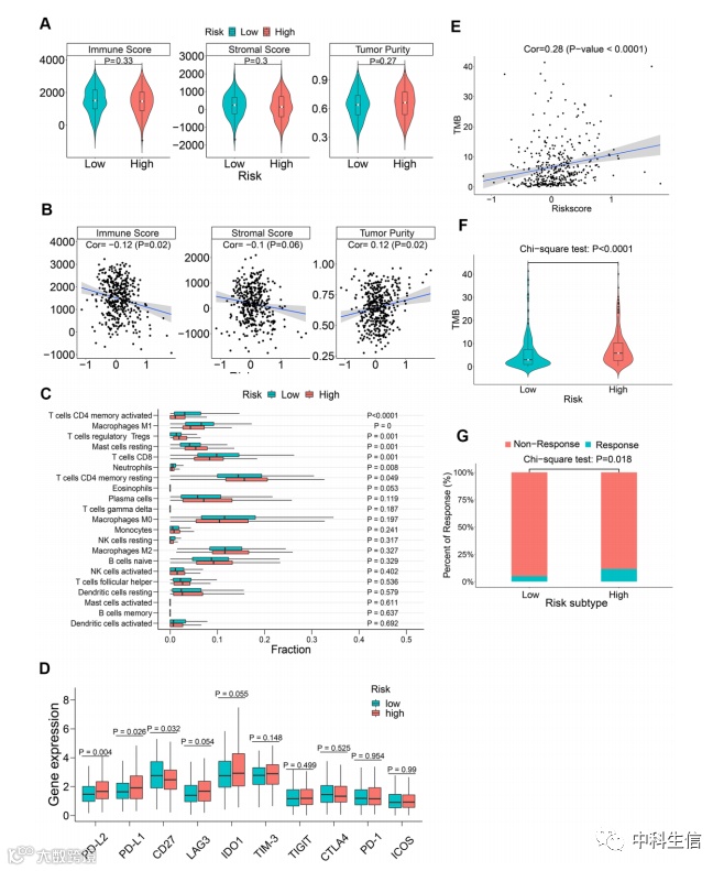
7、m6A 调控基因预后特征与肿瘤免疫的关联
LADC 患者 m6A 调控基因风险特征与肿瘤免疫之间的关联(图9)。( A ) 箱线图显示高风险和低风险 LADC 患者组之间免疫评分、基质评分和肿瘤纯度的差异。( B ) Spearman 分析显示风险评分与免疫微环境参数(如免疫评分、基质评分和肿瘤纯度)之间的相关性。( C ) 高危和低危 LADC 患者组中浸润性免疫细胞类型的相对比例。( D ) 箱线图显示高风险和低风险 LADC 患者组之间免疫检查点蛋白表达水平的差异。( E) Spearman 分析显示了 TMB 和风险评分之间的相关性。( F ) 小提琴图显示了高风险和低风险 LADC 患者组之间的 TMB 差异。( G ) 箱线图显示高风险和低风险 LADC 患者组对免疫检查点治疗的反应。
图9
3
结论:
总之,我们系统地评估了 LADC 患者组织中 20 个 m6A 调节基因的表达,并确定了可以准确区分高风险和低风险 LADC 患者的五基因预后特征。此外,具有风险评分和 AJCC 分期的列线图准确区分了高危和低危 LADC 患者,并预测了 LADC 患者的生存概率。我们使用 WGCNA 并确定了与细胞周期相关并与五个风险特征 m6A 调节基因相关的六个hub基因。我们还证明了高危 LADC 患者可能会从 ICB 治疗中受益。需要进一步的临床和实验研究来证实我们的发现。
ZK

