Abstract | 摘要
早上好,今天小编分享一篇2022年4月26日发表在Frontiers in Immunology (IF:7.561)上的一篇m6A 联合单细胞的文章《Roles of the m6A Modification of RNA in the Glioblastoma Microenvironment as Revealed by Single-Cell Analyses》,作者在单细胞水平上分析多形性胶质母细胞瘤 (GBM)中m6A 修饰确定其功能状态、细胞通讯和免疫检查点 (ICPs) 的关系,并结合Bulk数据进行进一步分析。
背景&方法
背景:多形性胶质母细胞瘤 (GBM) 是中枢神经系统最常见的原发性肿瘤,具有极强的侵袭性。m 6 A 调节剂被上调并在 GBM 中发挥重要作用,包括增强胶质母细胞瘤干细胞 (GSC) 中的细胞自我更新和增殖。单细胞分析方法的最新发展提供了更全面的方法来探索细胞水平上 m 6 A 修饰在 GBM 中的潜在作用机制。
方法:
1、单细胞分析使用Seurat,通过SeuratWrappers中的fastMNN算法消除了批处理效应。
2、单样本基因集富集分析,使用ssGSEA 算法来计算几个基因特征的富集分数。
3、应用ConsensusClusterPlus来识别具有 m6A调节剂相关表达水平的bulk RNA-seq 样本的不同簇和免疫检查点 (ICPs)。
4、使用glmnet、rms和timeROCR包用于构建预测模型。
结果
在scRNA-seq 数据中确定了 GBM 中的 7 种细胞类型
从 22 个 GBM 单细胞样本中经过质控保留了 47 978 个单细胞。接着进行批次整合,通过无监督分类,细胞被成功分类为 17 个簇(图 2C)。种细胞类型:GBM 癌细胞、M1巨噬细胞、M2巨噬细胞、T细胞或自然杀伤(NK)细胞、内皮细胞、星形胶质细胞 、少突胶质细胞(图 2D-F、H)。
HNRNPA2B1和HNRNPC在 GBM 微环境中表现出广泛的表达
在单细胞水平探索 GBM 样品中 m 6 A 调节剂的表达模式,我们绘制了这些 m 6 A 调节剂的 t-SNE 图。23 个m 6 A基因在7 种细胞类型中都有表达,但不是在所有细胞中都表达。
m6A调节器与功能状态相关联
为了评估 m 6 A 分数与16 种功能状态的分数之间的潜在关系,我们对所有 7 种细胞类型进行了一系列 Pearson 相关分析。
m6A调节剂通过 GALECTIN 信号网络促进免疫抑制活动
分别对所有样本和每个样本进行了细胞通讯分析,以探索 GBM 癌症微环境中的稳健信号通路。
接下来,我们进行了Pearson相关性分析,以研究m6A调节剂是否参与了这些信号通路网络的调节。结果发现GALECTIN 信号网络在增加诱导调节性 T (iTreg) 细胞稳定性和抑制 T 细胞增殖方面发挥重要作用。
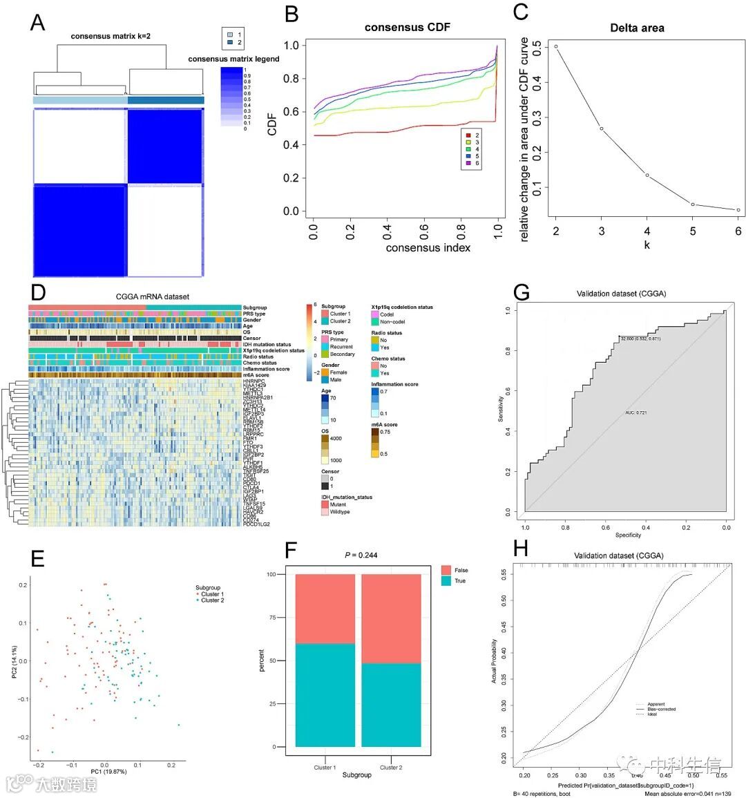
Bulk RNA-seq识别出两种m6A-ICP 表达模式
根据 23 m6A调节器和 13 个 ICP 的表达相似性,我们分别在 TCGA、CGGA 和 REMBRANDT 数据集中进行了共识聚类,这是一种无监督聚类算法。使用 TIDE 算法预测的 ICP 抑制剂的潜在治疗反应在 TCGA 和 REMBRANDT 数据集中这两个亚组之间存在显着差异。为了探索这 2 个集群的免疫浸润,我们利用 CIBERSORT 算法比较了这 2 个集群之间 22 种免疫细胞的富集分数。
预测模型的构建与验证
接下来构建并验证了一个预测列线图模型来区分这两个集群,LASSO 算法识别了 6个基因构成的模型。列线图在TCGA、CGGA等数据进行绘制。
扫描二维码 联系我们
中科生信
微信公众号
中科生信
知乎
@生信科研人

