今天小编和大家分享一篇本月初发表在Front Cardiovasc Med杂志(IF:6.050)的文章《Integrated Bioinformatics-Based Analysis of Hub Genes and the Mechanism of Immune Infiltration Associated With Acute Myocardial Infarction》。文章鉴定了急性心梗(AMI)的潜在诊断生物标志物并揭示了 AMI 的免疫细胞浸润特征。下面我们就来看看吧!
背景&方法
背景:
急性心肌梗死(AMI)是一种致死性疾病,发病率和死亡率都很高。据报道,AMI 与免疫细胞浸润有关。
方法:
1.筛选来自 AMI 和健康对照样品的差异表达基因 (DEG)。
2.对DEGs 进行GO和KEGG分析以及基因集富集分析 (GSEA)
3.利用STRING数据库构建了蛋白质-蛋白质相互作用(PPI)网络,并鉴定了中心基因(hub基因)。
4.构建ROC曲线分析hub基因的诊断价值。外部数据集进一步验证。
5.CIBERSORT 用于分析AMI 中 22 种免疫细胞组分的组成模式。
研究结果
DEG的识别
对三个数据集(GSE48060、GSE60993和GSE66360)的样本进行去批次效应处理后合并,包括87个AMI样本和78个对照样本。筛选AMI患者和健康对照之间的DEGs,共得到71个DEGs包括68个上调基因和3个下调基因。
DEG的功能富集分析
对DEGs进行GO和KEGG富集分析和GSEA富集分析。GSEA富集分析得到的结果与GO和KEGG的结果相似。
PPI网络构建与Hub基因选择
使用 STRING 数据库构建了 DEGs的PPI 网络,Cytoscape 软件的插件cyto-Hubba筛选了与其他基因相互作用大于5的基因作为潜在hub 基因,共有6个基因作为潜在hub基因。
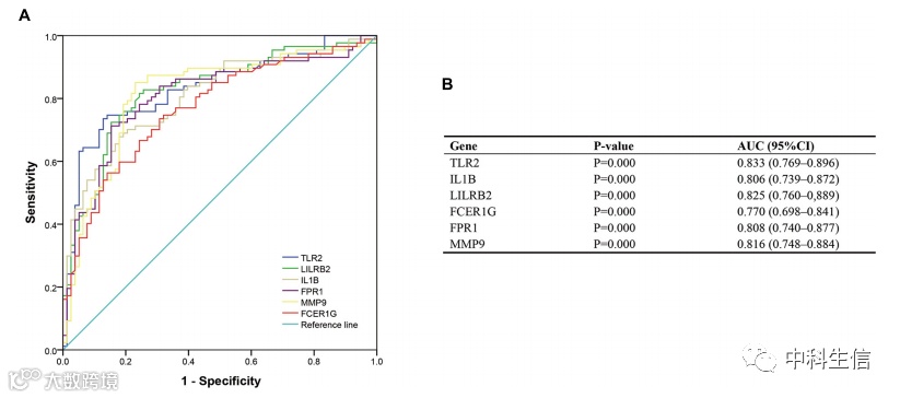
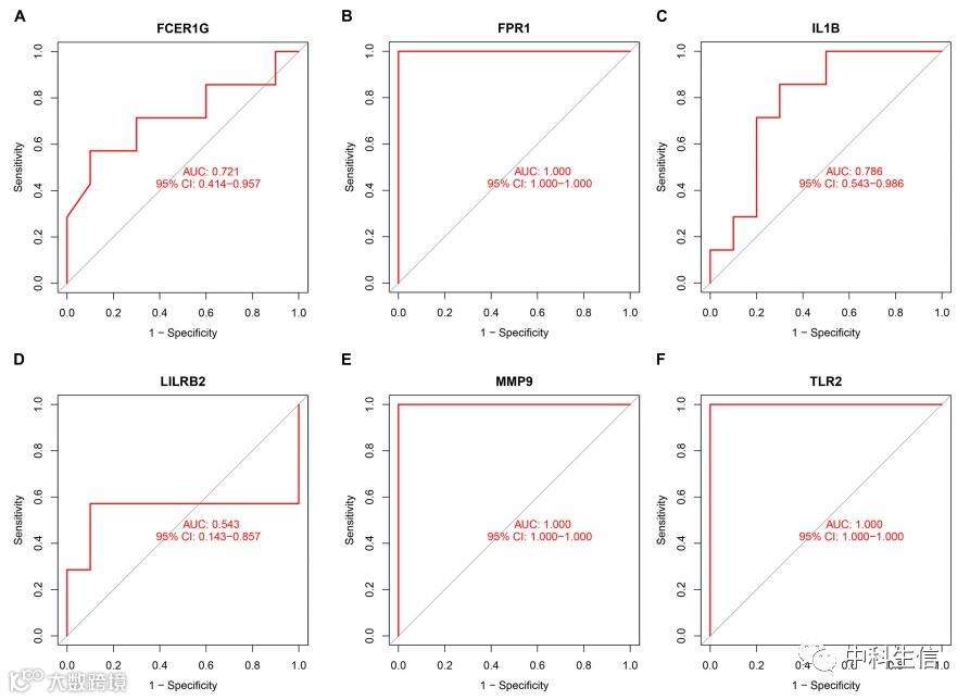
Hub 基因诊断价值的验证
对6个基因构建ROC 曲线,并利用 AUC 值来确定hub基因区分 AMI 和对照样本的诊断有效性。6个基因的AUC均大于0.7。此外,GSE61144对hub基因进行验证。
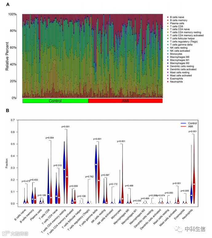
免疫细胞浸润
用CIBERSORT算法评估AMI组织和正常对照组织之间免疫细胞浸润情况,并对22种免疫细胞进行了相关性分析。
Hub基因与浸润免疫细胞的相关性分析
Spearman相关性分析探索了hub基因与免疫细胞的关联。
中科生信
致力于提供“一站式”科研定制服务

