本次小编分享一篇2022年1月发表于Nat Metab的文献,题目为《Identification of a regulatory pathway inhibiting adipogenesis via RSPO2》,影响因子13.511。本文描述了控制脂肪组织可塑性的其他调节机制,这些机制由脂肪组织SVF内不同细胞类型的细胞和分子串扰控制。最终发现RSPO2是一种新的功能效应因子,通过调节P1到P2细胞的成熟来控制脂肪细胞的形成,因此可能在调节脂肪组织可塑性中发挥重要作用。
摘要
健康的脂肪组织重塑取决于脂肪生成祖细胞的新生脂肪生成和脂肪细胞肥大之间的平衡。新生脂肪生成已被证明能促进健康的脂肪组织扩张,从而保护脂肪免受肥胖相关的胰岛素影响。在这里,我们使用小鼠脂肪生成前体的单细胞RNA测序数据集,定义了不同脂肪生成前体亚群的作用和轨迹,并进一步描述了脂肪生成的机制和细胞轨迹。我们确定Rspo2是脂肪生成的功能调节器,由CD142+的一个子集分泌,细胞通过受体Lgr4抑制早期祖细胞的成熟。小鼠循环中RSPO2的增加导致脂肪组织肥大和胰岛素抵抗,而男性肥胖个体中RSPO2水平的增加与葡萄糖稳态受损相关。综上所述,这些发现确定了一种复杂的细胞串扰,它抑制脂肪生成并损害脂肪组织的稳态。
主要内容
近年来的许多研究试图描述成脂反应,以更好地理解驱动这一过程的细胞和分子事件。这可以从apc在不同脂肪组织中存在的异质性中得到说明,这些异质性已经被单细胞RNA测序(scRNA-seq)鉴定出来。Merrick等人的一项研究通过scRNA-seq揭示了小鼠和人类脂肪组织中apc不同群体的层次结构。类似地,我们实验室之前对成人腹股沟WAT (ingWAT)的研究表明存在三种APC群体。两个成脂群体以Lin−Sca1+CD55+标记(群体1,P1)和Lin−Sca1+VAP1+标记(群体2,P2),而第三个亚群体以Lin−Sca1+CD142+表达为特征,在体内和体外均显示出抑制脂肪生成的作用。本研究的目的是阐明控制脂肪生成以调节脂肪组织稳态的细胞和分子机制。
APC-scRNA-seq数据的整合揭示了脂肪祖细胞的异质性:
在之前的一项研究中,我们将Lin - Sca1+CD142+ APCs定义为脂肪生成调节(Areg)细胞,并证明这些细胞既不能够发生脂肪生成,又通过旁分泌信号控制APCs的脂肪细胞形成。相反,Merrick等人观察到Lin−CD142+细胞可以分化为脂肪细胞。为了研究这些看似不一致的观察结果,我们用最新的计算算法重新检查了Lin−细胞的10X scRNA-seq,通过无监督聚类转录组显示了七个不同的亚群(图1a)。新发现的表达Cd55和Dpp4的细胞簇P1-1、P1-2和P1-3(图1b)代表早期的祖细胞群体,类似于之前发现的细胞簇G1/G49/Group 1(参考4)。根据其Cd142的表达情况可分为两个pparg表达亚组P2-1 (Cd142−)和P2-2 (Cd142+)(图1b)。新定义的集群P3代表了之前确定的Areg9/Group 3集群的一个子集,其特异性表达Cd142, Clec11a和Fmo2(图1b),并从P2-2集群中分离出来。增殖的P4簇表达了高水平的细胞周期基因。
图1.整合不同的scRNA-seq数据进一步揭示了脂肪细胞祖细胞的异质性。
为了确定这些细胞之间的关系,我们接下来通过Velocyto和scVELO对RNA剪接事件的动态建模来预测这些细胞簇的细胞轨迹(图1c)。该模型表明,P1细胞可以过渡到P3细胞,并进一步过渡到P2-1或P2-2细胞。另一个使用Monocle的轨迹分析(图1d)推断P1细胞可以通过第一个分支点转化为增殖的P4细胞,也可以通过第二个分支点转化为P2-1细胞。部分P1细胞继续通过第三支点,形成P2-1、P2-2或P3细胞簇(图1d)。这些数据与之前的实验结果一致,即P1细胞定义一组早期脂肪祖细胞,而表达pparg的P2细胞代表前脂肪细胞。
深入分析小鼠脂肪组织中不同细胞群的功能:
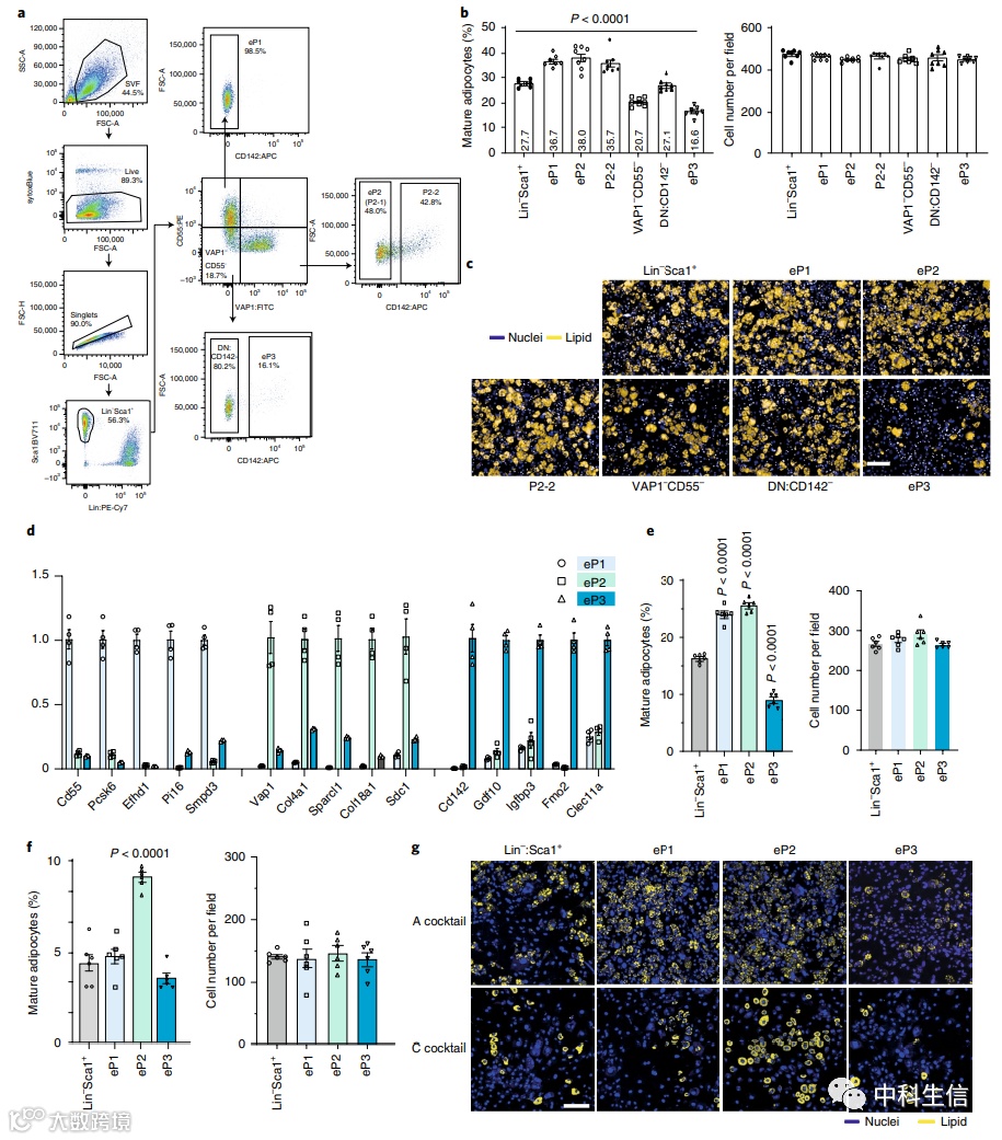
为了更可靠地分离P3细胞,并进一步研究我们联合分析中定义的细胞群的功能(图1a),我们建立了一种新的FACS策略来纯化不同的亚群。如图2a所示,使用Lin−Sca1+CD55+VAP1−CD142−选通策略分离由P1-1 ~ P1-3细胞组成的富集-p1 (eP1)。将VAP1+细胞进一步分离为P2-1和富集-p2 (eP2)细胞(Lin−Sca1+CD55−VAP1+CD142−)或P2-2细胞(Lin−Sca1+CD55−VAP1+CD142+),用Lin−Sca1+CD55−VAP1−CD142+策略分离富p3 (eP3)细胞。在成脂诱导下,eP1、eP2和VAP1+CD142+ (P2-2)细胞显示出成脂能力,我们进一步观察到,从Lin−Sca1+VAP1−CD55−(或VAP1−CD55−)细胞中去除eP3细胞,Lin−Sca1+VAP1−CD55−CD142−(或DN:CD142−)细胞中,脂肪细胞形成显著增加。这让人联想到eP3细胞无法形成脂肪的事实(图2b,c)。此外,基因表达分析表明,p3特异性基因在eP3群体中富集(图2d)。综上所述,我们能够分离出eP1、eP2、P2-2和eP3细胞,它们代表了通过10X scRNA-seq方法鉴定的P1、P2-1、P2-2和P3细胞(图1a)。EP1细胞,与eP2细胞相比,用最小的成脂处理时,表现出更低的成脂潜力,而用强劲的成脂条件检测到脂肪生成没有差异(图2e-g)。这些数据表明,表达低水平Pparg的eP1细胞处于脂肪形成的早期阶段,可能不属于脂肪细胞谱系。
图2.脂肪组织中不同细胞群的分类。
Rspo2作为P3细胞新标记物的鉴定:
我们之前发现,Areg/P3细胞通过Spink2和Rtp3旁分泌方式调控脂肪形成。为了更详细地描述P3细胞,我们比较了来自小鼠ingWAT的Areg (Lin−Sca1+CD142++)细胞和Lin−Sca1+CD142−细胞的bulk RNA-seq。在Areg/P3细胞中,共富集216个不同调控基因,其中56个编码的分泌蛋白。在排除了成熟脂肪细胞或其他细胞群中表达的候选基因后,该名单减少到41个。当筛选eP1和eP2细胞中表达的因子时,仍然有13个候选因子,它们在eP3细胞中特异富集(图3a)。
图3.鉴定Rspo2为P3的新标记物。
Rspo2在体内抑制eP1细胞的脂肪生成:
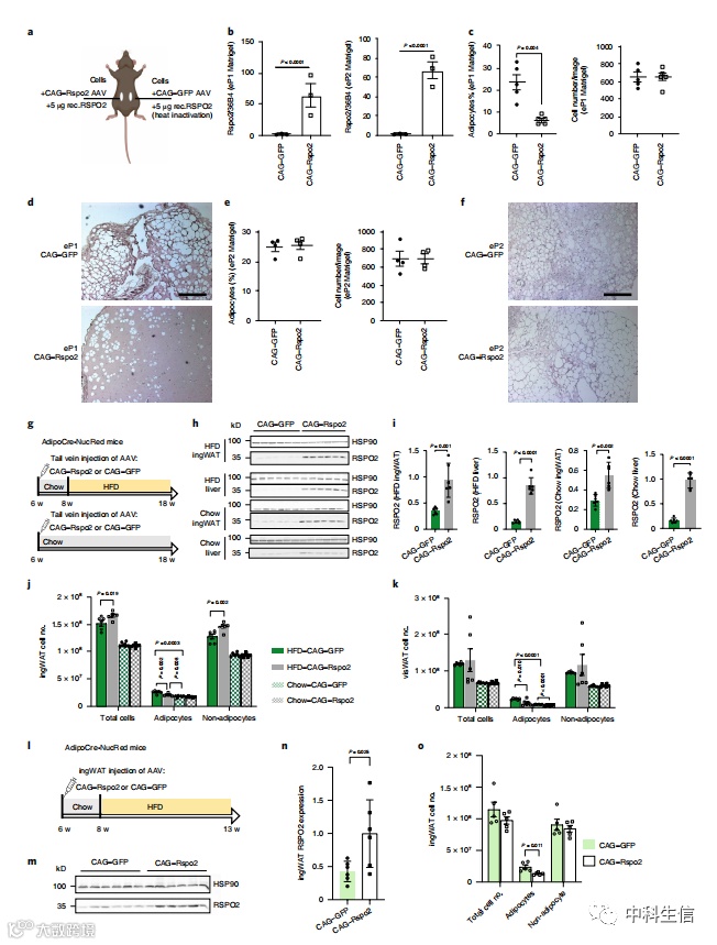
为了将研究数据扩展到体内情况,我们首先在鸡β-actin启动子(CAG)下构建了一个腺相关病毒(AAV)系统来表达RSPO2,以pAAV-CAG-GFP作为感染对照。接下来,将来自ingWAT的eP1或eP2细胞重悬在含有paav-cagr-rspo2或paav-cagr-gfp的Matrigel中,并将其移植到小鼠皮下(图4a)。此外,将rec.RSPO2补充到Matrigel中,以确保细胞在脂肪形成的初始阶段暴露于RSPO2,因为aav介导的表达至少需要5天。将小鼠暴露于高脂饮食(HFD) 4周以诱导移植后脂肪细胞的形成。paav-cagr-Rspo2显著增加了Matrigel桥塞中Rspo2信使RNA的水平(图4b),并减少了eP1细胞脂肪细胞的形成(图4c,d)。根据体外实验数据,RSPO2并没有抑制小鼠eP2细胞的脂肪形成(图4e,f)。
图4.Rspo2在体内抑制eP1细胞的脂肪生成。
Rspo2在体内抑制P1细胞向P2细胞的转化:
单细胞轨迹分析(图1c,d)以及之前的工作表明P1细胞可以向P2细胞过渡。为了建立一个模型来研究P1细胞向P2细胞的体内转化,我们从ROSAmT/mG小鼠中分离tdTomato+ eP1细胞,并将其移植到野生型小鼠的ingWAT中(图5a)。移植后10天,流式细胞术分析显示,大约23%的植入eP1细胞已转化为eP2细胞(图5b)。来自eP1细胞的VAP1+和VAP1−细胞均未表达P3标记物(图5f)。这些实验验证了我们的模型系统作为一个工具来研究P1到P2在体内的转变。
图5.Rspo2抑制eP1细胞向eP2细胞的转化。
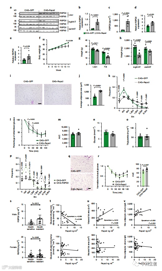
Rspo2导致体内不健康的脂肪组织扩张和胰岛素抵抗:
由于Rspo2在体内抑制脂肪细胞的形成,我们接下来研究了Rspo2是否会影响肥胖时脂肪组织的扩张。因此,将paav-cagr-RSPO2注射到8周龄饮食诱导的肥胖小鼠体内,可导致肝脏(图6a、b)和血浆(图6c)中RSPO2蛋白水平增加5倍,ingWAT(图6d)和visWAT(图6e)蛋白水平增加2倍。我们观察到paav-cagl-rspo2感染小鼠的体重增加减少(图6f),与食物摄入或能量消耗无关的ingWAT和visWAT小鼠的脂肪量减少(图6g)。此外,过表达RSPO2不仅减少了脂肪细胞的形成(Fig.4j),还导致了脂肪细胞的肥大(Fig.6i-k)。值得注意的是,尽管RSPO2过表达降低了体重增加,但在胰岛素耐受试验(ITT)中,较高水平的RSPO2表现出更差的胰岛素敏感性(图6l,m),而不影响空腹血糖(图6n)或肝脏葡萄糖分泌。两组间空腹甘油三酯(TG)水平未发生变化(图6o),而rspo2过表达小鼠肝脏中TG积累较少,与肝脏TG分泌的变化无关。这些数据表明,RSPO2水平升高导致的脂肪细胞肥大可能是导致代谢表型恶化的一个因素。
图6.体内循环的RSPO2导致脂肪组织的不健康扩张和胰岛素抵抗。
单核测序显示Rspo2抑制体内脂肪细胞的形成:
为了综合评价Rspo2对不同APC群体的影响,我们对paav-cagr-gfp-和paav-cagr-Rspo2感染小鼠ingWAT的细胞核进行了10X snrna测序。无监督聚类识别出7个细胞簇(图7a),这些细胞簇是根据已知的细胞标记基因进行注释的(图7b)。在所有的聚类中,脂肪细胞聚类中发现了脂肪细胞标记物(Adipoq、Lep、Plin1、Cidec和Dgat2)(图7b),而APC聚类中发现了前脂肪细胞标记物(Ly6a和Pdgfra)(图7b)。10X snRNA-seq分析显示paav-cagr-RSPO2感染ingWAT后脂肪细胞数量减少(图7c),这强调了我们之前的发现,并表明RSPO2可以抑制脂肪细胞的形成。RSPO2除了减少脂肪细胞数量外,还促进巨噬细胞招募到ingWAT中(图7a,c),这可能导致了观察到的胰岛素抵抗。RSPO2过表达也影响了许多已鉴定的基因表达谱(图7d)。
图7.snRNA-seq显示Rspo2降低体内脂肪细胞数量。
>>>end
结果
完
长按二维码联系我

