摘
要
Abstract
Perseverance Prevails
早上好,今天小编分享的是一篇2022年2月发表在frontiers in Immunology(IF=7.561)的文章(Ref=35281025),本研究旨在识别与移植排斥反应相关的特征性免疫相关基因,并建立一个基于免疫相关基因的肾移植预后模型。
背景&方法
背景:肾移植是末期肾病(ESRD)患者常规的一种治疗手段。然而,现有的免疫抑制药物不足以防止肾移植受者发生移植排斥反应。移植排斥反应是长期移植成功的主要障碍。因此亟需筛选免疫相关生物标志物为为肾移植预后提供新参考。
方法:
1、在GSE36059数据集中进行差异分析并与免疫相关基因取交集得到DE-IRGs;
2、GO和KEGG富集分析;
3、SVM-RFF筛选免疫相关特征基因,并在单细胞和外部验证集中验证其分类效能;
4、单因素COX、LASSO和多因素COX构建风险预后模型;
5、CIBERSORT和GSEA验证高低风险组差异。
结果
筛选免疫相关差异基因及富集分析
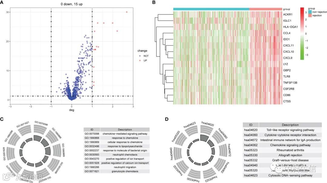
在GSE36059数据集中进行差异分析,共筛选出15个DE-IRGs(图2A)。所有差异基因均上调(图2B)。之后对这些DE-IRGs进行GO和KEGG富集(图2C, D)。结果显示,主要富集到免疫相关的生物过程和通路。
验证基因表达
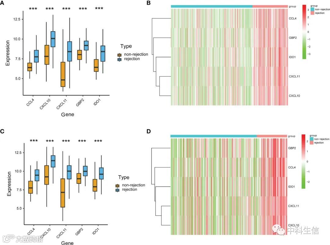
基于SVM-RFE算法,作者筛选出5个特征基因(图3)。在GSE36059数据集中,5个特征基因在排斥组织中的表达水平显著高于非排斥组织(图4A)。在GSE48581数据集中,5个特征基因在排斥组织中的表达水平也显著上调(图4C)。两个数据集中的PCA分析结果也显示样本可以被分为两类(图4B, D)。
免疫相关差异基因诊断价值评估
为探讨这5个特征基因在肾排斥反应中的诊断价值,利用R包pROC绘制ROC曲线。如图5A F所示,在GSE36059数据集中5个特征基因的AUC均大于0.7。在GSE48581数据集中,5个特征基因的AUC也均大于0.7(图5G L)。
特征基因与免疫浸润细胞的相关性分析
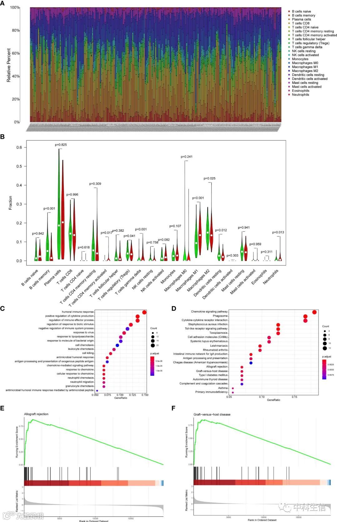
使用CIBERSORT方法在GSE36059数据集中的评估免疫细胞浸润情况。22种免疫细胞丰度如图6A所示。结果发现与非排斥反应组相比,排斥反应组的γ δ T细胞、CD4+激活的记忆T细胞、单核细胞、M0巨噬细胞、M1巨噬细胞和激活的肥大细胞的相对比例更高(图6B)。相关性分析显示CXCL11与M1巨噬细胞、γδ T细胞呈正相关(图6C)。CXCL10与M1巨噬细胞和γδ T细胞呈正相关(图6D)。CCL4与γδ T细胞、滤泡辅助T细胞呈正相关,与静息肥大细胞呈负相关(图6E)。IDO1与M1巨噬细胞、γδ T细胞、CD4+激活的记忆T细胞呈正相关(图6F)。GBP2与γδ T细胞、CD4+激活的记忆T细胞、M1巨噬细胞呈正相关(图6G)。
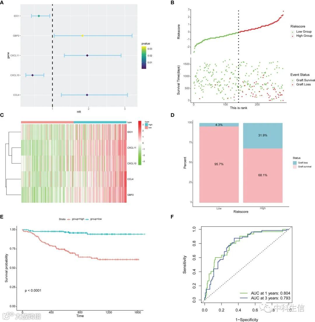
构建风险预后模型
单因素Cox回归分析显示,5个特征基因均与移植物损失相关。然后,通过多因素Cox回归分析,建立移植物损失的免疫相关基因预后模型(图7A)。计算每个样本的风险得分,根据RiskScore中位值将患者分为高风险组和低风险组(图7B)。这5个特征基因在高风险组中均有上调(图7C)。高风险组移植失败率高于低风险组(图7D)。绘制KM生存曲线,评估RiskScore的预后价值。高风险组的患者移植物存活率较低(图7E)。1年和3年移植物存活的AUC值分别为0.804和0.793(图7F),说明该模型在预测移植物损失方面具有良好的敏感性和特异性。
风险得分与免疫浸润细胞间的相关性分析
GSE21374数据集中的22种免疫细胞如图8A所示。结果发现,与低风险组相比,高风险组M1巨噬细胞、CD4+记忆T细胞和γδ T细胞的相对比例明显更高。低风险组的M2巨噬细胞、静息树突状细胞、treg细胞和记忆B细胞的相对比例明显更高(图8B)。
扫描二维码 联系我们
中科生信
微信号|中科生信
知乎|@生信科研

