分享一篇2022年4月1日发表在Nature Communications的单细胞结直肠癌 (CRC)的文章(IF :14.9191)分析了来自5名患者的肿瘤和癌旁组织的样本。主要阐述肿瘤特异性FAP +成纤维细胞和SPP1 +巨噬细胞呈正相关,并通过免疫荧光染色和空间转录组学验证了它们的紧密定位。
背景与方法
结直肠癌 (CRC) 是第三大最常见的恶性肿瘤(仅次于肺癌和乳腺癌),每年在全世界造成约 800,000 人死亡。研究发现结直肠癌中存在多样化的肿瘤微环境景观,其中FAP +成纤维细胞和SPP1 +巨噬细胞在肿瘤组织中富集。它们的存在与淋巴细胞浸润呈负相关,同时促进肿瘤促纤维增生结构的形成。
方法
1 单细胞10x 测序以及后续质控、降维和聚类分析
2. R 包 velocyto.R 计算每个细胞中每个基因的 RNA 速度值,并将 RNA 速度向量嵌入到低维空间中
3 通过 pySCENIC 的 AUCell 模块分析调节子进行转录调节分析
4 CIBERSORTx构建单细胞特征矩阵来分析bulk组织中的免疫浸润丰度
5 R 中的 Seurat 软件包对 ST 和 Visium 样本的 ST 数据处理后生成的基因点矩阵进行空间转录组学数据分析
结果
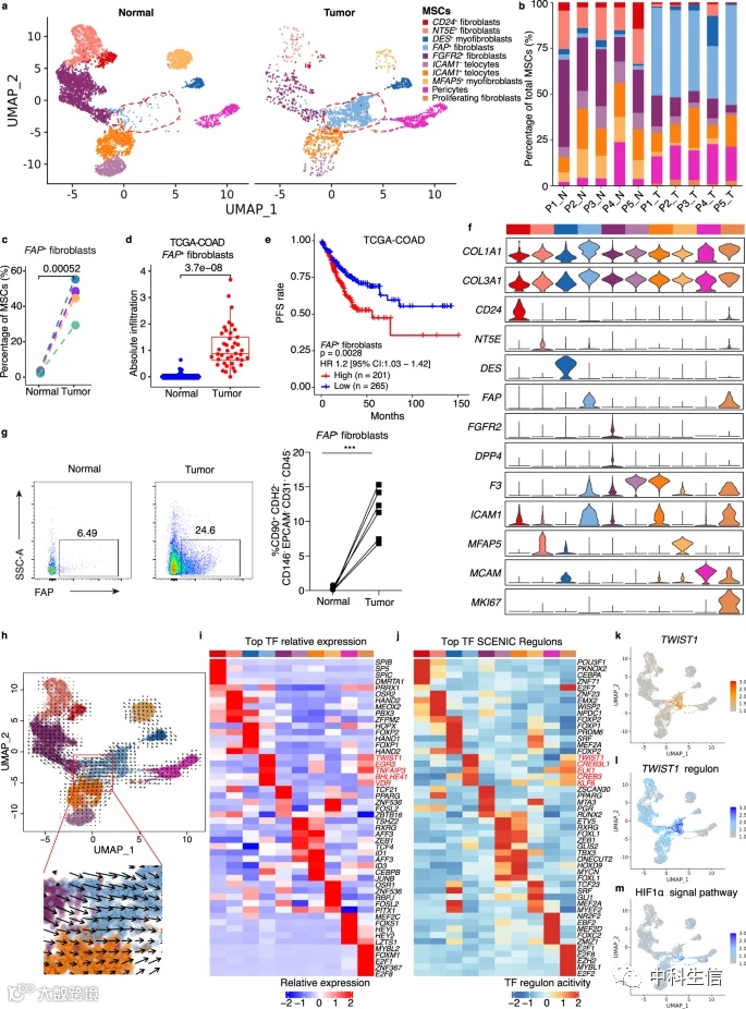
人类正常黏膜和结直肠癌组织的单细胞转录组图谱
构建肿瘤与癌旁的单细胞转录组图谱,进行质控、标准化、PCA分析。使用Harmony将肿瘤和邻近正常组织的 scRNA-seq 数据进行整合,随后用UMAP进行可视化。尽管来自 5 名患者的肿瘤和相邻正常组织中均存在所有 9 种主要细胞类型(图 1e),但每种主要细胞类型的浸润程度不同,可能反映了 CRC 进展阶段的差异。
CRC患者肿瘤组织中细胞群的特征揭示了TME的标志性特征
为了研究肿瘤浸润细胞亚群调控网络的变化,利用MsigDB的标志基因集来分析相邻正常和肿瘤组织之间的间充质干细胞、心肌细胞、胶质细胞、骨髓细胞、T细胞和B细胞的途径变化(图2a)。来自肿瘤的 MSC、EC 和骨髓细胞中富集到缺氧的标志性基因集,与来自正常黏膜的细胞相比,肿瘤浸润性骨髓细胞和 T/ILC 富集到更多的代谢相关基因富集,包括脂肪酸代谢、异源代谢、胆汁酸代谢和胆固醇稳态。
此外使用反卷积算法 CIBERSORTx构建特征矩阵分析bulkRNA,揭示了 MSCs 浸润与 TME 中骨髓细胞浸润之间呈正相关,同时发现骨髓细胞的浸润程度越高生存时间越短。
肿瘤特异性FAP +成纤维细胞与结直肠癌进展相关
TME 的动态重塑在 CRC 进展中起重要作用,因此分析肿瘤邻近组织和肿瘤组织之间MSCs 和成纤维细胞样细胞差异,发现 CRC样品中FAP +成纤维细胞的浸润显着增加,而NT5E +和FGFR2 +成纤维细胞显着减少。随后进行使用velocyto.R推断FAP +成纤维细胞的分化轨迹发现肿瘤特异性FAP +成纤维细胞可能起源于FGFR2 +成纤维细胞或ICAM1 +端粒细胞。接着,使用pySCENIC分析FAP +的分化成纤维细胞由复杂的转录因子 (TF) 网络协调。发现TWIST1在FAP +成纤维细胞的调节网络中具有最高的表达和活性水平,并且可能代表驱动这种分化途径的转录因子。
肿瘤特异性SPP1 +巨噬细胞与 CRC 进展相关
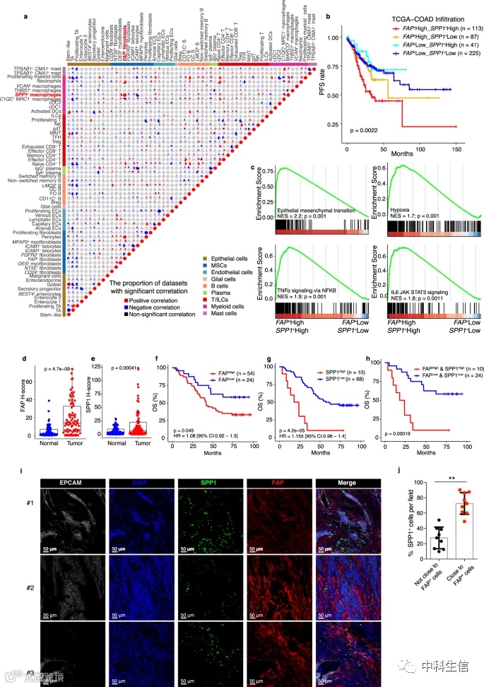
CRC 患者骨髓细胞鉴定了三种树突状细胞(DC)亚型。活化的 DC、cDC1、cDC2。通过研究邻近组织和肿瘤组织中骨髓细胞亚型的变化,发现SPP1 +巨噬细胞是肿瘤特异性巨噬细胞,占肿瘤样本中骨髓细胞的 11.6%,但在相邻正常组织中仅占骨髓细胞的 0.68%。在bulk中也发现相同的结果。此外,与非恶性结肠组织相比,CRC中SPP1 +巨噬细胞显着增加,而THBS1 +巨噬细胞没有显着变化。pySCENIC 分析表明STAT1编码使巨噬细胞向 M1 表型倾斜的主转录因子,在SPP1 +巨噬细胞60中具有高度活性(图 4i-l)。在SPP1 +巨噬细胞中高度表达的基因是那些参与 ECM-受体相互作用、PPAR 信号通路和糖酵解/糖异生的基因。
FAP +成纤维细胞和SPP1 +巨噬细胞的高浸润与患者生存率相关
FAP +成纤维细胞和SPP1 +巨噬细胞主要富集在肿瘤组织中,我们随后使用 CIBERSORTx 评估了 scRNA-seq 在 14 个独立 CRC 队列中识别的 58 个细胞簇的浸润,并进一步计算了每个队列中这些细胞簇浸润内的成对 Spearman 相关性。发现高FAP +成纤维细胞和SPP1 +巨噬细胞的患者表现出最短的 PFS,表明这两种细胞类型可以协同促进肿瘤进展。随后进行GSEA 分析,发现高表达的FAP +成纤维细胞和高表达的SPP1 +巨噬细胞富集到EMT以及TNFα 信号传导和 IL2/STAT5 信号传导途径。
空间转录组学揭示FAP +成纤维细胞和SPP1 +巨噬细胞的细胞间相互作用
为了进一步评估FAP +成纤维细胞和SPP1 +巨噬细胞的空间组织,我们对来自 4 名 CRC 患者的肿瘤组织切片进行了空间转录组学(ST),发现了FAP +成纤维细胞和SPP1 +巨噬细胞在四个 ST 数据集中有助于促纤维增生结构形成的途径中高度活跃,包括细胞外基质组织、胶原原纤维组织和对 TGF-β 的反应,同时,T细胞或B细胞被排除在肿瘤核心之,这些结果表明促纤维细胞微环境可能受到FAP +成纤维细胞和SPP1 +巨噬细胞相互作用的调节,以限制免疫细胞浸润到肿瘤核心。
FAP +成纤维细胞和SPP1 +巨噬细胞的高浸润与免疫治疗抗性相关
我们对具有不同FAP +成纤维细胞和/或SPP1 +巨噬细胞浸润模式的肿瘤的局部免疫特征进行分析,发现高表达FAP或SPP1的患者对抗 PD-L1 治疗的反应明显低于其他患者。
今天的分享就到这里啦,对上述分析方法感兴趣或者没有研究思路的小伙伴,欢迎扫下方二维码前来咨询哦!先到先得,欲购从速!
中科生信
提供“一站式”科研服务

