早上好,今天分享一篇2021年6月发表在Ann Transl Med(IF=3.616)的文章,RAB5C, SYNJ1, and RNF19B promote male ankylosing spondylitis by regulating immune cell infiltration,作者确定了与男性强直性脊柱炎相关的关键基因,并分析了免疫细胞浸润在该病理过程中的作用。该研究方法同样适用于其他肿瘤或非肿瘤的研究,有相关需求的老师欢迎联系我们!
背景&方法
背景:
强直性脊柱炎(AS)是一种常见的风湿性疾病,其特征在于炎症和新骨形成。
方法:
1、鉴定男性AS(M_AS)和男性健康对照(M_HC)之间的差异表达基因(DEG);
2、对DEG进行GO和KEGG富集分析;
3、通过PPI分析筛选网络中的关键基因;
4、对M_HC和M_AS进行GSEA;
5、通过WGCNA筛选出hub基因;
6、WGCNA筛选的hub基因与PPI网络筛选出的基因相交得到关键基因;
7、M_AS和M_HC以及关键基因的免疫细胞浸润分析。
结果
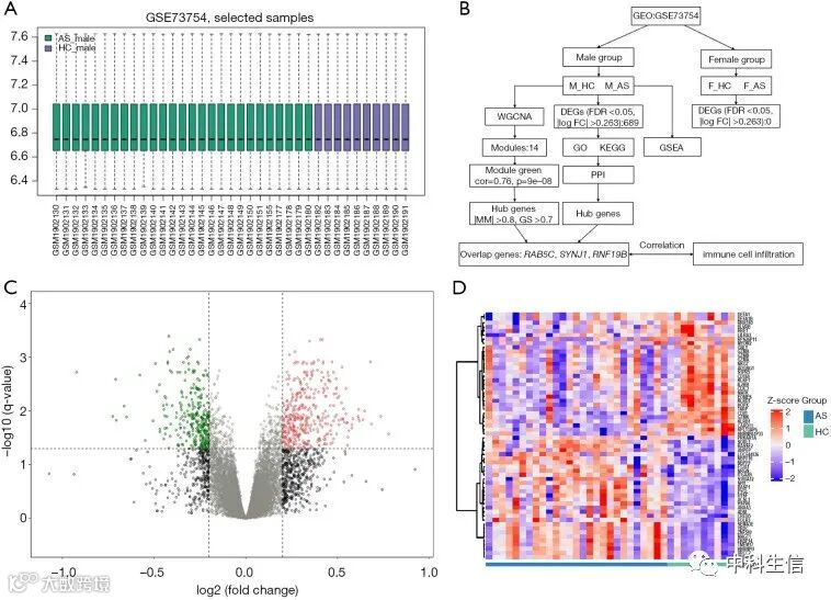
M_HC和M_AS组之间的DEG
以FDR<0.05,|logFC|>0.263为标准,在M_HC组和M_AS组之间共获得689个DEG,其中395个基因上调,294个下调(图1C)。选择了30个最显着上调的基因和30个最显着下调的基因,绘制了热图(图1D)。
图1
DEG的功能注释
DEG显着富集的BP术语包括中性粒细胞脱粒、参与免疫反应的中性粒细胞活化、肥大细胞脱粒和参与免疫反应的肥大细胞活化(图2A)。DEG显着富集的CC术语包括核糖核蛋白颗粒、核糖体亚基和免疫突触(图2B)。DEG显着富集的MF术语包括小GTPase结合、Ras GTPase 结合和MHC蛋白复合物结合(图2C)。KEGG结果显示上调基因主要富集在白细胞跨内皮迁移、TNF信号通路和趋化因子信号通路(图2D),而下调基因主要富集在核糖体、氧化磷酸化和神经退行性疾病-多种疾病的通路中(图2E)。
图2
DEG的PPI网络
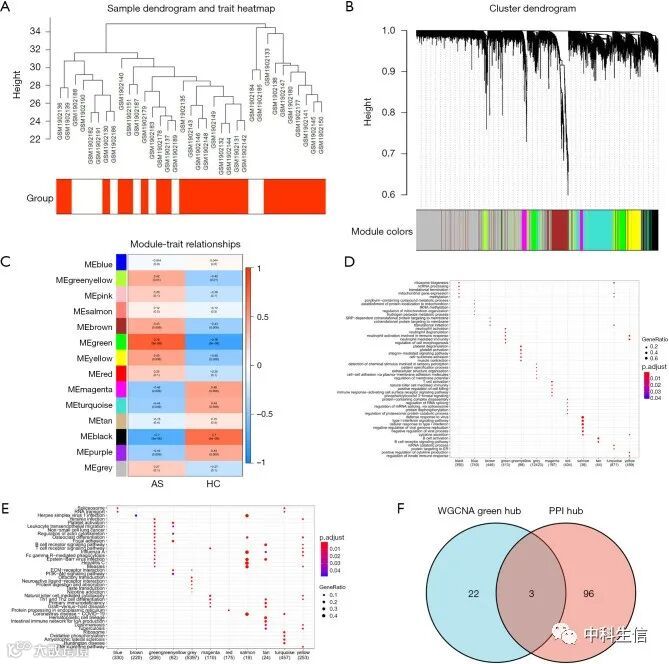
利用STRING在线数据库构建常见DEGs的PPI网络。degree≥15的节点被筛选出来并可视化(图3A)。通过MCODE插件共获得23个聚类,将得分最高的5个聚类可视化并进一步分析(图3B-F)。
图3
GSEA
与M_HC组相比,M_AS组富集的BP主要与免疫反应的调节、先天免疫反应和细胞死亡的负调控有关(图4A)。CC主要包括分泌颗粒膜、三级颗粒和整合素复合物 (图4B)。丰富的KEGG信号通路主要包括核因子-κB(NF-κB)信号通路、鞘脂信号通路、FoxO信号通路和Rap1信号通路(图4C)。4个代表性通路的富集分数如图4D。
图4
WGCNA
样本树状图显示2个样本偏差较大,移除后剩余35个样本进行分析(图5A)。通过共表达矩阵的构建,获得了14个基因模块(图5B)。绿色模块与M_AS的相关性最高(图5C)。对绿色模块中的基因进行了GOBP(图5D)和KEGG分析(图5E)。
图5
确定关键基因
WGCNA筛选的hub基因与PPI网络前5个簇中的基因相交。最后得到三个重叠基因RAB5C、SYNJ1和RNF19B,并被确定为关键基因(图5F)。
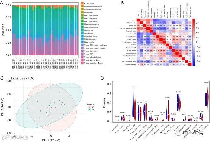
免疫浸润分析
每个样本中浸润免疫细胞的比例如图6A所示。中性粒细胞与CD8 T细胞、Treg与活化的记忆CD4 T细胞、活化和静止NK细胞之间存在负相关(图6B)。通过PCA,我们发现了M_HC组和M_AS组之间免疫细胞浸润的差异(图6C)。随后我们观察到与M_HC组相比,M_AS组的单核细胞增加和gamma delta T细胞减少(图6D)。根据关键基因的表达水平分组,我们发现与RAB5C低表达组相比,RAB5C高表达组活化的NK细胞、活化的DC和M2巨噬细胞减少,而单核细胞和M0巨噬细胞增加。与SYNJ1低表达组相比,SYNJ1高表达组单核细胞和M0巨噬细胞增多,而M2巨噬细胞和活化的DC减少。与低 RNF19B表达组相比,高RNF19B表达组的CD8 T细胞减少,而单核细胞、M0巨噬细胞和中性粒细胞增加(图7A-C)。
图6
图7
今天的分享就到这里啦,对上述分析方法感兴趣或者没有研究思路的小伙伴,欢迎扫下方二维码前来咨询哦!先到先得,欲购从速!
中科生信
提供“一站式”科研服务

