早!今天小编和大家分享一篇2021年4月发表在Hereditas(IF:3.271)的文章《Identification of metabolism genes related to hepatocarcinogenesis and progression in type 2 diabetes mellitus via co-expression networks analysis》。很多疾病的发生都是有别的疾病作基础的,将两种疾病联系起来分析,可以找到疾病进展过程中的生物标志物,并更好地为疾病的控制提供靶点。在这篇文章中,作者研究了2型糖尿病及其进展的疾病之一——肝癌联合分析,最终鉴定得到与 2 型糖尿病到肝癌进展相关的代谢方面的生物标志物。下面就一起跟随小编来看看吧!
背景&方法
2型糖尿病(T2DM)是全球最常见的慢性疾病之一。除了引发代谢紊乱和血管损伤,T2DM 是癌症的主要诱发因素,主要发生在包括肝细胞癌 (HCC) 在内的胃肠道恶性肿瘤中。目前已经证实,T2DM 是HCC的独立危险因素。然而,T2DM 中HCC发生和进展的相关基因和模块仍不清楚。
方法:
1.GEO数据集筛选 T2DM 和 HCC 数据集的差异表达基因 (DEG)。
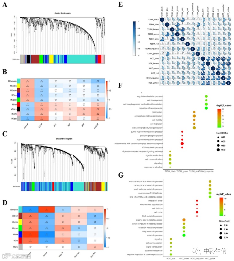
2.构建加权基因共表达网络分析 (WGCNA) 以筛选关键模块基因。
3.GOSemSim 包和 Metascape 获得和注释具有 T2DM 和 HCC 临床意义的模块中的共同基因。
4.鉴定与晚期 HCC 和高糖化血红蛋白 (HbA1c) 相关的基因。并通过 UALCAN 分析和基于TCGA临床信息的单因素 cox 回归进行了验证。
5.外部数据集验证。
研究结果
DEGs的鉴定和功能富集
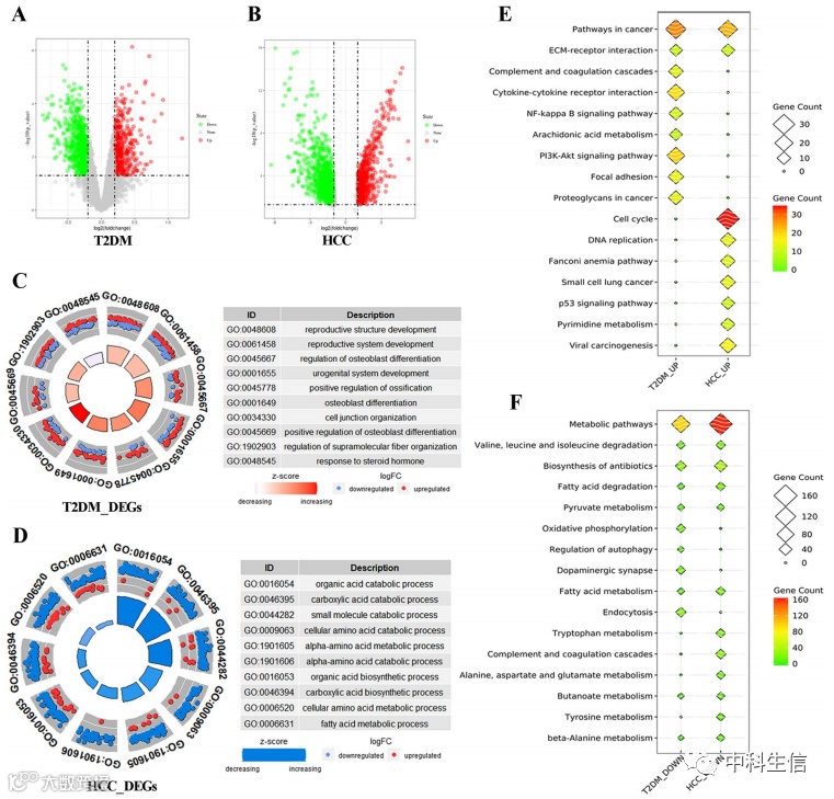
在 T2DM 和正常对照之间共筛选出 1288个DEG,440个基因在 T2DM 中上调,848个在 T2DM 中下调。在 HCC 和正常样本之间获得 1559个DEG,在HCC 中618个基因上调,941个基因下调。GO 和 KEGG 分析表明T2DM 和 HCC 中参与细胞代谢的基因表达显著降低,而与细胞发育相关的基因表达显著增加。
T2DM与HCC的共表达网络构建及模块关联
分别对T2DM和HCC进行WGCNA分析,筛选关键模块。对关键模块基因重叠获得了4个上调基因和33个下调基因(表1)。DisGeNET 还揭示了基因与疾病之间的关联(表2)。结果表明,这37个核心基因与低血糖、糖尿病、肝癌和脂肪性肝炎高度相关,与我们的研究一致。
与 HCC 进展和 HbA1c 异常相关的 Hub 基因鉴定和验证
分析与 HCC 的 StageT3b 负相关的棕色和黄色模块中的基因以及与 T2DM 的 HbA1c 负相关的绿松石簇中的基因。共鉴定出24个基因,其中12个被选为与肿瘤侵袭和HbA1c变异性相关的枢纽基因。基于 TCGA 数据库,ACAT1、CRYL1、SLC2A2、PCK1、ABAT、ACADSB、ST3GAL6和EPHX2等8个基因被证实与肿瘤分期和淋巴结转移状态呈负相关。此外,进行单因素cox回归分析,ACAT1、CRYL1、SLC2A2、PCK1和ABAT的表达增加可能有利于改善HCC的预后。
预后基因确认
通过人类蛋白质图谱验证了HCC 组织和正常肝组织之间5个基因的蛋白质表达。此外,在GSE69850中用二甲双胍和苯乙双胍制备的 HepG2 样本中PCK1和ABAT显著改善,表明 T2DM 中的血糖控制可能通过增加保护因子的表达而有利于改善 HCC 的生存结果。
中科生信

