//
早上好,今天分享一篇2021年12月发表在Front Genet(IF=4.772)的文章,Identification of Hub Genes and Potential ceRNA Networks of Diabetic Nephropathy by Weighted Gene Co-Expression Network Analysis(PMID: 34790229),作者确定了糖尿病肾病早期诊断的标志物,并深入了解了糖尿病肾病在转录组水平上的发展机制。该研究方法同样适用于其他肿瘤或非肿瘤的研究,有相关需求的老师欢迎联系我们!
背景:
糖尿病肾病(DN)是糖尿病患者最常见的微血管并发症之一,也是终末期肾病的主要原因。
方法:
1、加权基因共表达网络分析与模块筛选;
2、鉴定男性DN和对照之间的差异表达基因(DEG);
3、Co-DEG的识别;
4、对DEG进行GO和KEGG富集分析;
5、Co-DEG的PPI网络构建与基因簇鉴定
6、Hub基因识别和目标miRNA预测;
筛选网络中的关键基因;
7、Hub基因的验证;
8、ceRNA网络的构建。
共表达网络
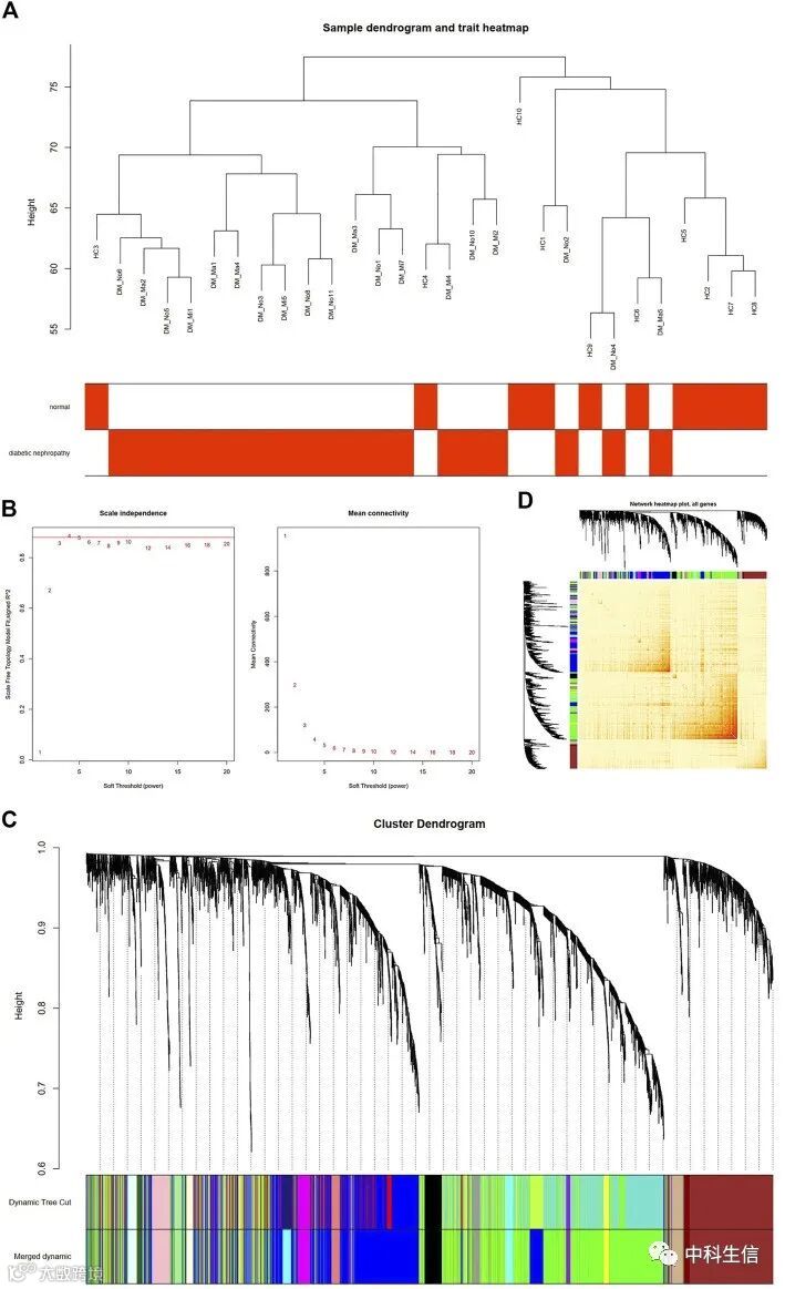
去除四个异常值后,样本聚类树如图2A所示,选择软阈值为4(图2B)。构建了19个共表达模块。基因数量最多的模块是绿色模块,其次是棕色模块和蓝色模块(图2C)。基因之间的相关热图如图2D所示。
图2
模块-特征关系分析
模块-特征关系分析表明,绿色模块与DN最显着相关(图3A)。不同模块之间存在一定的相关性(图3B)。此外,图3C显示了这些基因在DN的绿色模块中的重要性。
图3
绿色模块的Co-DEG的识别
GSE142153中,与正常样本相比,在DN样本中共鉴定出503个DEG,其中包括295个下调基因和208个上调基因(图4A)。DEG与绿色模块交集获得Co-DEG(图4B)。
图4
Co-DEG的功能富集分析
为了进一步探索Co-DEG的生物学功能,进行了GO和KEGG通路分析(图5A、B)。
图5
PPI网络构建与基因簇鉴定
将234个Co-DEG上传到STRING进行进一步分析,得到130个节点和330个边(图6A)。共有三个基因簇,它们的得分分别为12.769、3.000和2.667(图6B)。
图6
Hub基因识别和目标miRNA预测
通过cytohubba七种算法结果相交识别到四个hub基因(图7A)。接下来,使用三个在线miRNA数据库来预测中枢基因的目标miRNA。根据预测结果,Cytoscape构建了mRNA和miRNA 的共表达网络(图7B)。
图7
Hub基因的验证和功效评估
通过qPCR研究了上述四个hub基因的相对表达。如图8A所示,与对照组相比,DN患者的PBMC中IL6、CXCL8、MMP9和ATF3的相对表达显着增加。hub基因的相对表达与DN患者的eGFR呈负相关(图8B)。此外,绘制ROC曲线并计算曲线下面积(AUC)以区分DN和对照,在数据集GSE142153中,四个中心基因的每个AUC均大于0.8(图8C)。
图8
目标lncRNA的预测和ceRNA网络的构建
使用在线数据库Starbase 3.0来预测与所选 miRNA相互作用的lncRNA。Cytoscape构建了ceRNA网络(图9A-C)。NEAT1/XIST/KCNQ1T1-let-7b-5p-IL6(图9D)、NEAT1/XIST-miR-93-5p-CXCL8(图9E)和 NEAT1/XIST/KCNQ1T1-miR-27a-3p/miR -16-5p-ATF3(图9F)可能是调节早期DN疾病进展的潜在RNA调节途径。
图9

