摘要
Abstract
早上好,今天小编分享一篇2022年8月发表在Frontiers in Genetics(IF=4.772)的文章,作者通过在溃疡性结肠炎患者中构建ceRNA网络识别潜在的生物标志物及治疗靶点。
背景&方法
背景:溃疡性结肠炎(UC)是一种常见的消化系统慢性疾病。近年来,竞争性内源性RNA (ceRNAs)越来越多地被用于揭示UC发病和治疗的关键机制。然而,ceRNA在UC发病机制中的作用尚未完全阐明。
方法:
1、从GEO数据库下载UC患者的mRNA、miRNA和lncRNA的转录组数据;
2、利用limma包识别组间的差异表达mRNA、miRNA和lncRNA;
3、WGCNA分析筛选UC相关模块基因;
4、利用miRWalk和DIANA-LncBase数据库预测调控差异mRNA的miRNA和lncRNA,之后分别与差异miRNA和lncRNA取交集;
5、利用cytoscape构建ceRNA网络并利用cytohubba识别hub基因;
6、利用immuCellAI数据库计算免疫浸润评分;
7、最后在DSS诱导的小鼠模型中利用qRT-PCR验证hub基因的表达。
结果
作者选择了GSE87466 mRNA数据集、GSE48957 miRNAs数据集和GSE67106 lncRNAs数据集,分别包含87个UC组织和21个正常组织、10个UC组织和10个正常组织、21个UC组织和22个肠道活检的正常组织。表1列出了这三个数据集的基本信息。
筛选差异miRNAs
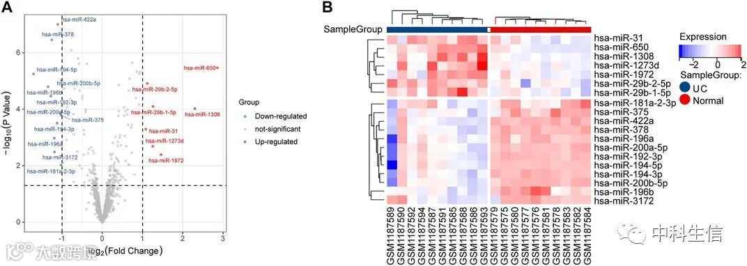
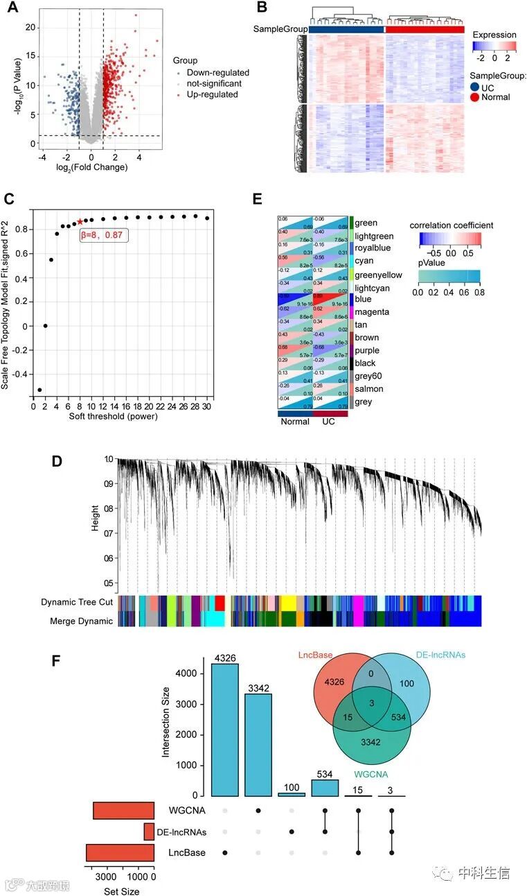
利用R包limma在数据集GSE48957中识别差异miRNAs。通过火山图和热图,作者发现UC组与正常组相比,有7个DE-miRNAs明显增加,12个DE-miRNAs减少(图2和表2)。
差异mRNA的富集分析
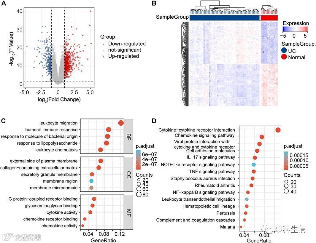
利用R包limma在数据集GSE87466中识别差异mRNAs。通过火山图和热图,作者发现UC组与正常组相比,537个差异mRNA表达明显增加,270个差异mRNA表达明显减少(图3A, B)。随后,作者进行了GO和KEGG富集分析。其中BP、MF、CC富集的top5如图3C所示。BP主要富集到白细胞迁移、体液免疫反应、对细菌来源分子的反应、白细胞趋化性和对脂多糖的反应。CC主要富集到质膜外侧、含胶原的细胞外基质、分泌颗粒膜、膜微域和膜区。MF主要富集到趋化因子受体结合、趋化因子活性、糖胺聚糖结合、G蛋白偶联受体结合和细胞因子活性。KEGG结果主要富集到病毒蛋白与细胞因子和细胞因子受体相互作用、IL-17信号通路、细胞因子与细胞因子受体相互作用等37个KEGG通路,如图3D所示。
WCGNA识别共表达模块
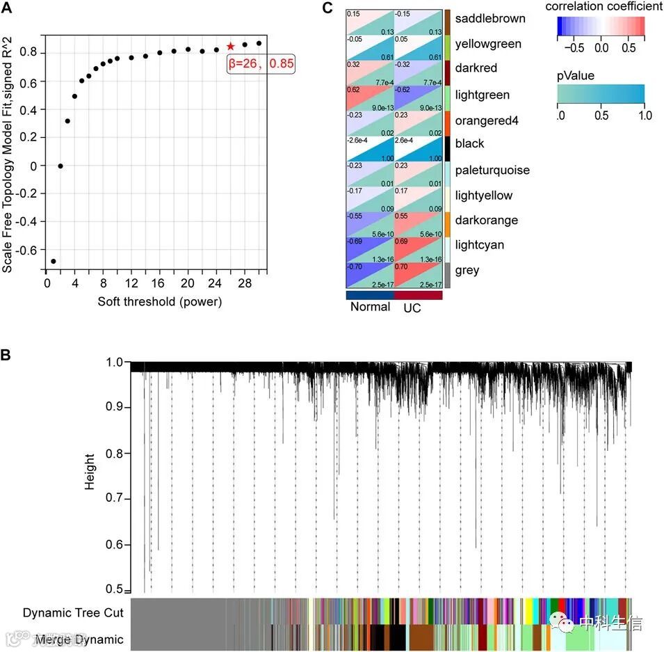
作者利用WGCNA识别基因模块。当β=26时,R2=0.85,可以获得最高的平均连通性(图4A)。剔除不显著的灰色模块后,确定了包含10个基因共表达模块(图4B)。由图4C可知,UC组中,lightcyan模块与UC组呈正相关,lightgreen模块与UC组呈负相关。
互作差异mRNA的富集分析和hub基因的识别
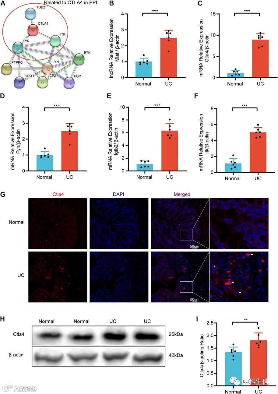
接下来作者利用miRwalk数据库预测了差异miRNA靶向的mRNA,之后差异mRNAs、WGCNA模块基因和预测靶向mRNA三者取交集得到330个mRNAs(图5A)。为了进一步了解这些基因的生物学功能,作者利用Cytoscape的ClueGO插件进行了GO功能富集和Reactome通路富集,结果如图5B-E所示。随后,作者使用CytoHubba来识别PPI网络中联通度最高的hub基因。图5F显示了top10的hub基因,如LYN、FYN、PTPRC、STAT1、FGR、CTLA4、BTK、ITK、ITGB2和LCP2。
通过差异lncRNAs、WGCNA分析和lncRNAs预测识别互作的lncRNAs
作者在GSE67106数据集中共得到637个差异lncRNA,其中441个上调,196个下调(图6A, B)。在WGCNA分析中,软阈值=8(图6C)。图6D显示了这些lncRNA的共表达模块和相应的层次聚类树状图。如图6E所示,blue模块与UC组呈正相关,purple模块与UC组呈负相关。差异lncRNAs、WGCNA模块lncRNA和预测的lncRNA取交集,用于构建ceRNA网络,如图6F所示。
构建ceRNA网络
作者利用上述lncRNA-miRNA、miRNA-mRNA和lncRNA-mRNA之间的相互作用,通过Cytoscape构建了lncRNA-miRNA-mRNA调控网络,如图7A所示。最终确定了包含4个mRNA、2个miRNA和2个lncRNA的核心ceRNA子网络(图7B)。
绘制ROC曲线及免疫浸润分析
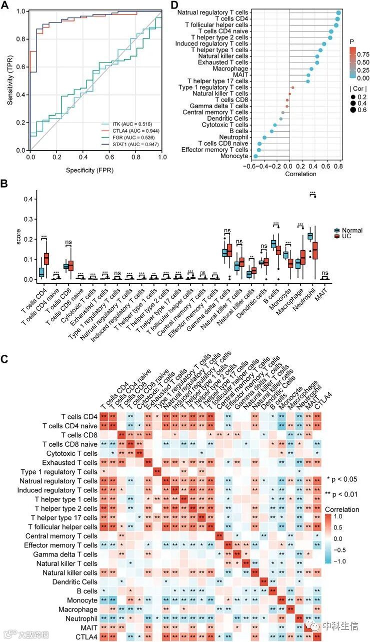
图8A显示了最终识别的ceRNA网络中4个mRNA的ROC曲线。作者发现,除ITK和FGR外,CTLA4和STAT1的AUC都大于0.90,显示出良好的预测效能。
为了进一步验证假设,作者使用immuCellAI数据库计算了正常组和UC组之间的免疫细胞丰度。如图8B所示,UC组中CD4+ T细胞、CD4 naïve T细胞、耗尽T细胞、自然调节性T细胞、诱导调节性T细胞、T辅助1型细胞、T辅助2型细胞、T辅助17型细胞、T滤泡辅助细胞、自然杀伤细胞、巨噬细胞的比例均高于正常组,CD8 naïve T细胞、细胞毒性T细胞、效应记忆T细胞、单核细胞和中性粒细胞的比例均低于正常组。CTLA4表达水平与天然调节性T滤泡辅助细胞、CD4+ T细胞、天然调节性T细胞、CD4 naïve T细胞、T辅助性2细胞、诱导调节性T细胞、单核细胞具有良好的相关性(图8C, D)。
DSS诱导小鼠模型验证
作者利用DSS在小鼠中构建了UC模型,通过qRT-PCR检测了CTLA4和三个强相关mRNA (FYN、ITK和IGTB2)的mRNA表达水平(图9A)以及心肌梗死相关转录本(MIAT)的lncRNA表达水平,以验证数据集的可靠性。与正常组相比,UC组CTLA4、FYN、ITK、ITGB2、MIAT的表达水平显著升高(图9B F), IF和WB证实关键hub基因CTLA4在蛋白水平上较正常组显著升高(图9G I)。
扫描二维码 联系我们
中科生信

