摘要
Abstract
早上好,今天小编分享一篇2022年8月发表在Frontiers in Immunology(IF=8.786)的文章,作者主要研究M2 样肿瘤相关巨噬细胞(M2 样 TAM)在肝细胞癌 (HCC) 的进展和治疗中具有重要作用,通过scRNA-seq和bulk RNA-seq构建M2样TAM相关生物标志物。
背景&方法
背景:肝细胞癌 (HCC) 发病机制尚不完全清楚,预后不乐观。因此,需要更深入的研究和识别创新的“特征”来预测HCC患者的预后。
方法:
1. 单细胞数据处理和CIBERSORTx分析;
2. WGCNA分析;
3. 获取 M2 样 TAM 相关基因;
4. M2 样 TAM 相关预后特征的构建和验证;
5. 免疫细胞、免疫功能和免疫疗法的分析;
6. pRRophitic药物相关性分析。
结果
WGCNA筛查HCC中M2巨噬细胞相关基因
CIBERSORTx 算法用于计算 TCGA-LIHC 样本中 M1 和 M2 巨噬细胞的含量区分高低表达进行生存分析。随后使用WGCNA分析M2 巨噬细胞相关的模块。
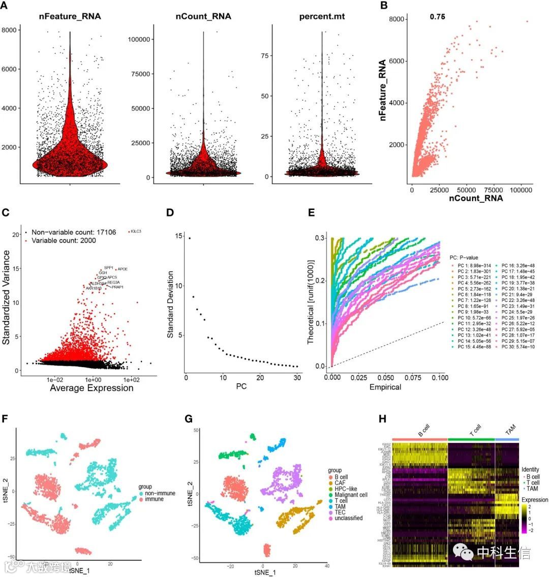
使用 scRNA-seq 数据获取 TAM 标记基因
单细胞分析确定细胞类型随后进行差异分析选取TAM相关的基因与WGCNA的M2 巨噬细胞模块基因取交集。
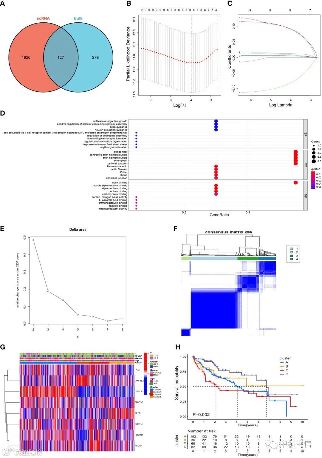
M2样TAM相关预后基因的筛选
对交集基因进行单因素cox分析,随后使用lasso分析构建预后模型。对构建模型基因进行富集分析。同时进行共识聚类分成4个亚群具有显著差异。
构建类似 M2 的 TAM 相关预后特征
为了评估风险模型的性能,绘制了 ROC 曲线。同时进行单变量和多变量分析(图 5D、E)和一致性指数(C-指数)分析。
M2 样 TAM 相关预后特征的外部验证
在外部数据集上进行验证风险模型。此外,。基于我们的预后特征的风险评分和患者的其他临床病理学指标,我们构建了列线图以更全面地预测患者的存活率。
基于预后特征的临床病理学特征分析
构建不同临床因素的生存分析。HCC患者根据临床病理指标分为不同亚组的生存分析显示,无论是按性别、年龄、分级还是T分期分组,高危组患者的生存结局均差于低危组
药物敏感性分析
使用 CellMiner 数据库来探索预后基因与药物敏感性之间的关系。随后使用pRRophitic进一步分析。
扫描二维码 联系我们
中科生信

