摘要
Abstract
早上好,今天小编分享的是一篇2022年7月发表在Frontiers in Endocrinology(IF=6.055)的文章,作者通过生物信息学方法探讨了骨质疏松和动脉粥样硬化间的共同的分子机制。
背景&方法
背景:越来越多的证据表明,血管系统疾病与骨代谢有关。骨质疏松和动脉粥样硬化是最常见的骨骼和血管疾病,骨密度降低和骨质疏松性骨折与颈动脉回声斑块的形成显著相关。有证据表明,它们有共同的危险因素、共同的发病机制和遗传因素,以及因果关系。
方法:
1、在GEO数据下载2个骨质疏松和2个动脉粥样硬化的芯片数据;
2、R包limma差异分析及WGCNA筛选两种疾病共享基因;
3、在CTD、DISEASES和GeneCards数据库分别检索骨质疏松和动脉粥样硬化的靶点并取交集得到共享基因;
4、两种共享基因分别进行GO和KEGG富集分析;
5、两种共享基因取交集得到骨质疏松和动脉粥样硬化的共同基因并在2个外部数据集中进行验证。
结果
GEO数据集信息
在GEO数据库使用关键词“osteoporosis”和“atherosclerosis”搜索相关基因表达数据集,排除非人类检测标本。最后从GEO数据库中下载了6个数据集,数据集、芯片平台及样本信息如表1所示。
WGCNA筛选两种疾病的共表达模块
如图2A、C所示,通过对GSE56815数据集(包括来自40个高骨密度和40个低骨密度的女性的循环单核细胞)进行WGCNA分析,得到了与骨密度表型相关的基因模。软阈值=7,最终识别出8个模块。我们发现,如图2C所示,MEbrown模块在非灰色模块中与骨质疏松呈正相关。MEbrown模块中的257个基因即为模块基因。
如图2D、F所示,对GSE28829数据集(包括16个来自人类的晚期动脉粥样硬化节段和13个早期动脉粥样硬化节段)进行WGCNA分析,共获得12个基因模块。同样,根据Spearman相关系数绘制模块性状关系的热图,以评估每个模块与疾病之间的关联。12个模块中,MEturquoise和MEpink两个模块相关性较高,与动脉粥样硬化呈正相关,分别包含446和69个基因(图2F)。
共享基因的富集分析
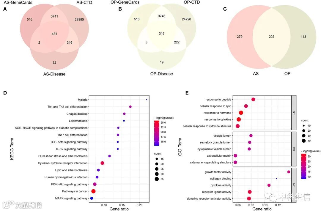
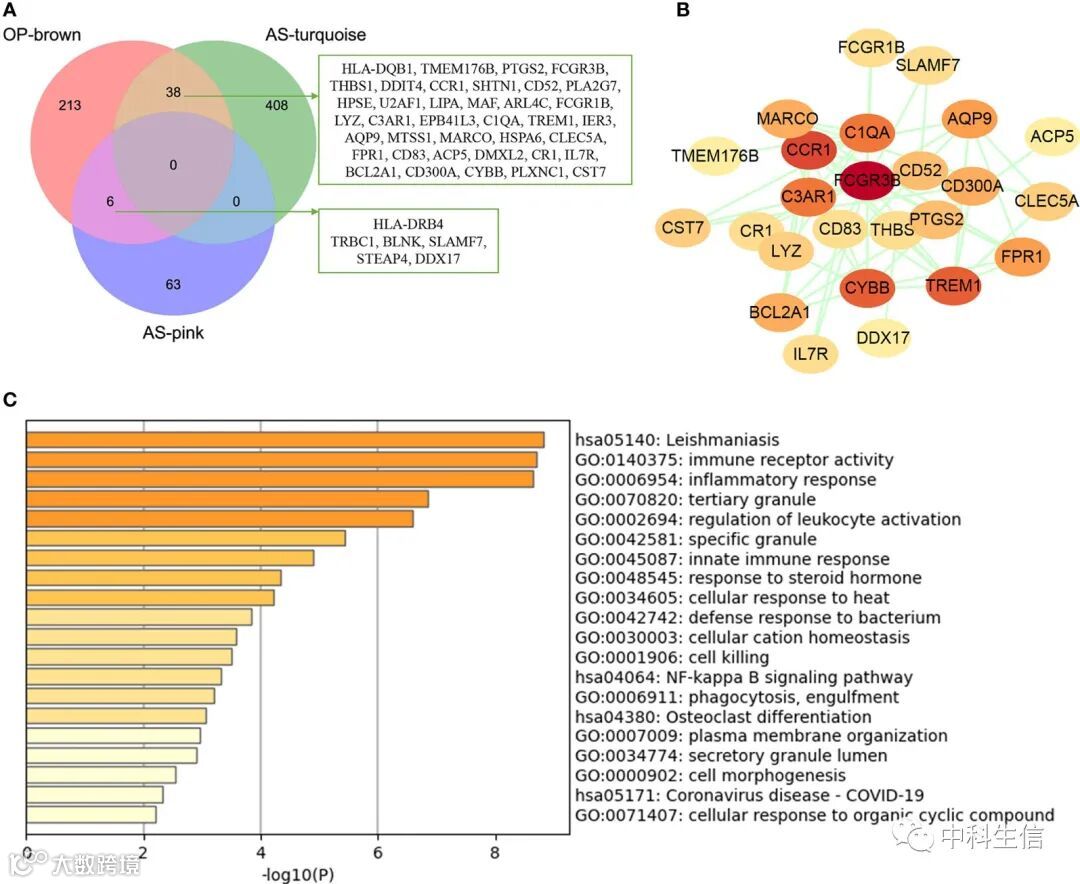
筛选动脉粥样硬化正相关模块(MEturquoise和MEpink模块)和骨质疏松正相关模块(MEbrown模块)的共同基因。然后,在骨质疏松和动脉粥样硬化的三个阳性相关模块中发现了44个共同基因(图3A)。利用Cytoscape软件构建PPI网络(图3B)。为了探索这些基因的潜在功能,作者使用Metascape进行GO和KEGG富集分析。结果显示,这些共同基因主要富集在利什曼病、免疫受体活性、炎症反应和白细胞活化调节等方面,这表明它们大部分参与了免疫和炎症相关功能(图3C)。
两个疾病的特征基因筛选
为了探讨骨质疏松和动脉粥样硬化的可能发病机制,作者对其阳性模块基因进行了富集分析。功能富集分析显示,骨质疏松MEbrown模块基因主要与免疫和炎症反应相关。有趣的是,作者还发现它们也主要富集在脂质和动脉粥样硬化通路中,这与动脉粥样硬化的发生发展密切相关。因此,这可能提示骨质疏松与动脉粥样硬化在分子水平上存在密切联系(图4A)。
MEturquoise和MEpink模块与动脉粥样硬化密切相关,而与骨质疏松的共享基因主要位于MEturquoise模块。如图4B、C所示,蓝绿色和粉色模块也主要与炎症反应、免疫反应过程和白细胞活化有关。以上结果表明,免疫和炎症反应可能在骨质疏松和动脉粥样硬化中都发挥重要作用,是动脉粥样硬化合并骨质疏松的主要因素。
共同差异基因的鉴定
在GSE35958(包含来自人类骨髓的4个骨质疏松间充质干细胞样本和5个非骨质疏松间充质干细胞样本)和GSE100927(包括69个动脉粥样硬化斑块样本和35个来自人类外周动脉的对照动脉样本)数据集进行差异分析。通过GEO2R分析,在GSE100927和GSE35958中分别鉴定出575和2619个差异基因。取交集之后共得到了两个数据集中常见的40个上调的差异基因(图5A)。PPI网络显示TNF、ITGB2、CTSD和LAPTM5的连接度较高(图5B)。功能富集分析显示,这些常见的DEGs主要富集到调控细胞粘附、溶酶体腔、特异性颗粒和炎症反应方面(图5C)。免疫和炎症反应相关功能的富集与WGCNA分析的结果一致。
三个疾病数据库中筛选疾病相关靶点
作者将CTD、DISEASES和GeneCards数据库中骨质疏松和动脉粥样硬化相关靶点整合最终得到315个基因和481个基因,取交集之后得到了202个共同基因靶点(图6A、C)。
对202个共同基因进行KEGG富集分析,结果显示主要富集到脂质和动脉粥样硬化、PI3K-Akt信号通路以及一些免疫和炎症相关通路,包括细胞因子细胞因子受体相互作用、IL-17信号通路、T细胞分化等,这与上述富集分析结果一致(图6D、E)。
使用Cytoscape在共同基因中构建PPI网络(图7A)。通过MCODE插件筛选出3个子网(图7B、D),这三个子网的富集分析结果显示,免疫和炎症反应相关功能再次富集。
Hub基因的鉴定
三组疾病相关基因取交集得到6个hub基因(图8)。作者在GSE35956和GSE43292数据集验证了6个基因的表达水平。有趣的是,与对照组相比,骨质疏松和动脉粥样硬化组的所有hub基因均显著上调(图9A, B)。
此外,作者发现这6个hub基因不仅与骨质疏松相关,还与动脉粥样硬化相关,在CTD中有不同的推断评分和参考计数(表2)。
构建miRNA-mRNA调控网络
利用miRTarbase对8个常见miRNAs的靶基因进行预测并与共享基因的取交集构建miRNAs-基因调控网络。最终调控网络中包含7个miRNAs和23个共享基因(图10)。从网络上可以明显看出,hsa-let-7g-5p调控最下游的靶基因。此外DIANA显示,has-let-7g预测的靶基因与炎症和免疫反应密切相关。因此,作者推测has-let-7g可能在骨质疏松和动脉粥样硬化的共同机制中发挥重要作用。
扫描二维码 联系我们
中科生信

