今天小编分享一篇2022年6月29日发表在Front Immunol的文章(IF :8.786),题目为“Identification of Critical Biomarkers and Immune Infiltration in Rheumatoid Arthritis Based on WGCNA and LASSO Algorithm”。
背景和方法
背景:类风湿性关节炎(RA)是最常见的炎症性关节炎,也是发病和死亡的重要原因。RA患者的滑膜炎症含有各种基因和信号通路,这些基因和信号通路知之甚少。
方法:
1、采用差异表达分析、加权基因共表达网络分析(WGCNA)和最小绝对收缩率选择算子(LASSO)回归等方法,对RA的hub基因进行鉴定。
2、ssGSEA用于检查28个免疫细胞的浸润水平及其与hub基因的关系。
3、通过RT-PCR验证了hub基因在RA-HFLS和HFLS细胞中的表达。
4、应用CCK-8测定来确定hub基因在RA中的作用。
结果
结果:
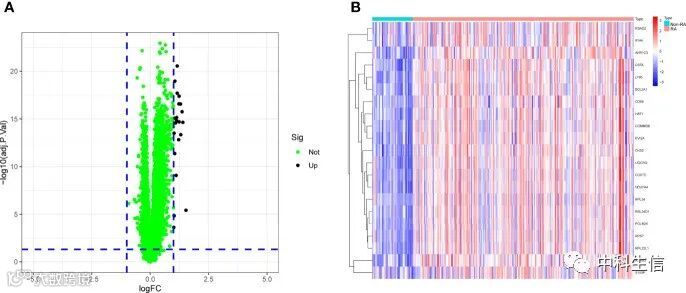
1、DEG 的鉴定
来自GSE17755的RA中DEGs显示在 (图1A) 火山图和 (图1B) 热图中。
图1
2、DEG的功能富集分析
GO结果表明,DEGs主要富集于ATP合成偶联电子转运、线粒体ATP合成偶联电子转运、呼吸电子转运链、细胞色素复合物、线粒体呼吸链复合物IV(图 2A、B)。KEGG结果显示,DEG主要富集于核糖体,化学致癌-活性氧,冠状病毒- COVID-19,氧化磷酸化和亨廷顿病(图 3A、B)。此外,GSEA测定的结果显示在图 4A、B。
图2
图3
图4
3、诊断标志物的筛选和验证
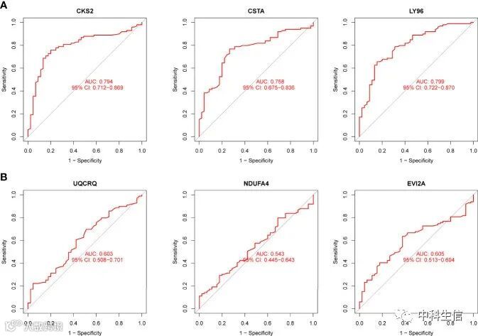
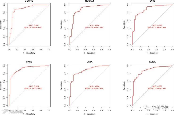
使用 WGCNA 分析,我们能够构建四个特殊的共表达模块。多个模块被证明与 RA 相关,模块-性状相关性研究证明了这一点(图 5A)。RA相关模块中平均基因显着性的分布(图 5B)。模块成员和基因重要性之间的关联在散点图中描述(图5C,D)。(E)DEGs与绿松石模块之间的重叠基因(图 5E)。此外,LASSO 回归方法用于缩小六个重叠特征的范围,六个变量被确定为 RA 的诊断生物标志物(图 6A、B)。与正常样品相比,在 RA 样品中观察到 CKS2、UQCRQ、NDUFA4、EVI2A、CSTA 和 LY96 的明显上调(图 7)。为了进一步确认上述六种基因在RA中的表达模式,我们进一步分析了GSE93272,发现与正常样本相比,只有CKS2、UQCRQ、EVI2A、CSTA和LY96在RA中高表达(图8A、B)。然而,NDUFA4 的表达在 RA 样本和健康样本之间保持不变(图 8C)。在 ROC 曲线分析中,通过对六个中心基因的 AUC 值的分析来评估它们对 RA 诊断的敏感性和特异性。六个基因的 AUC 值大于 0.85,这表明这些基因对 RA 具有高度诊断性(图 9)。使用 GSE93272 数据集,进一步证实了上述六个中心基因的诊断有用性用于临床目的。CKS2、CSTA 和 LY96 的 AUC 值 > 0.75(图 10A),而 UQCRQ、NDUFA4 和 EVI2A 的 AUC 值 <0.7(图 10B)。我们的研究结果强调了 CKS2、CSTA 和 LY96 作为 RA 患者新型诊断生物标志物的潜力。
图5
图6
图7
图8
图9
图10
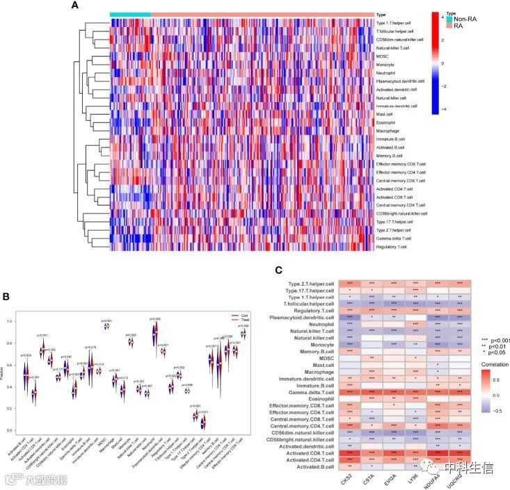
4、免疫细胞浸润及其与诊断基因的关联
与RA相关的免疫景观测定(图11)。热图(A)和小提琴图(B)显示正常样品和RA样品中28个免疫细胞的分布。(C)免疫细胞浸润与六个hub基因的关联。
图11
5、CKS2 对 RA-HFLS 细胞增殖的影响
CKS2、CSTA和LY96在RA细胞中的表达及其潜在功能(图12)。(A) CKS2、(B) STA 和 (C) 与正常 HFLS 细胞相比,LY96 在 RA-HFLS 细胞中高表达。(D) RT-PCR 证实了转染 si-CKS2 后 RA-HFLS 细胞中 CKS2 的明显下调。(E) CCK-8 分析显示 CKS2 的敲低抑制了 RA-HFLS 细胞的增殖。
图12
·ZKSX ·

