早!今天小编和大家分享一篇2021年4月发表在Hereditas(IF:3.271)的文章《Identification of metabolism genes related to hepatocarcinogenesis and progression in type 2 diabetes mellitus via co-expression networks analysis》,作者将2型糖尿病和肝癌联合分析,鉴定与 2 型糖尿病的肝癌发生和进展相关的代谢基因。
背景&方法
Background & Method
背景:
2 型糖尿病 (T2DM) 是肝细胞癌 (HCC) 的独立危险因素。然而,T2DM 中肝癌发生和进展的相关基因和模块仍不清楚。
方法:
分析来自 Gene Expression Omnibus (GEO) 的微阵列数据以筛选 T2DM 和 HCC 数据集的差异表达基因 (DEG)。然后,对这些 DEG 进行加权基因共表达网络分析 (WGCNA) 以分别检测模块和基因。通过 GOSemSim 包和 Metascape 获得和注释具有 T2DM 和 HCC 临床意义的模块中的共同基因。还鉴定了与晚期 HCC 和高糖化血红蛋白 (HbA1c) 相关的基因。这些基因通过 UALCAN 分析和基于癌症基因组图谱 (TCGA) 的单因素 cox 回归进行了验证。最后,应用另外两个独立的数据集来验证我们的研究结果。
研究结果
Results
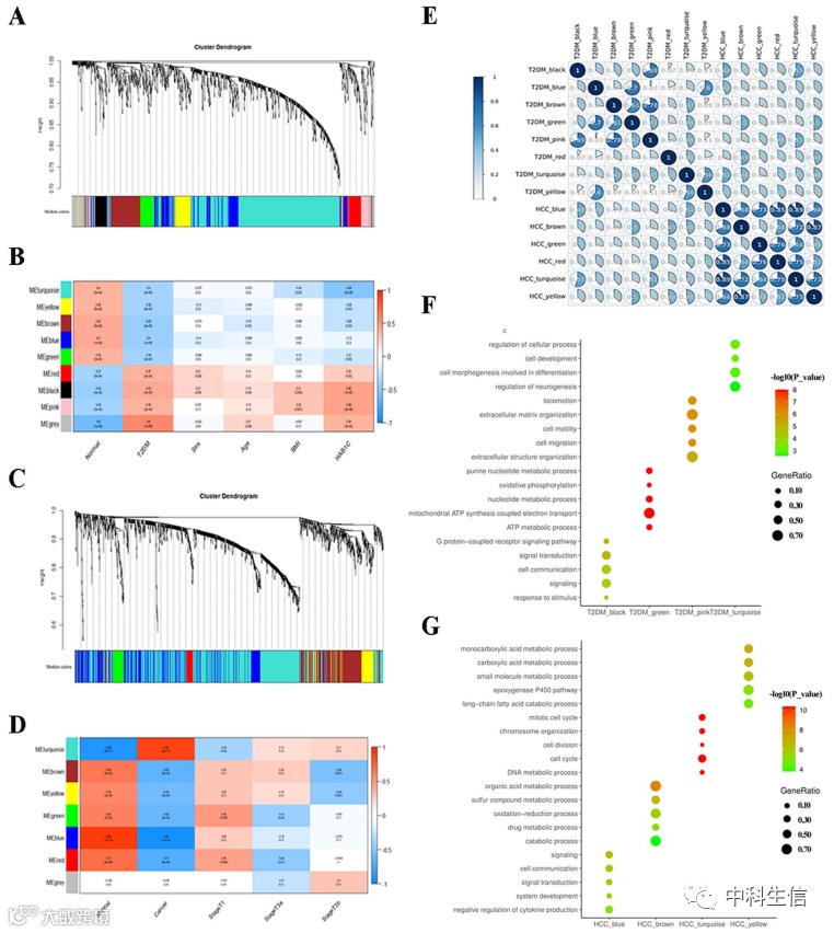
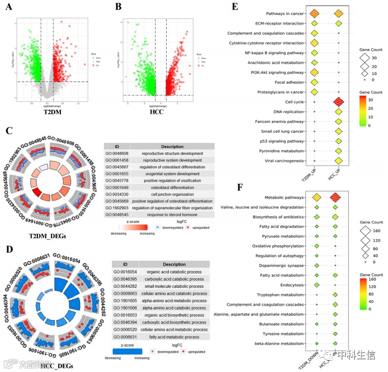
DEGs的鉴定和功能富集
基因表达数据集GSE38642、GSE44035和GSE25724是从 GEO 下载的,其中包含70个正常样本和 16个T2DM 样本。数据集GSE101685包括8个正常样本和24个HCC样本。
在 T2DM 和正常对照之间共筛选出 1288个DEG,440个基因在 T2DM 中上调,848个在 T2DM 中下调。而在 HCC 和正常样本之间获得 1559个DEG,在HCC 中618个基因上调,941个基因下调。GO 和 KEGG 分析都表明T2DM 和 HCC 之间具有很强的相关性,因为参与细胞代谢的基因表达显著降低,而与细胞发育相关的基因表达显著增加。
T2DM与HCC的共表达网络构建及模块关联
分别对T2DM和HCC进行WGCNA分析,筛选关键模块。T2DM 中鉴定出总共9个模块。此外,在 HCC 中总共获得了7个模块。然后,通过几个重要模块的重叠获得了4个上调基因和33个下调基因(表1)。DisGeNET 还揭示了基因与疾病之间的关联(表2)。结果表明,这37个核心基因与低血糖、糖尿病、肝癌和脂肪性肝炎高度相关,与我们的研究一致。
与 HCC 进展和 HbA1c 异常相关的 Hub 基因鉴定和验证
分析与 HCC 的 StageT3b 负相关的棕色和黄色模块中的基因以及与 T2DM 的 HbA1c 负相关的绿松石簇中的基因。共鉴定出24个基因,其中12个被选为与肿瘤侵袭和HbA1c变异性相关的枢纽基因。基于 TCGA 数据库,ACAT1、CRYL1、SLC2A2、PCK1、ABAT、ACADSB、ST3GAL6和EPHX2等8个基因被证实与肿瘤分期和淋巴结转移状态呈负相关。此外,进行单因素cox回归分析,ACAT1、CRYL1、SLC2A2、PCK1和ABAT的表达增加可能有利于改善HCC的预后。
预后基因确认
通过人类蛋白质图谱验证了HCC 组织和正常肝组织之间5个基因的蛋白质表达。ACAT1、CRYL1、SLC2A2、PCK1和ABAT在HCC中的表达低于正常组织。HbA1c > 6.5% 的 T2DM 样本中ACAT1、SLC2A2、PCK1和ABAT的表达低于正常样本和 HbA1c ≤ 6.5% 的样本。此外,在GSE69850中用二甲双胍和苯乙双胍制备的 HepG2 样本中PCK1和ABAT著改善,表明 T2DM 中的血糖控制可能通过增加保护因子的表达而有利于改善 HCC 的生存结果。
扫码关注
微信号|中科生信
致力于提供“一站式”科研定制服务

