今天小编分享一篇2022 年 6 月 1 日发表在Front. Pharmacol.的肾癌的文章(IF :5.810),题目为“The Ion Channel-Related Gene Signatures Correlated With Diagnosis, Prognosis, and Individualized Treatment in Patients With Clear Cell Renal Cell Carcinoma”。
背景与方法
背景::肾透明细胞癌 (ccRCC) 的早期检测和精确预后评估对于患者的预期寿命至关重要。离子通道相关基因 (ICRGs) 作为维持肾脏正常结构的成分具有重要的诊断和预后价值。因此,我们使用多数据库系统地探索了 ICRGs 在 ccRCC 中的诊断、预后和治疗价值。
方法:1、从包括癌症基因组图谱、ICGC、GEO 和 E-MTAB 数据库在内的公共数据库中提取和整合 ccRCC 患者的 RNA 转录组谱和临床数据。
2、离子通道相关基因取自文献库。使
3、用 LASSO 和 SVM-REF 分析进行诊断分析。
4、使用 LASSO 分析进行预后特征。
5、使用 ConsensusClusterPlus 进行分子亚型分型,并使用 pRRophetic 软件包评估相应的治疗靶点。
6、基于 cox 回归分析的结果构建了预后列线图
结果
1、差异表达离子通道相关基因的鉴定
差异表达 ICRGs 的鉴定和功能富集(图1)。(A) TCGA 队列中差异表达 ICRG 的火山图。五个最重要的上调和下调基因分别标记。(B) ICGC 和 TCGA 数据库中相同差异基因的 VENN 图。(C) GeneMANIA 创建的 PPI 网络显示 ICRGs 的相互作用。(D) TCGA 队列中 GO 通路的条形图(条形越长表示富集越显着)。(E) KEGG 通路分析的弦图。
图1
2、诊断特征的构建和验证
基于 ICRG 的诊断特征的建立和验证(图2)。(A) LASSO 回归以识别 ccRCC 和正常样本中的特征基因。(B) SVM-REF 方法用于识别 ccRCC 和正常样本中的特征基因。(C)基于两种算法与五个基因的交集的维恩图。(D)用于预测 TCGA 队列诊断价值的五个特征基因的 ROC 曲线。(E)用于预测 ICGC 队列中诊断价值的五个特征基因的 ROC 曲线。(F)在基于 HPA 数据库的蛋白质表达数据中观察到四个特征基因(GABRA2 除外)的表达趋势。
图2
3、分子亚型和治疗靶点筛选
基于 TCGA 队列中 ICRG 的分子分型(图3)。(A)肿瘤和正常样本之间 33 ICRG的箱线图。(B)根据共识聚类矩阵 (k = 2),将 374 名 ccRCC 患者分为两个聚类。(C)按组数 (MaxK = 10) 的 CDF 曲线下面积的相对变化。(D)基于33 ICRG的两个聚类的主成分分析。(E)两个集群的 Kaplan-Meier 生存曲线 ( p = 0.002)。(F)33 ICRG建立的两个聚类的热图和临床参数(颜色越黄,基因表达水平越高。颜色越蓝,基因表达水平越低。)。
图3
4、集群之间的表型差异和潜在的个体化治疗
集群和潜在的个体化治疗之间的表型差异(图4)。(A)两个簇之间差异表达基因的生物学功能注释。(B)集群间晚期ccRCC临床常用药物的药物敏感性。(C)使用 ssGSEA 方法对两个簇之间的免疫细胞浸润进行差异分析。(D)基于 TCIA 数据库,两组之间 PD-1 和 CTLA-4 反应性差异之间的关系。
图4
5、预后特征的构建和验证
预后特征的构建和验证(图5)。(A) LASSO 回归中参数选择的交叉验证。(B)与 OS 相关的 10 个 ICRG 的 LASSO 回归。(C)高风险组和低风险组之间的 Kaplan-Meier 生存曲线 ( p < 0.001)。(D)用于预测 TCGA 队列中 1 年、3 年和 5 年 OS 的预后特征的 ROC 曲线。(E) TCGA 训练队列中的特征基因表达模式以及生存状态和风险评分的分布。
图5
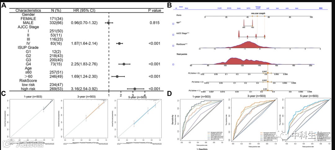
6、列线图的构建和验证
预后列线图的构建和验证(图6)。(A)单变量 Cox 回归中重要临床参数的森林图。(B)基于重要临床参数和风险特征的列线图。(C)用于 1 年、3 年和 5 年生存预测的列线图的校准曲线。(D)列线图、风险特征和临床参数的预测值。
图6
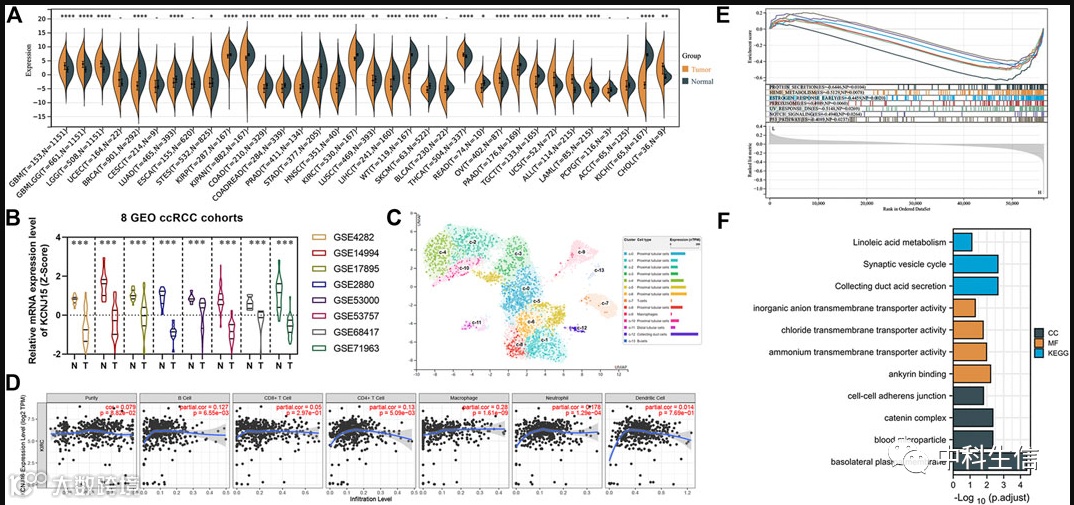
7、KCNJ16基因的进一步探索
进一步探索KCNJ16(图7)。(A) 33 种癌症中 KCNJ16 mRNA 表达的泛癌分析。(B)分析关于 ccRCC 和正常样本中 KCNJ16 表达的八个 GEO 数据集。(C)肾组织中 KCNJ16 表达的单细胞分析。(D)使用 TIMER 数据库评估 KCNJ16 表达水平与 ccRCC 中免疫浸润丰度的关联。(E)对低风险和高风险群体之间潜在生物学机制的多重 GSEA 分析。(F)高风险和低风险群体之间的 GO 和 KEGG 富集分析。
图7
结论
总之,我们是第一个系统地阐明 ICRGs 的诊断和预后价值的人。通过预后ICRGs,对不同集群的患者进行分子亚型分型和药物敏感性探索。在这项研究中,我们为 ccRCC 的早期检测、预后评估和个体化治疗建立了有用的特征。
更多生信服务联系小编

